C/ ALFONSO XII 15 5º B (MADRID). Ver mapa
ADQUISICION DE SUELO DE CUALQUIER CLASE, PARA LA REALIZACION DE ESTUDIOS DE PLANEAMIENTO Y GESTION PARA EL APROVECHAMIENTO URBANISTICO DE LOS MISMOS, URBANIZACION, CONSTRUCCION DE TODO TIPO DE EDIFICIOS, ETC
CNAE 8299 - Otras actividades de apoyo a las empresas n.c.o.p.
B63545958
16/06/2004
22 años
257.298,00 €
0.5M €
Madrid
1
Administradores mancomunados
Información sobre balances y cuentas de resultados de VIFERME ASESORES SL depositados en el Registro Mercantil de Madrid en los últimos ejercicios.
| Ejercicio Disponibilidad | 2019 Inmediata | 2020 Inmediata | 2021 Inmediata | 2022 Inmediata | 2023 Inmediata | Consultar en Axesor |
| Consultar en Axesor | ||||||
| Entidad | Relación | Entidad/Relación | Desde | Hasta |
|---|---|---|---|---|
| Viñas Pich Miguel | Apod. | Viñas Pich Miguel Apod. | 30/10/2015 | |
| Oterino Casaseca Maria Concepcion | Apod. | Oterino Casaseca Maria Concepcion Apod. | 30/10/2015 | |
| Viñas Pich Miguel | Apod. | Viñas Pich Miguel Apod. | 28/04/2011 | 28/10/2015 |
| Viñas Fernandez Marc | Adm. Mancom. | Viñas Fernandez Marc Adm. Mancom. | 13/03/2013 | 29/01/2014 |
| Viñas Pich Miguel | Adm. Mancom. | Viñas Pich Miguel Adm. Mancom. | 14/04/2011 | |
| Oterino Casaseca Maria Concepcion | Adm. Mancom. | Oterino Casaseca Maria Concepcion Adm. Mancom. | 14/04/2011 | |
| Viñas Pich Miguel | Adm. Unico | Viñas Pich Miguel Adm. Unico | 14/04/2011 |

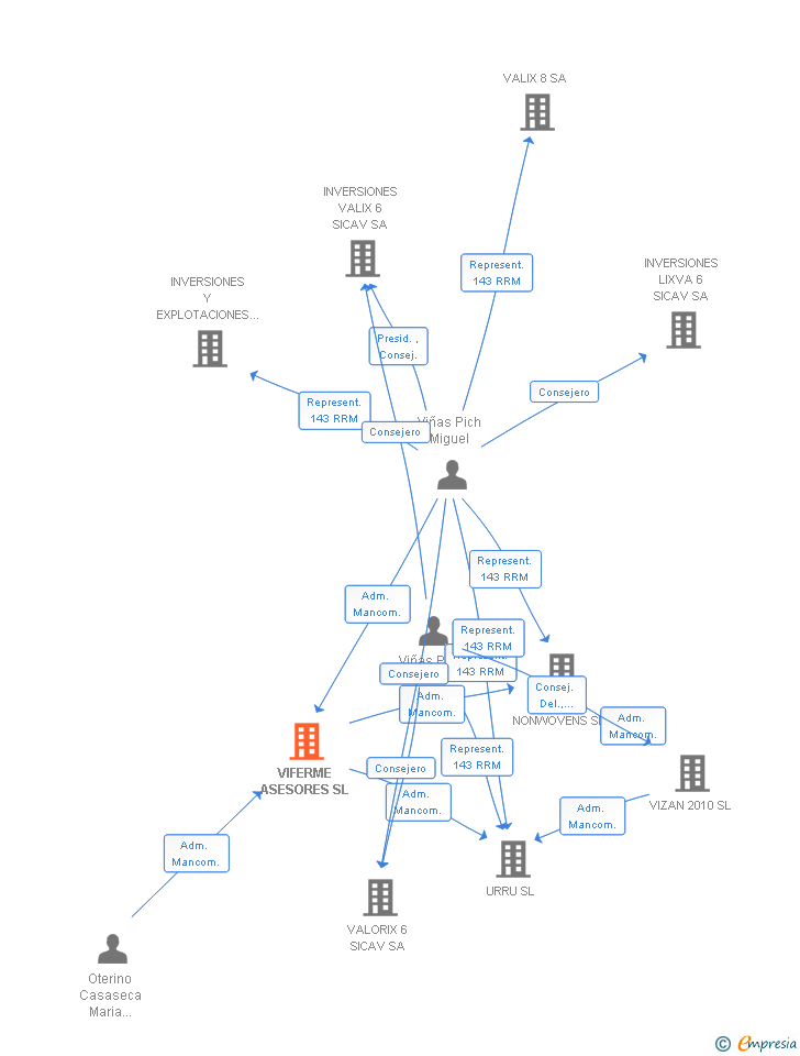
Resumen cronológico de actos publicados en las ediciones digitales de Boletines Oficiales (BORME, BOE, BOPI) inscritos por VIFERME ASESORES SL o en los que participa indirectamente.
Los socios o accionistas de la empresa han reducido en 16.104 € el capital social de la sociedad. Esta reducción incrita en el Registro Mercantil, reduce el capital social en un 5.89 %, dejando el capital social de la sociedad en 257.298€.
| Capital social anterior: | 273.402 € |
| Reducción de capital: | 16.104 € |
| Capital social resultante: | 257.298 € |
| % reducción: | 5.89 % |
Publicación en el BORME de los siguientes nombramientos:
| Administrador Único |
|
| Representante |
Publicación en el BORME de los siguientes reelecciones:
| Administrador Único |
|
| Representante |
Publicación en el BORME de los siguientes reelecciones:
| Administradores Mancomunados |
|
| Representantes |
Con fecha 19 de enero de 2023, mediante la correspondiente escritura ha quedado incrito en el Registro Mercantil la reducción de 29.097 € del capital social de la empresa. Esta reducción representa un 9.62 % de reducción del capital, quedando un capital social resultante de 273.402€.
| Capital social anterior: | 302.499 € |
| Reducción de capital: | 29.097 € |
| Capital social resultante: | 273.402 € |
| % reducción: | 9.62 % |
Publicación en el BORME de los siguientes nombramientos:
| Administrador Único |
|
| Representante 143 RRM |
Publicación en el BORME de los siguientes reelecciones:
| Administradores Mancomunados |
|
Publicación en el BORME de los siguientes ceses-dimisiones:
| Administradores Mancomunados |
Publicación en el BORME de los siguientes nombramientos:
| Administradores Mancomunados |
Traslado del domicilio social de la empresa situado en AV DIAGONAL, 463 BIS P 9 PTA 1. 08036 BARCELONA. (BARCELONA) siendo el nuevo domicilio situado en C/ ALFONSO XII 15 5º B (MADRID).
El capital social de la empresa se incrementa en un 4.29 % (ampliación de 12.444 €). De esta forma, tras la ampliación la sociedad pasa de tener 290.055€ de capital social a 302.499€. Esta ampliación de capital fue inscrita en el Registro Mercantil con fecha 4 de abril de 2016.
| Capital social anterior: | 290.055 € |
| Aumento de capital: | 12.444 € |
| Capital social resultante: | 302.499 € |
| % incremento: | 4.29 % |
Los socios o accionistas de la empresa han ampliado en 59.109 € el capital social de la sociedad. Esta ampliación incrita en el Registro Mercantil, incrementa el capital social en un 25.59 %, dejando el capital social de la sociedad en 290.055€.
| Capital social anterior: | 230.946 € |
| Aumento de capital: | 59.109 € |
| Capital social resultante: | 290.055 € |
| % incremento: | 25.59 % |
Publicación en el BORME de los siguientes revocaciones:
| Administrador Mancomunado |
|
| Representante 143 RRM |
| 8. Administración y Representacion.-. |
Los socios o accionistas de la empresa han reducido en 1.031.054 € el capital social de la sociedad. Esta reducción incrita en el Registro Mercantil, reduce el capital social en un 81.70 %, dejando el capital social de la sociedad en 230.946€.
| Capital social anterior: | 1.262.000 € |
| Reducción de capital: | 1.031.054 € |
| Capital social resultante: | 230.946 € |
| % reducción: | 81.70 % |
Publicación en el BORME de los siguientes nombramientos:
| Administradores Mancomunados |
|
| Representantes 143 RRM |
Traslado del domicilio social de la empresa situado en CL VENEZUELA,24,MIRASOL (SANT CUGAT DEL VALLES). siendo el nuevo domicilio situado en C/ MONTERA 45 6º E (MADRID)..
El capital social de la empresa se incrementa en un 3.27 % (ampliación de 40.000 €). De esta forma, tras la ampliación la sociedad pasa de tener 1.222.000€ de capital social a 1.262.000€. Esta ampliación de capital fue inscrita en el Registro Mercantil con fecha 26 de julio de 2013.
| Capital social anterior: | 1.222.000 € |
| Aumento de capital: | 40.000 € |
| Capital social resultante: | 1.262.000 € |
| % incremento: | 3.27 % |
El capital social de la empresa se incrementa en un 32.83 % (ampliación de 302.000 €). De esta forma, tras la ampliación la sociedad pasa de tener 920.000€ de capital social a 1.222.000€. Esta ampliación de capital fue inscrita en el Registro Mercantil con fecha 13 de febrero de 2013.
| Capital social anterior: | 920.000 € |
| Aumento de capital: | 302.000 € |
| Capital social resultante: | 1.222.000 € |
| % incremento: | 32.83 % |
Traslado del domicilio social de la empresa situado en AV DIAGONAL 463 BIS P.9 PTA.1 (BARCELONA). siendo el nuevo domicilio situado en CL VENEZUELA,24,MIRASOL (SANT CUGAT DEL VALLES)..
| Informe axesor 360º | Informe de Crédito | Perfil Comercial de Empresa | |
| Importe de ventas y número de empleados | ![]() | ![]() | ![]() |
| Información mercantil y comercial | ![]() Completa | ![]() Completa | ![]() Básica |
| Administradores y dirigentes | ![]() | ![]() | ![]() Solo dirigentes |
| Empresas relacionadas (accionistas, participadas,…) | ![]() | ![]() | ![]() |
| Categoría crediticia y probabilidad de incumplimiento de pago | ![]() | ![]() | ![]() |
| Impagos (RAI y Asnef Empresas) e incidencias judiciales | ![]() | ![]() | ![]() |
| Balance y cuenta de pérdidas y ganancias | ![]() Completo | ![]() Extracto | ![]() |
| Ratios y magnitudes económico-financieras | ![]() Completo | ![]() Extracto | ![]() |
| Representación gráfica de empresas relacionadas | ![]() | ![]() | ![]() |
| Comparativa del balance con la media del sector | ![]() | ![]() | ![]() |
| Estado de flujos de efectivo y de cambios en el patrimonio neto | ![]() | ![]() | ![]() |
| Fuentes de financiación y avales | ![]() | ![]() | ![]() |
| Subvenciones, concursos/subastas públicas y marcas | ![]() | ![]() | ![]() |
| Acceder | Acceder | Acceder |
VIFERME ASESORES SL inscrita en el Registro Mercantil de Madrid. y con domicilio en MadridSu clasificación nacional de actividades económicas es Otras actividades de apoyo a las empresas n.c.o.p..
capital social de la empresa es de 257.298,00 euros y tiene una facturación anual entre 500.000 y 1.000.000 euros.
VIFERME ASESORES SL tiene 4 cargos directivos en activo y 3 cargos directivos históricos.