La explotación de restaurantes o lacales de hostelería, sea directamente, sea a través de contratos de franquicia o por cualquier otro medio.
CNAE 5610 - Restaurantes y puestos de comidas
B23653835
12/11/2009
16 años
3.050,00 €
0.5M €
Jaén
4
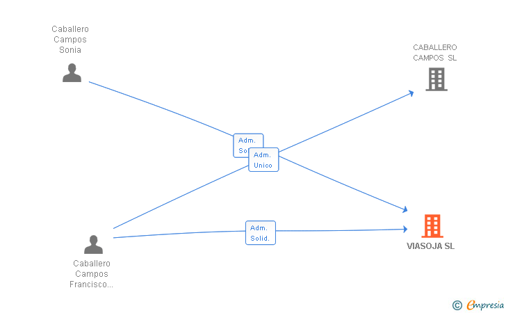
Administradores solidarios
Información sobre balances y cuentas de resultados de VIASOJA SL depositados en el Registro Mercantil de Jaén en los últimos ejercicios.
| Ejercicio Disponibilidad | Consultar en Axesor | |||||
| Consultar en Axesor | ||||||
| Entidad | Relación | Entidad/Relación | Desde | Hasta |
|---|---|---|---|---|
| Caballero Campos Sonia | Adm. Solid. | Caballero Campos Sonia Adm. Solid. | 02/12/2009 | |
| Caballero Campos Francisco Javier | Adm. Solid. | Caballero Campos Francisco Javier Adm. Solid. | 02/12/2009 |

Resumen cronológico de actos publicados en las ediciones digitales de Boletines Oficiales (BORME, BOE, BOPI) inscritos por VIASOJA SL o en los que participa indirectamente.
La Agencia Estatal de la Administración Tributaria ha dictado baja provisional en el óndice de entidades porqué los débitos tributarios de la entidad con la Hacienda pública del Estado han sido declarados fallidos o no haber presentado la declaración del impuesto de sociedades correspondiente a tres períodos impositivos consecutivos. Se cierra la hoja registral de la sociedad no pudióndose practicar ninguna inscripción.
Se constituye la empresa con fecha 2 de diciembre de 2009 mediante escritura pública. La empresa se crea con un capital social inicial de 3.050,00 Euros e inicia su actividad el 12 de noviembre de 2009. El domicilio social en el momento de su constitución se establece en C/ SAN CLEMENTE 2 5 (JAEN). La empresa indica que su actividad es La explotación de restaurantes o lacales de hostelería, sea directamente, sea a través de contratos de franquicia o por cualquier otro medio.
Publicación en el BORME de los siguientes nombramientos:
| Administradores Solidarios |
| Informe axesor 360º | Informe de Crédito | Perfil Comercial de Empresa | |
| Importe de ventas y número de empleados | ![]() | ![]() | ![]() |
| Información mercantil y comercial | ![]() Completa | ![]() Completa | ![]() Básica |
| Administradores y dirigentes | ![]() | ![]() | ![]() Solo dirigentes |
| Empresas relacionadas (accionistas, participadas,…) | ![]() | ![]() | ![]() |
| Categoría crediticia y probabilidad de incumplimiento de pago | ![]() | ![]() | ![]() |
| Impagos (RAI y Asnef Empresas) e incidencias judiciales | ![]() | ![]() | ![]() |
| Balance y cuenta de pérdidas y ganancias | ![]() Completo | ![]() Extracto | ![]() |
| Ratios y magnitudes económico-financieras | ![]() Completo | ![]() Extracto | ![]() |
| Representación gráfica de empresas relacionadas | ![]() | ![]() | ![]() |
| Comparativa del balance con la media del sector | ![]() | ![]() | ![]() |
| Estado de flujos de efectivo y de cambios en el patrimonio neto | ![]() | ![]() | ![]() |
| Fuentes de financiación y avales | ![]() | ![]() | ![]() |
| Subvenciones, concursos/subastas públicas y marcas | ![]() | ![]() | ![]() |
| Acceder | Acceder | Acceder |
VIASOJA SL inscrita en el Registro Mercantil de Jaén. y con domicilio en JaénSu clasificación nacional de actividades económicas es Restaurantes y puestos de comidas.
capital social de la empresa es de 3.050,00 euros y tiene una facturación anual inferior a 500.000 euros.
VIASOJA SL tiene 2 cargos directivos en activo y 0 cargos directivos históricos.