A) la promocion, gestion, organizacion, ejecucion, desarrollo, creacion, distribucion y venta de todo tipo de operaciones relacionadas con contenidosdigitales,...
CNAE 6190 - Otras actividades de telecomunicaciones
B86207669
19/05/2011
15 años
3.000,00 €
0.5M €
Madrid
Administradores mancomunados
Información sobre balances y cuentas de resultados de VERSAQUID SL depositados en el Registro Mercantil de Madrid en los últimos ejercicios.
| Ejercicio Disponibilidad | Consultar en Axesor | |||||
| Consultar en Axesor | ||||||
| Entidad | Relación | Entidad/Relación | Desde | Hasta |
|---|---|---|---|---|
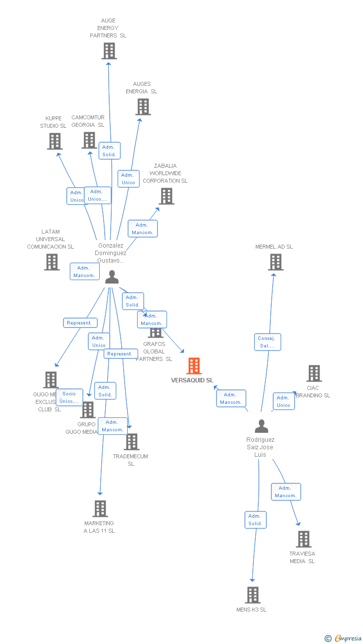
| Gonzalez Dominguez Gustavo Adolfo | Adm. Mancom. | Gonzalez Dominguez Gustavo Adolfo Adm. Mancom. | 27/06/2011 | |
| Rodriguez Saiz Jose Luis | Adm. Mancom. | Rodriguez Saiz Jose Luis Adm. Mancom. | 27/06/2011 |

Resumen cronológico de actos publicados en las ediciones digitales de Boletines Oficiales (BORME, BOE, BOPI) inscritos por VERSAQUID SL o en los que participa indirectamente.
Se constituye la empresa con fecha 27 de junio de 2011 mediante escritura pública. La empresa se crea con un capital social inicial de 3.000,00 Euros e inicia su actividad el 19 de mayo de 2011. El domicilio social en el momento de su constitución se establece en C/ CORAZON DE MARIA 21 1º (MADRID). La empresa indica que su actividad es A) LA PROMOCION, GESTION, ORGANIZACION, EJECUCION, DESARROLLO, CREACION, DISTRIBUCION Y VENTA DE TODO TIPO DE OPERACIONES RELACIONADAS CON CONTENIDOSDIGITALES,...
Publicación en el BORME de los siguientes nombramientos:
| Administradores Mancomunados |
| Informe axesor 360º | Informe de Crédito | Perfil Comercial de Empresa | |
| Importe de ventas y número de empleados | ![]() | ![]() | ![]() |
| Información mercantil y comercial | ![]() Completa | ![]() Completa | ![]() Básica |
| Administradores y dirigentes | ![]() | ![]() | ![]() Solo dirigentes |
| Empresas relacionadas (accionistas, participadas,…) | ![]() | ![]() | ![]() |
| Categoría crediticia y probabilidad de incumplimiento de pago | ![]() | ![]() | ![]() |
| Impagos (RAI y Asnef Empresas) e incidencias judiciales | ![]() | ![]() | ![]() |
| Balance y cuenta de pérdidas y ganancias | ![]() Completo | ![]() Extracto | ![]() |
| Ratios y magnitudes económico-financieras | ![]() Completo | ![]() Extracto | ![]() |
| Representación gráfica de empresas relacionadas | ![]() | ![]() | ![]() |
| Comparativa del balance con la media del sector | ![]() | ![]() | ![]() |
| Estado de flujos de efectivo y de cambios en el patrimonio neto | ![]() | ![]() | ![]() |
| Fuentes de financiación y avales | ![]() | ![]() | ![]() |
| Subvenciones, concursos/subastas públicas y marcas | ![]() | ![]() | ![]() |
| Acceder | Acceder | Acceder |
VERSAQUID SL inscrita en el Registro Mercantil de Madrid. y con domicilio en MadridSu clasificación nacional de actividades económicas es Otras actividades de telecomunicaciones.
capital social de la empresa es de 3.000,00 euros y tiene una facturación anual inferior a 500.000 euros.
VERSAQUID SL tiene 2 cargos directivos en activo y 0 cargos directivos históricos.