PASEO DE LA CASTELLANA, Nº 143, 7ª, 28046 (MADRID). Ver mapa
La gestión y administración de valores representativos de los fondos propios de entidades no residentes en territorio español, mediante la correspondiente organización de medios materiales y personales; la prestación de servicios de asesoramiento y apoyo a las entidades participadas, todo ello por c.
no disponible
09/12/2020
5 años
191.560,00 €
-
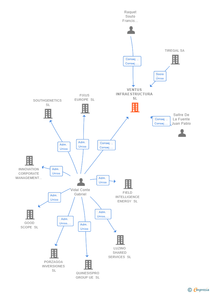
Madrid
-
Consejo de administración
Información sobre balances y cuentas de resultados de VENTUS INFRAESTRUCTURA SL depositados en el Registro Mercantil de Madrid en los últimos ejercicios.
| Ejercicio Disponibilidad | 2019 3 horas | 2020 3 horas | 2021 3 horas | 2022 3 horas | Consultar en Axesor | |
| Consultar en Axesor | ||||||

Resumen cronológico de actos publicados en las ediciones digitales de Boletines Oficiales (BORME, BOE, BOPI) inscritos por VENTUS INFRAESTRUCTURA SL o en los que participa indirectamente.
Publicación en el BORME de los siguientes ceses-dimisiones:
| Consejero | |
| Consejero Delegado Mancomunado |
Publicación en el BORME de los siguientes nombramientos:
| Apoderados |
El capital social de la empresa se incrementa en un 6264.12 % (ampliación de 188.550 €). De esta forma, tras la ampliación la sociedad pasa de tener 3.010€ de capital social a 191.560€. Esta ampliación de capital fue inscrita en el Registro Mercantil con fecha 19 de febrero de 2021.
| Capital social anterior: | 3.010 € |
| Aumento de capital: | 188.550 € |
| Capital social resultante: | 191.560 € |
| % incremento: | 6264.12 % |
Se constituye la empresa con fecha 25 de enero de 2021 mediante escritura pública. La empresa se crea con un capital social inicial de 3.010,00 Euros e inicia su actividad el 9 de diciembre de 2020. El domicilio social en el momento de su constitución se establece en PASEO DE LA CASTELLANA, Nº 143, 7ª, 28046 (MADRID). La empresa indica que su actividad es La gestión y administración de valores representativos de los fondos propios de entidades no residentes en territorio español, mediante la correspondiente organización de medios materiales y personales; la prestación de servicios de asesoramiento y apoyo a las entidades participadas, todo ello por c.
Publicación en el BORME de los siguientes nombramientos:
| Presidente | |
| Consejero | |
| Secretario | |
| Consejero Delegado Mancomunado |
| Informe de Crédito | Informe Mercantil, Incidencias y Vinculaciones | Perfil Comercial de Empresa | |
| Capital social actual y evolución | ![]() | ![]() | ![]() |
| Información mercantil y comercial | ![]() | ![]() | ![]() Básica |
| Administradores y dirigentes | ![]() | ![]() Solo administradores | ![]() Solo dirigentes |
| Empresas relacionadas (accionistas, participadas,…) | ![]() | ![]() | ![]() |
| Incidencias judiciales y procedimientos concursales | ![]() | ![]() | ![]() |
| Impagos en el fichero RAI | ![]() | ![]() | ![]() |
| Impagos en el fichero Asnef Empresas | ![]() | ![]() | ![]() |
| Categoría crediticia y probabilidad de incumplimiento de pago | ![]() | ![]() | ![]() |
| Extracto del balance y cuenta de pérdidas y ganancias | ![]() | ![]() | ![]() |
| Ratios y magnitudes económico-financieras | ![]() | ![]() | ![]() |
| Acceder | Acceder | Acceder |
VENTUS INFRAESTRUCTURA SL inscrita en el Registro Mercantil de Madrid.
capital social de la empresa es de 191.560,00 euros.