C/ LA MURALLA, 4 BAJO (GIJON). Ver mapa
Cnae: 4101. Construcción de edificios residenciales. En aquellas actividades que tuvieran carácter profesional la sociedad actuará como intermediaria. Objeto: a) la promoción y construcción de todo de tipo de edificaciones y obras. B) la compra y venta por mayor y emnor de todo tipo de materiales de.
no disponible
07/10/2025
4 meses
50.000,00 €
-
Asturias
-
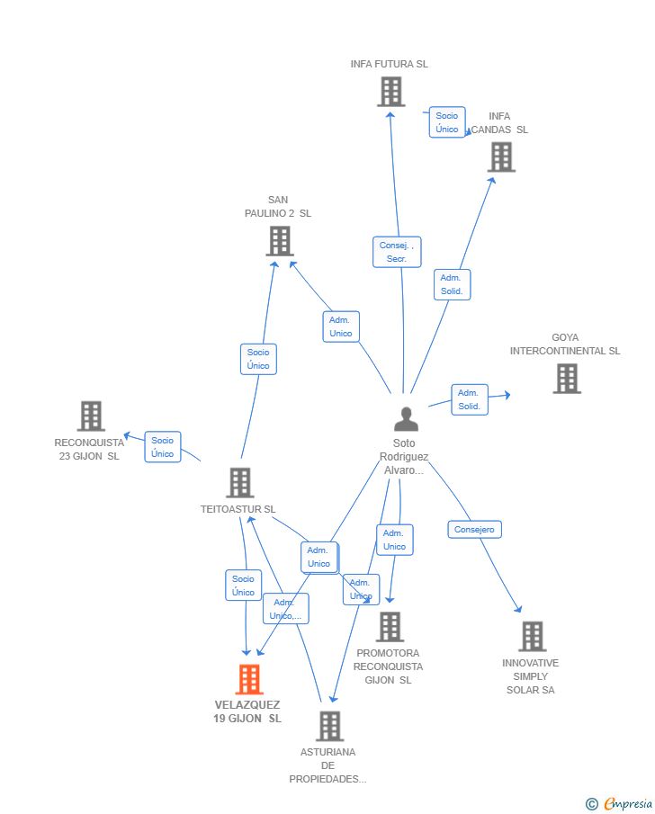
Administrador único
| Entidad | Relación | Entidad/Relación | Desde | Hasta |
|---|---|---|---|---|
| TEITOASTUR SL | Socio Único | TEITOASTUR SL Socio Único | 15/10/2025 | |
| Soto Rodriguez Alvaro Eliseo | Adm. Unico | Soto Rodriguez Alvaro Eliseo Adm. Unico | 15/10/2025 |

Resumen cronológico de actos publicados en las ediciones digitales de Boletines Oficiales (BORME, BOE, BOPI) inscritos por VELAZQUEZ 19 GIJON SL o en los que participa indirectamente.
Se constituye la empresa con fecha 15 de octubre de 2025 mediante escritura pública. La empresa se crea con un capital social inicial de 50.000,00 Euros e inicia su actividad el 7 de octubre de 2025. El domicilio social en el momento de su constitución se establece en C/ LA MURALLA, 4 BAJO (GIJON). La empresa indica que su actividad es CNAE: 4101. Construcción de edificios residenciales. En aquellas actividades que tuvieran carácter profesional la sociedad actuará como intermediaria. Objeto: a) La promoción y construcción de todo de tipo de edificaciones y obras. b) La compra y venta por mayor y emnor de todo tipo de materiales de.
VELAZQUEZ 19 GIJON SL inscrita en el Registro Mercantil de Asturias.
capital social de la empresa es de 50.000,00 euros.