C/ ANTONIO SALVADOR 99 1 (MADRID). Ver mapa
Actividades de contabilidad, teneduría de libros, auditoria - intermediación- y asesoría fiscal.- servicios administrativos combinados.- otras actividades de consultoría de gestión empresarial.- otras actividades de apoyo a las empresas n.C.O.P.-
no disponible
20/09/2022
3 años
3.000,00 €
-
Alicante
-
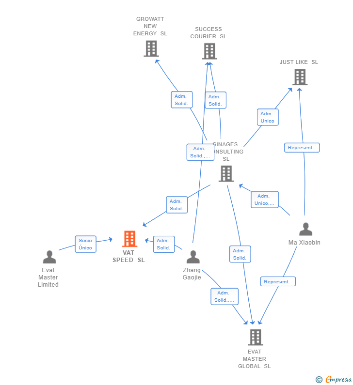
Administradores solidarios
Información sobre balances y cuentas de resultados de VAT SPEED SL depositados en el Registro Mercantil de Alicante en los últimos ejercicios.
| Ejercicio Disponibilidad | 2019 3 horas | 2020 3 horas | 2021 3 horas | 2022 3 horas | Consultar en Axesor | |
| Consultar en Axesor | ||||||
| Entidad | Relación | Entidad/Relación | Desde | Hasta |
|---|---|---|---|---|
| Teng Hongfei | Adm. Solid. | Teng Hongfei Adm. Solid. | 15/10/2025 | |
| Zhan Shijie | Adm. Solid. | Zhan Shijie Adm. Solid. | 15/10/2025 | |
| Teng Hongfei | Adm. Unico | Teng Hongfei Adm. Unico | 14/04/2025 | 15/10/2025 |
| Zhang Gaojie | Adm. Solid. | Zhang Gaojie Adm. Solid. | 19/10/2022 | 14/04/2025 |
| SINAGES CONSULTING SL | Adm. Solid. | SINAGES CONSULTING SL Adm. Solid. | 19/10/2022 | 14/04/2025 |
| Ma Sun Xiaobin | Represent. | Ma Sun Xiaobin Represent. | 14/04/2025 | |
| Evat Master Limited | Socio Único | Evat Master Limited Socio Único | 19/10/2022 |

Resumen cronológico de actos publicados en las ediciones digitales de Boletines Oficiales (BORME, BOE, BOPI) inscritos por VAT SPEED SL o en los que participa indirectamente.
Publicación en el BORME de los siguientes nombramientos:
| Administradores Solidarios |
Publicación en el BORME de los siguientes ceses-dimisiones:
| Administradores Solidarios | |
| Representante |
Traslado del domicilio social de la empresa situado en C/ MARQUES DE CAMPO 40 2 6A (DENIA) siendo el nuevo domicilio situado en C/ ANTONIO SALVADOR 99 1 (MADRID).
Se constituye la empresa con fecha 19 de octubre de 2022 mediante escritura pública. La empresa se crea con un capital social inicial de 3.000,00 Euros e inicia su actividad el 20 de septiembre de 2022. El domicilio social en el momento de su constitución se establece en C/ MARQUES DE CAMPO 40 2 6A (DENIA). La empresa indica que su actividad es Actividades de contabilidad, teneduría de libros, auditoria - intermediación- y asesoría fiscal.- Servicios administrativos combinados.- Otras actividades de consultoría de gestión empresarial.- Otras actividades de apoyo a las empresas n.c.o.p.
Publicación en el BORME de los siguientes nombramientos:
| Administradores Solidarios |
| Informe de Crédito | Informe Mercantil, Incidencias y Vinculaciones | Perfil Comercial de Empresa | |
| Capital social actual y evolución | ![]() | ![]() | ![]() |
| Información mercantil y comercial | ![]() | ![]() | ![]() Básica |
| Administradores y dirigentes | ![]() | ![]() Solo administradores | ![]() Solo dirigentes |
| Empresas relacionadas (accionistas, participadas,…) | ![]() | ![]() | ![]() |
| Incidencias judiciales y procedimientos concursales | ![]() | ![]() | ![]() |
| Impagos en el fichero RAI | ![]() | ![]() | ![]() |
| Impagos en el fichero Asnef Empresas | ![]() | ![]() | ![]() |
| Categoría crediticia y probabilidad de incumplimiento de pago | ![]() | ![]() | ![]() |
| Extracto del balance y cuenta de pérdidas y ganancias | ![]() | ![]() | ![]() |
| Ratios y magnitudes económico-financieras | ![]() | ![]() | ![]() |
| Acceder | Acceder | Acceder |
VAT SPEED SL inscrita en el Registro Mercantil de Alicante.
capital social de la empresa es de 3.000,00 euros.