Asesoramiento y/o consultoria financiera a terceros ya sean personas fisicas o juridicas de derecho privado o publico y/o a organos de las distintas administraciones publicas locales, autonomicas o estatales.
CNAE 7022 - Otras actividades de consultoría de gestión empresarial
B85704500
21/05/2009
7 años
(Extinguida el 08/01/2016)
9.000,00 €
0.5M €
Madrid
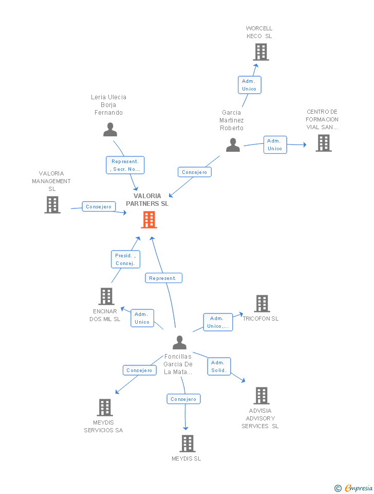
Consejo de administración
Información sobre balances y cuentas de resultados de VALORIA PARTNERS SL depositados en el Registro Mercantil de Madrid en los últimos ejercicios.
| Ejercicio Disponibilidad | Consultar en Axesor | |||||
| Consultar en Axesor | ||||||

Resumen cronológico de actos publicados en las ediciones digitales de Boletines Oficiales (BORME, BOE, BOPI) inscritos por VALORIA PARTNERS SL o en los que participa indirectamente.
Publicación en el BORME de los siguientes ceses-dimisiones:
| Presidente | |
| Consejeros | |
| Secretario No Consejero | |
| Representantes |
Publicación en el BORME de los siguientes nombramientos:
| Liquidadores |
Se disuelve la sociedad voluntariamente.
Convocatoria de Junta General Extraordinaria de la Sociedad. El órgano de administración de la sociedad Valoria Partners, S.L. ha acordado convocar Junta General extraordinaria de socios, que se celebrará en la ciudad de Madrid, en el domicilio social sito en la calle García ... Ver más
|
Se constituye la empresa con fecha 21 de julio de 2009 mediante escritura pública. La empresa se crea con un capital social inicial de 9.000,00 Euros e inicia su actividad el 21 de mayo de 2009. El domicilio social en el momento de su constitución se establece en C/ GARCIA DE PAREDES, 72 3 - DCHA (MADRID). La empresa indica que su actividad es ASESORAMIENTO Y/O CONSULTORIA FINANCIERA A TERCEROS YA SEAN PERSONAS FISICAS O JURIDICAS DE DERECHO PRIVADO O PUBLICO Y/O A ORGANOS DE LAS DISTINTAS ADMINISTRACIONES PUBLICAS LOCALES, AUTONOMICAS O ESTATALES.
Publicación en el BORME de los siguientes nombramientos:
| Presidente | |
| Consejero | |
| Secr. No Consej. | |
| Represent. |
Publicación en el BORME de los siguientes nombramientos:
| Apoderado |
| Informe axesor 360º | Informe de Crédito | Perfil Comercial de Empresa | |
| Importe de ventas y número de empleados | ![]() | ![]() | ![]() |
| Información mercantil y comercial | ![]() Completa | ![]() Completa | ![]() Básica |
| Administradores y dirigentes | ![]() | ![]() | ![]() Solo dirigentes |
| Empresas relacionadas (accionistas, participadas,…) | ![]() | ![]() | ![]() |
| Categoría crediticia y probabilidad de incumplimiento de pago | ![]() | ![]() | ![]() |
| Impagos (RAI y Asnef Empresas) e incidencias judiciales | ![]() | ![]() | ![]() |
| Balance y cuenta de pérdidas y ganancias | ![]() Completo | ![]() Extracto | ![]() |
| Ratios y magnitudes económico-financieras | ![]() Completo | ![]() Extracto | ![]() |
| Representación gráfica de empresas relacionadas | ![]() | ![]() | ![]() |
| Comparativa del balance con la media del sector | ![]() | ![]() | ![]() |
| Estado de flujos de efectivo y de cambios en el patrimonio neto | ![]() | ![]() | ![]() |
| Fuentes de financiación y avales | ![]() | ![]() | ![]() |
| Subvenciones, concursos/subastas públicas y marcas | ![]() | ![]() | ![]() |
| Acceder | Acceder | Acceder |
VALORIA PARTNERS SL fué una empresa constituida el 21/05/2009 y extinguida el 08/01/2016 inscrita en el Registro Mercantil de Madrid. y con domicilio en MadridSu clasificación nacional de actividades económicas era Otras actividades de consultoría de gestión empresarial.
capital social de la empresa es de 9.000,00 euros y tiene una facturación anual inferior a 500.000 euros.
VALORIA PARTNERS SL tiene 0 cargos directivos en activo y 7 cargos directivos históricos.