RBLA MENDEZ NUÑEZ 21 - CENTRO DE NEGOCIOS DE ALICA (ALICANTE). Ver mapa
1- intermediación en actividades profesionales. 2 - transporte y almacenamiento. 3 - venta de automóviles y vehículos de motor ligeros. 4 - comercio al por mayor de otra maquinaria y equipo. 5 - mantenimiento y reparación de vehículos de motor. 6 -alquiler de automóviles y vehículos de motor ligero.
no disponible
24/01/2017
9 años
3.000,00 €
-
Alicante
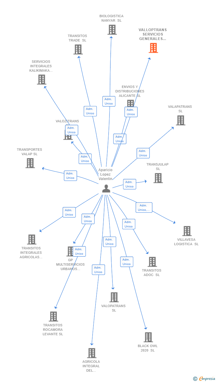
Administrador único
Información sobre balances y cuentas de resultados de VALLOPTRANS SERVICIOS GENERALES SL depositados en el Registro Mercantil de Alicante en los últimos ejercicios.
| Ejercicio Disponibilidad | 2019 3 horas | 2020 3 horas | 2021 3 horas | 2022 3 horas | Consultar en Axesor | |
| Consultar en Axesor | ||||||
| Entidad | Relación | Entidad/Relación | Desde | Hasta |
|---|---|---|---|---|
| Aparicio Lopez Valentin | Adm. Unico | Aparicio Lopez Valentin Adm. Unico | 24/02/2017 |

Resumen cronológico de actos publicados en las ediciones digitales de Boletines Oficiales (BORME, BOE, BOPI) inscritos por VALLOPTRANS SERVICIOS GENERALES SL o en los que participa indirectamente.
Se constituye la empresa con fecha 24 de febrero de 2017 mediante escritura pública. La empresa se crea con un capital social inicial de 3.000,00 Euros e inicia su actividad el 24 de enero de 2017. El domicilio social en el momento de su constitución se establece en RBLA MENDEZ NUÑEZ 21 - CENTRO DE NEGOCIOS DE ALICA (ALICANTE). La empresa indica que su actividad es 1- Intermediación en actividades profesionales. 2 - Transporte y almacenamiento. 3 - Venta de automóviles y vehículos de motor ligeros. 4 - Comercio al por mayor de otra maquinaria y equipo. 5 - Mantenimiento y reparación de vehículos de motor. 6 -Alquiler de automóviles y vehículos de motor ligero.
| Informe de Crédito | Predicción y Calificación | Perfil Comercial de Empresa | |
| Categoría crediticia y probabilidad de incumplimiento de pago | ![]() | ![]() | ![]() |
| Crédito recomendado | ![]() | ![]() | ![]() |
| Importe de ventas y número de empleados | ![]() | ![]() | ![]() |
| Información mercantil y comercial | ![]() | ![]() | ![]() Básica |
| Administradores y dirigentes | ![]() | ![]() | ![]() Solo dirigentes |
| Incidencias judiciales y procedimientos concursales | ![]() | ![]() | ![]() |
| Impagos en el fichero RAI | ![]() | ![]() | ![]() |
| Impagos en el fichero Asnef Empresas | ![]() | ![]() | ![]() |
| Extracto del balance y cuenta de pérdidas y ganancias | ![]() | ![]() | ![]() |
| Ratios y magnitudes económico-financieras | ![]() | ![]() | ![]() |
| Acceder | Acceder | Acceder |
VALLOPTRANS SERVICIOS GENERALES SL inscrita en el Registro Mercantil de Alicante.
capital social de la empresa es de 3.000,00 euros.
VALLOPTRANS SERVICIOS GENERALES SL tiene 1 cargos directivos en activo y 0 cargos directivos históricos.