C/ HORTA NORD 11 (ALZIRA). Ver mapa
La sociedad tiene por objeto: a) la construcción de edificios, la promoción inmobiliaria y el alquiler y compraventa de inmuebles por cuenta propia. B) prestar servicios de intermediarios del comercio, poner en relación al comprador y al vendedor, realizar actos de comercio en todas las fases de com.
no disponible
23/12/2022
3 años
3.000,00 €
-
Valencia
-
Administrador único
Información sobre balances y cuentas de resultados de VALENCIA BLONDE SL depositados en el Registro Mercantil de Valencia en los últimos ejercicios.
| Ejercicio Disponibilidad | 2019 3 horas | 2020 3 horas | 2021 3 horas | 2022 3 horas | Consultar en Axesor | |
| Consultar en Axesor | ||||||
| Entidad | Relación | Entidad/Relación | Desde | Hasta |
|---|---|---|---|---|
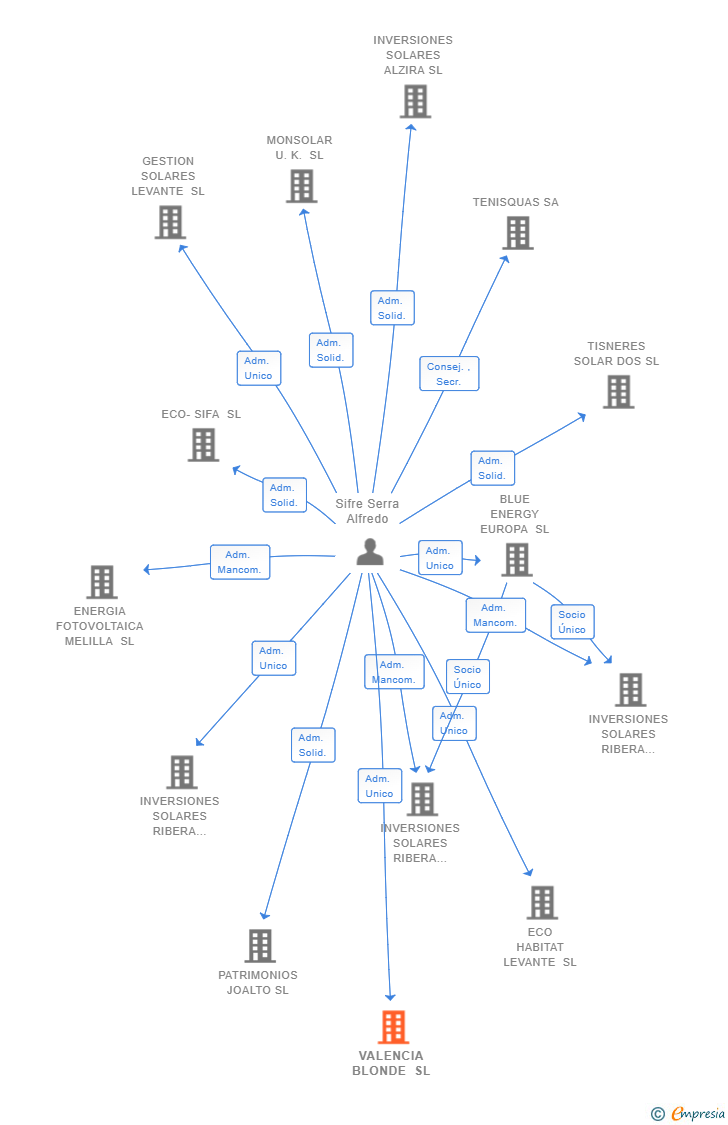
| Sifre Serra Alfredo | Adm. Unico | Sifre Serra Alfredo Adm. Unico | 12/01/2023 |

Resumen cronológico de actos publicados en las ediciones digitales de Boletines Oficiales (BORME, BOE, BOPI) inscritos por VALENCIA BLONDE SL o en los que participa indirectamente.
Se constituye la empresa con fecha 12 de enero de 2023 mediante escritura pública. La empresa se crea con un capital social inicial de 3.000,00 Euros e inicia su actividad el 23 de diciembre de 2022. El domicilio social en el momento de su constitución se establece en C/ HORTA NORD 11 (ALZIRA). La empresa indica que su actividad es La Sociedad tiene por objeto: a) La construcción de edificios, la promoción inmobiliaria y el alquiler y compraventa de inmuebles por cuenta propia. b) Prestar servicios de intermediarios del comercio, poner en relación al comprador y al vendedor, realizar actos de comercio en todas las fases de com.
| Informe de Crédito | Informe Mercantil, Incidencias y Vinculaciones | Perfil Comercial de Empresa | |
| Capital social actual y evolución | ![]() | ![]() | ![]() |
| Información mercantil y comercial | ![]() | ![]() | ![]() Básica |
| Administradores y dirigentes | ![]() | ![]() Solo administradores | ![]() Solo dirigentes |
| Empresas relacionadas (accionistas, participadas,…) | ![]() | ![]() | ![]() |
| Incidencias judiciales y procedimientos concursales | ![]() | ![]() | ![]() |
| Impagos en el fichero RAI | ![]() | ![]() | ![]() |
| Impagos en el fichero Asnef Empresas | ![]() | ![]() | ![]() |
| Categoría crediticia y probabilidad de incumplimiento de pago | ![]() | ![]() | ![]() |
| Extracto del balance y cuenta de pérdidas y ganancias | ![]() | ![]() | ![]() |
| Ratios y magnitudes económico-financieras | ![]() | ![]() | ![]() |
| Acceder | Acceder | Acceder |
VALENCIA BLONDE SL inscrita en el Registro Mercantil de Valencia.
capital social de la empresa es de 3.000,00 euros.