LA EXPLOTACION DEL JUEGO DEL BINGO Y DE OTROS QUE PUEDAN SER AUTORIZADOS EN SALAS DE BINGO, ASI COMO LA DE LOS SERVICIOS COMPLEMENTARIOS DE ESTAS. LAS ACTIVIDADES ENUMERADAS PODRAN SER TAMBIEN DESARROLLADAS, TOTAL O PARC
CNAE 9200 - Actividades de juegos de azar y apuestas
B60978327
17/05/1996
30 años
99.000,00 €
1M €
Barcelona
24
Consejo de administración
Información sobre balances y cuentas de resultados de VALENBIN SL depositados en el Registro Mercantil de Barcelona en los últimos ejercicios.
| Ejercicio Disponibilidad | 2019 Inmediata | 2020 Inmediata | 2021 Inmediata | 2022 Inmediata | Consultar en Axesor | |
| Consultar en Axesor | ||||||
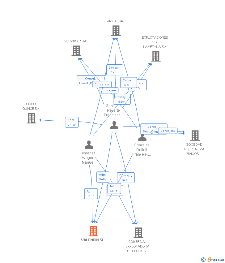
| Entidad | Relación | Entidad/Relación | Desde | Hasta |
|---|---|---|---|---|
| Gonzalez Reverte Francisco Javier | Consej. | Gonzalez Reverte Francisco Javier Consej. | 08/06/2023 | |
| Gonzalez Reverte Francisco Javier | Presid. | Gonzalez Reverte Francisco Javier Presid. | 08/06/2023 | |
| Gonzalez Deltell David | Adm. Solid. | Gonzalez Deltell David Adm. Solid. | 23/08/2017 | 08/06/2023 |
| Gonzalez Reverte Francisco Javier | Adm. Solid. | Gonzalez Reverte Francisco Javier Adm. Solid. | 22/07/2010 | 08/06/2023 |
| Gonzalez Deltell Francesc Xavier | Adm. Solid. | Gonzalez Deltell Francesc Xavier Adm. Solid. | 22/07/2010 | 08/06/2023 |
| Jimenez Azogue Manuel | Adm. Solid. | Jimenez Azogue Manuel Adm. Solid. | 22/07/2010 | 23/08/2017 |
| Gonzalez Deltell David | Apod. Solid. | Gonzalez Deltell David Apod. Solid. | 14/06/2016 | |
| Borotau Sanmiquel Antoni | Apod. Solid. | Borotau Sanmiquel Antoni Apod. Solid. | 06/02/2014 |

Resumen cronológico de actos publicados en las ediciones digitales de Boletines Oficiales (BORME, BOE, BOPI) inscritos por VALENBIN SL o en los que participa indirectamente.
Publicación en el BORME de los siguientes revocaciones:
| Administradores Solidarios |
Los socios o accionistas de la empresa han reducido en 1.155 € el capital social de la sociedad. Esta reducción incrita en el Registro Mercantil, reduce el capital social en un 1.15 %, dejando el capital social de la sociedad en 99.000€.
| Capital social anterior: | 100.155 € |
| Reducción de capital: | 1.155 € |
| Capital social resultante: | 99.000 € |
| % reducción: | 1.15 % |
Con fecha 2021-03-30+02:00, la sociedad VALENBIN SL ha sido escindida resultando como beneficiaria de la escisión de la sociedad SERVIMAR SA
De acuerdo con lo dispuesto en el artículo 43, aplicable por remisión del art. 73 de la Ley 3/2009 sobre modificaciones estructurales de las sociedades mercantiles (en adelante, LME), se hace público que, con fecha 15 de enero de 2021, el socio único de Valenbin, Sociedad Limitada... Ver más
| Escindida |
|
| Beneficiaria |
Los socios o accionistas de la empresa han reducido en 401.445 € el capital social de la sociedad. Esta reducción incrita en el Registro Mercantil, reduce el capital social en un 80.03 %, dejando el capital social de la sociedad en 100.155€.
| Capital social anterior: | 501.600 € |
| Reducción de capital: | 401.445 € |
| Capital social resultante: | 100.155 € |
| % reducción: | 80.03 % |
Publicación en el BORME de los siguientes revocaciones:
| Administradores Solidarios |
Publicación en el BORME de los siguientes nombramientos:
| Administradores Solidarios |
| Informe axesor 360º | Informe de Crédito | Perfil Comercial de Empresa | |
| Importe de ventas y número de empleados | ![]() | ![]() | ![]() |
| Información mercantil y comercial | ![]() Completa | ![]() Completa | ![]() Básica |
| Administradores y dirigentes | ![]() | ![]() | ![]() Solo dirigentes |
| Empresas relacionadas (accionistas, participadas,…) | ![]() | ![]() | ![]() |
| Categoría crediticia y probabilidad de incumplimiento de pago | ![]() | ![]() | ![]() |
| Impagos (RAI y Asnef Empresas) e incidencias judiciales | ![]() | ![]() | ![]() |
| Balance y cuenta de pérdidas y ganancias | ![]() Completo | ![]() Extracto | ![]() |
| Ratios y magnitudes económico-financieras | ![]() Completo | ![]() Extracto | ![]() |
| Representación gráfica de empresas relacionadas | ![]() | ![]() | ![]() |
| Comparativa del balance con la media del sector | ![]() | ![]() | ![]() |
| Estado de flujos de efectivo y de cambios en el patrimonio neto | ![]() | ![]() | ![]() |
| Fuentes de financiación y avales | ![]() | ![]() | ![]() |
| Subvenciones, concursos/subastas públicas y marcas | ![]() | ![]() | ![]() |
| Acceder | Acceder | Acceder |
VALENBIN SL inscrita en el Registro Mercantil de Barcelona. y con domicilio en BarcelonaSu clasificación nacional de actividades económicas es Actividades de juegos de azar y apuestas.
capital social de la empresa es de 99.000,00 euros y tiene una facturación anual entre 1.000.000 y 2.500.000 euros.
VALENBIN SL tiene 5 cargos directivos en activo y 1 cargos directivos históricos.