CNAE 2891 - Fabricación de maquinaria para la industria metalúrgica
A20018479
19/01/1970
56 años
751.250,00 €
2.5M €
Guipúzcoa-Gipuzkoa
Consejo de administración
Información sobre balances y cuentas de resultados de URKO TOOLS SA depositados en el Registro Mercantil de Guipúzcoa-Gipuzkoa en los últimos ejercicios.
| Ejercicio Disponibilidad | 2019 Inmediata | 2020 Inmediata | 2021 Inmediata | 2022 Inmediata | Consultar en Axesor | |
| Consultar en Axesor | ||||||

Resumen cronológico de actos publicados en las ediciones digitales de Boletines Oficiales (BORME, BOE, BOPI) inscritos por URKO TOOLS SA o en los que participa indirectamente.
Publicación en el BORME de los siguientes ceses-dimisiones:
| Presidente | |
| Vicepresidente | |
| Consejeros | |
| Secretario |
Publicación en el BORME de los siguientes nombramientos:
| Presidente | |
| Vicepresidente | |
| Consejero | |
| Secretario |
Publicación en el BORME de los siguientes ceses-dimisiones:
| Presidente | |
| Vicepresidente | |
| Consejeros | |
| Secretario |
Publicación en el BORME de los siguientes nombramientos:
| Presidente | |
| Vicepresidente | |
| Consejero | |
| Secretario |
Publicación en el BORME de los siguientes ceses-dimisiones:
| Presidente | |
| Vicepresidente | |
| Consejeros | |
| Secretario |
Publicación en el BORME de los siguientes nombramientos:
| Presidente | |
| Vicepresidente | |
| Consejeros | |
| Secretario |
El capital social de la empresa se incrementa en un 150.00 % (ampliación de 450.750 €). De esta forma, tras la ampliación la sociedad pasa de tener 300.500€ de capital social a 751.250€. Esta ampliación de capital fue inscrita en el Registro Mercantil con fecha 9 de noviembre de 2012.
| Capital social anterior: | 300.500 € |
| Aumento de capital: | 450.750 € |
| Capital social resultante: | 751.250 € |
| % incremento: | 150.00 % |
| Informe axesor 360º | Informe de Crédito | Perfil Comercial de Empresa | |
| Importe de ventas y número de empleados | ![]() | ![]() | ![]() |
| Información mercantil y comercial | ![]() Completa | ![]() Completa | ![]() Básica |
| Administradores y dirigentes | ![]() | ![]() | ![]() Solo dirigentes |
| Empresas relacionadas (accionistas, participadas,…) | ![]() | ![]() | ![]() |
| Categoría crediticia y probabilidad de incumplimiento de pago | ![]() | ![]() | ![]() |
| Impagos (RAI y Asnef Empresas) e incidencias judiciales | ![]() | ![]() | ![]() |
| Balance y cuenta de pérdidas y ganancias | ![]() Completo | ![]() Extracto | ![]() |
| Ratios y magnitudes económico-financieras | ![]() Completo | ![]() Extracto | ![]() |
| Representación gráfica de empresas relacionadas | ![]() | ![]() | ![]() |
| Comparativa del balance con la media del sector | ![]() | ![]() | ![]() |
| Estado de flujos de efectivo y de cambios en el patrimonio neto | ![]() | ![]() | ![]() |
| Fuentes de financiación y avales | ![]() | ![]() | ![]() |
| Subvenciones, concursos/subastas públicas y marcas | ![]() | ![]() | ![]() |
| Acceder | Acceder | Acceder |
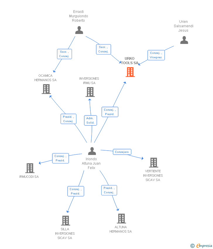
URKO TOOLS SA inscrita en el Registro Mercantil de Guipúzcoa-Gipuzkoa. y con domicilio en EibarSu clasificación nacional de actividades económicas es Fabricación de maquinaria para la industria metalúrgica.
capital social de la empresa es de 751.250,00 euros y tiene una facturación anual superior a 2.500.000 euros.
URKO TOOLS SA tiene 7 cargos directivos en activo y 2 cargos directivos históricos.