La sociedad tiene por objeto la intermediacion y coordinacion en la gestion y asesoramiento para la promocion de todo tipo de terrenos e inmuebles, bien directamente o a traves de tercero, asi como la promocion, compra,
CNAE 4110 - Promoción inmobiliaria
B31784689
16/05/2003
23 años
-
0.5M €
Navarra
Administradores mancomunados
Información sobre balances y cuentas de resultados de URGEST SL depositados en el Registro Mercantil de Navarra en los últimos ejercicios.
| Ejercicio Disponibilidad | Consultar en Axesor | |||||
| Consultar en Axesor | ||||||
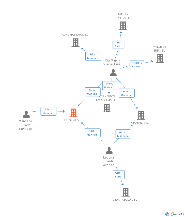
| Entidad | Relación | Entidad/Relación | Desde | Hasta |
|---|---|---|---|---|
| Cia Garcia Javier Luis | Adm. Mancom. | Cia Garcia Javier Luis Adm. Mancom. | 03/06/2009 | |
| Lecuna Fuente Alfonso | Adm. Mancom. | Lecuna Fuente Alfonso Adm. Mancom. | 03/06/2009 | |
| Mancebo Ausejo Santiago | Adm. Mancom. | Mancebo Ausejo Santiago Adm. Mancom. | 03/06/2009 | |
| Cia Garcia Javier Luis | Adm. Solid. | Cia Garcia Javier Luis Adm. Solid. | 03/06/2009 | |
| Villanueva Amatriain Salvador | Adm. Solid. | Villanueva Amatriain Salvador Adm. Solid. | 03/06/2009 |

Resumen cronológico de actos publicados en las ediciones digitales de Boletines Oficiales (BORME, BOE, BOPI) inscritos por URGEST SL o en los que participa indirectamente.
Publicación en el BORME de los siguientes ceses-dimisiones:
| Administradores Solidarios |
Publicación en el BORME de los siguientes nombramientos:
| Administradores Mancomunados |
| Informe axesor 360º | Informe de Crédito | Perfil Comercial de Empresa | |
| Importe de ventas y número de empleados | ![]() | ![]() | ![]() |
| Información mercantil y comercial | ![]() Completa | ![]() Completa | ![]() Básica |
| Administradores y dirigentes | ![]() | ![]() | ![]() Solo dirigentes |
| Empresas relacionadas (accionistas, participadas,…) | ![]() | ![]() | ![]() |
| Categoría crediticia y probabilidad de incumplimiento de pago | ![]() | ![]() | ![]() |
| Impagos (RAI y Asnef Empresas) e incidencias judiciales | ![]() | ![]() | ![]() |
| Balance y cuenta de pérdidas y ganancias | ![]() Completo | ![]() Extracto | ![]() |
| Ratios y magnitudes económico-financieras | ![]() Completo | ![]() Extracto | ![]() |
| Representación gráfica de empresas relacionadas | ![]() | ![]() | ![]() |
| Comparativa del balance con la media del sector | ![]() | ![]() | ![]() |
| Estado de flujos de efectivo y de cambios en el patrimonio neto | ![]() | ![]() | ![]() |
| Fuentes de financiación y avales | ![]() | ![]() | ![]() |
| Subvenciones, concursos/subastas públicas y marcas | ![]() | ![]() | ![]() |
| Acceder | Acceder | Acceder |
URGEST SL inscrita en el Registro Mercantil de Navarra. Su clasificación nacional de actividades económicas es Promoción inmobiliaria.
La empresa tiene una facturación anual entre 500.000 y 1.000.000 euros.
URGEST SL tiene 3 cargos directivos en activo y 2 cargos directivos históricos.