C/ DEL HAYA, NUMERO 2, 1º DERECHA, BARRIO DE CARAB (MADRID). Ver mapa
A).- actividad principal. La adquisición, tenencia y administración, por cuenta propia, directa o indirecta de acciones, participaciones sociales, cuotas y cualquier otra forma de participación o interés en el capital social y/o de títulos que den derecho a la obtención de dichas acciones, participa.
no disponible
12/11/2021
4 años
573.000,00 €
-
Madrid
-
Administrador único
Información sobre balances y cuentas de resultados de URBEQUITY SL depositados en el Registro Mercantil de Madrid en los últimos ejercicios.
| Ejercicio Disponibilidad | 2019 3 horas | 2020 3 horas | 2021 3 horas | 2022 3 horas | Consultar en Axesor | |
| Consultar en Axesor | ||||||
| Entidad | Relación | Entidad/Relación | Desde | Hasta |
|---|---|---|---|---|
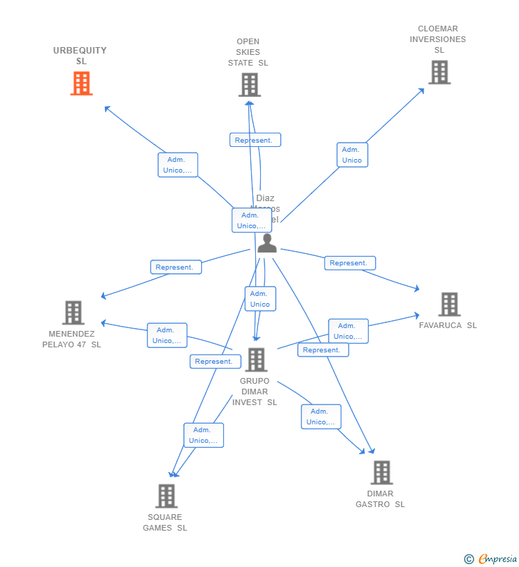
| Diaz Marcos Daniel | Socio Único | Diaz Marcos Daniel Socio Único | 01/12/2021 | |
| Diaz Marcos Daniel | Adm. Unico | Diaz Marcos Daniel Adm. Unico | 01/12/2021 |

Resumen cronológico de actos publicados en las ediciones digitales de Boletines Oficiales (BORME, BOE, BOPI) inscritos por URBEQUITY SL o en los que participa indirectamente.
Traslado del domicilio social de la empresa situado en C/ SIRIO 52 6º B (MADRID) siendo el nuevo domicilio situado en C/ DEL HAYA, NUMERO 2, 1º DERECHA, BARRIO DE CARAB (MADRID).
Con fecha 31 de enero de 2022, mediante la correspondiente escritura ha quedado incrito en el Registro Mercantil la ampliación de 570.000 € del capital social de la empresa. Esta ampliación representa un 19000.00 % de incremento del capital, quedando un capital social resultante de 573.000€.
| Capital social anterior: | 3.000 € |
| Aumento de capital: | 570.000 € |
| Capital social resultante: | 573.000 € |
| % incremento: | 19000.00 % |
Se constituye la empresa con fecha 1 de diciembre de 2021 mediante escritura pública. La empresa se crea con un capital social inicial de 3.000,00 Euros e inicia su actividad el 12 de noviembre de 2021. El domicilio social en el momento de su constitución se establece en C/ SIRIO 52 6º B (MADRID). La empresa indica que su actividad es A).- Actividad principal. La adquisición, tenencia y administración, por cuenta propia, directa o indirecta de acciones, participaciones sociales, cuotas y cualquier otra forma de participación o interés en el capital social y/o de títulos que den derecho a la obtención de dichas acciones, participa.
| Informe de Crédito | Informe Mercantil, Incidencias y Vinculaciones | Perfil Comercial de Empresa | |
| Capital social actual y evolución | ![]() | ![]() | ![]() |
| Información mercantil y comercial | ![]() | ![]() | ![]() Básica |
| Administradores y dirigentes | ![]() | ![]() Solo administradores | ![]() Solo dirigentes |
| Empresas relacionadas (accionistas, participadas,…) | ![]() | ![]() | ![]() |
| Incidencias judiciales y procedimientos concursales | ![]() | ![]() | ![]() |
| Impagos en el fichero RAI | ![]() | ![]() | ![]() |
| Impagos en el fichero Asnef Empresas | ![]() | ![]() | ![]() |
| Categoría crediticia y probabilidad de incumplimiento de pago | ![]() | ![]() | ![]() |
| Extracto del balance y cuenta de pérdidas y ganancias | ![]() | ![]() | ![]() |
| Ratios y magnitudes económico-financieras | ![]() | ![]() | ![]() |
| Acceder | Acceder | Acceder |
URBEQUITY SL inscrita en el Registro Mercantil de Madrid.
capital social de la empresa es de 573.000,00 euros.