C/ VELAZQUEZ 10 2ª (MADRID). Ver mapa
Actividad principal. La gestión y administración de la propiedad inmobiliaria. Actividades accesorias: - la adquisición, explotación y enajenación de toda clase de terrenos, su urbanización, parcelación y comercialización. - la adquisición, explotación y enajenación de toda clase de bienes inmuebles.
no disponible
11/03/2025
11 meses
3.000,00 €
-
Madrid
-
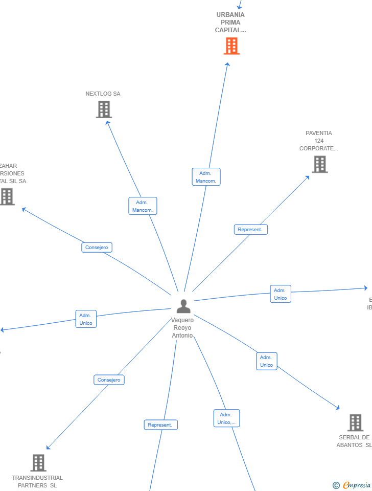
Administradores mancomunados
PRIMA CAPITAL PARTNERS SL
| Entidad | Relación | Entidad/Relación | Desde | Hasta |
|---|---|---|---|---|
| Gassett Piñon Tomas | Adm. Mancom. | Gassett Piñon Tomas Adm. Mancom. | 29/09/2025 | |
| Vaquero Reoyo Antonio | Adm. Mancom. | Vaquero Reoyo Antonio Adm. Mancom. | 29/09/2025 | |
| Gasset Piñon Tomas | Adm. Unico | Gasset Piñon Tomas Adm. Unico | 29/03/2025 | 29/09/2025 |
| URBANIA ALPHA SL | Socio Único | URBANIA ALPHA SL Socio Único | 29/03/2025 | 23/09/2025 |

Resumen cronológico de actos publicados en las ediciones digitales de Boletines Oficiales (BORME, BOE, BOPI) inscritos por URBANIA PRIMA CAPITAL PARTNERS SL o en los que participa indirectamente.
Publicación en el BORME de los siguientes nombramientos:
| Administradores Mancomunados |
Cambio del Organo de Administración: Administrador único a Administradores mancomunados.
La sociedad cambia su denominación social PRIMA CAPITAL PARTNERS SL a la denominación URBANIA PRIMA CAPITAL PARTNERS SL
Se constituye la empresa con fecha 29 de marzo de 2025 mediante escritura pública. La empresa se crea con un capital social inicial de 3.000,00 Euros e inicia su actividad el 11 de marzo de 2025. El domicilio social en el momento de su constitución se establece en C/ VELAZQUEZ 10 2ª (MADRID). La empresa indica que su actividad es ACTIVIDAD PRINCIPAL. La gestión y administración de la propiedad inmobiliaria. ACTIVIDADES ACCESORIAS: - La adquisición, explotación y enajenación de toda clase de terrenos, su urbanización, parcelación y comercialización. - La adquisición, explotación y enajenación de toda clase de bienes inmuebles.
URBANIA PRIMA CAPITAL PARTNERS SL anteriormente denominada PRIMA CAPITAL PARTNERS SL inscrita en el Registro Mercantil de Madrid.
capital social de la empresa es de 3.000,00 euros.