C/ ISAAC ALBENIZ 8 3º A (MAJADAHONDA). Ver mapa
- la compraventa y adquisición, posesión y disfrute de inmuebles, terrenos, la urbanización de los mismos, su transformación y explotación porcualquier titulo, su promoción, parcelación, reventa al contado o a plazos, directamente o por mediación de terceros, y posterior administración en su caso; a.
no disponible
11/03/2022
4 años
3.000,00 €
-
Madrid
-
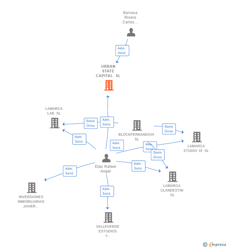
Administradores solidarios
Información sobre balances y cuentas de resultados de URBAN STATE CAPITAL SL depositados en el Registro Mercantil de Madrid en los últimos ejercicios.
| Ejercicio Disponibilidad | 2019 3 horas | 2020 3 horas | 2021 3 horas | 2022 3 horas | Consultar en Axesor | |
| Consultar en Axesor | ||||||
| Entidad | Relación | Entidad/Relación | Desde | Hasta |
|---|---|---|---|---|
| Diaz Rafael Angel | Adm. Solid. | Diaz Rafael Angel Adm. Solid. | 30/03/2022 | |
| Barrosa Rivero Carlos Alberto | Adm. Solid. | Barrosa Rivero Carlos Alberto Adm. Solid. | 30/03/2022 |

Resumen cronológico de actos publicados en las ediciones digitales de Boletines Oficiales (BORME, BOE, BOPI) inscritos por URBAN STATE CAPITAL SL o en los que participa indirectamente.
Se constituye la empresa con fecha 30 de marzo de 2022 mediante escritura pública. La empresa se crea con un capital social inicial de 3.000,00 Euros e inicia su actividad el 11 de marzo de 2022. El domicilio social en el momento de su constitución se establece en C/ ISAAC ALBENIZ 8 3º A (MAJADAHONDA). La empresa indica que su actividad es - La compraventa y adquisición, posesión y disfrute de inmuebles, terrenos, la urbanización de los mismos, su transformación y explotación porcualquier titulo, su promoción, parcelación, reventa al contado o a plazos, directamente o por mediación de terceros, y posterior administración en su caso; a.
Publicación en el BORME de los siguientes nombramientos:
| Administradores Solidarios |
| Informe de Crédito | Informe Mercantil, Incidencias y Vinculaciones | Perfil Comercial de Empresa | |
| Capital social actual y evolución | ![]() | ![]() | ![]() |
| Información mercantil y comercial | ![]() | ![]() | ![]() Básica |
| Administradores y dirigentes | ![]() | ![]() Solo administradores | ![]() Solo dirigentes |
| Empresas relacionadas (accionistas, participadas,…) | ![]() | ![]() | ![]() |
| Incidencias judiciales y procedimientos concursales | ![]() | ![]() | ![]() |
| Impagos en el fichero RAI | ![]() | ![]() | ![]() |
| Impagos en el fichero Asnef Empresas | ![]() | ![]() | ![]() |
| Categoría crediticia y probabilidad de incumplimiento de pago | ![]() | ![]() | ![]() |
| Extracto del balance y cuenta de pérdidas y ganancias | ![]() | ![]() | ![]() |
| Ratios y magnitudes económico-financieras | ![]() | ![]() | ![]() |
| Acceder | Acceder | Acceder |
URBAN STATE CAPITAL SL inscrita en el Registro Mercantil de Madrid.
capital social de la empresa es de 3.000,00 euros.