C/ ALBINONI 6-8 - POLIGONO INDUSTRIAL TREVENEZ, CA (MALAGA). Ver mapa
Actividad principal. Venta al por mayor y menor de toda clase de artículos de perfumería, cosmética, parafarmacia, para la higiene personal, droguería, peluquería, papelería, productos envasados de alimentación especializada, artículos de regalo, bisutería, bazar, juguetería y papelería. Cnae princi.
no disponible
10/09/2024
un año
3.000,00 €
-
Málaga
-
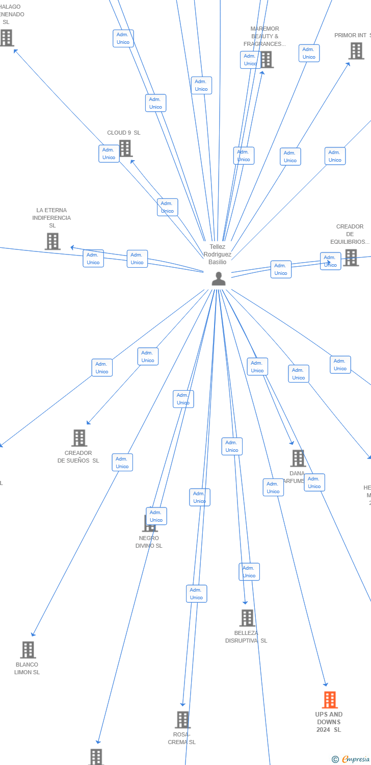
Administrador único
| Entidad | Relación | Entidad/Relación | Desde | Hasta |
|---|---|---|---|---|
| Tellez Rodriguez Basilio | Adm. Unico | Tellez Rodriguez Basilio Adm. Unico | 01/10/2024 | |
| Hidalgo Dominguez Juan Ricardo | Apod. | Hidalgo Dominguez Juan Ricardo Apod. | 01/10/2024 |

Resumen cronológico de actos publicados en las ediciones digitales de Boletines Oficiales (BORME, BOE, BOPI) inscritos por UPS AND DOWNS 2024 SL o en los que participa indirectamente.
Se constituye la empresa con fecha 1 de octubre de 2024 mediante escritura pública. La empresa se crea con un capital social inicial de 3.000,00 Euros e inicia su actividad el 10 de septiembre de 2024. El domicilio social en el momento de su constitución se establece en C/ ALBINONI 6-8 - POLIGONO INDUSTRIAL TREVENEZ, CA (MALAGA). La empresa indica que su actividad es Actividad principal. Venta al por mayor y menor de toda clase de artículos de perfumería, cosmética, parafarmacia, para la higiene personal, droguería, peluquería, papelería, productos envasados de alimentación especializada, artículos de regalo, bisutería, bazar, juguetería y papelería. CNAE PRINCI.
UPS AND DOWNS 2024 SL inscrita en el Registro Mercantil de Málaga.
capital social de la empresa es de 3.000,00 euros.