Importacion. Exportacion, comercializacion y distribucion de maquinaria, automoviles, vehiculos
CNAE 7711 - Alquiler de automóviles y vehículos de motor ligeros
B35460609
20/12/1996
29 años
(Extinguida el 03/10/2025)
-
0.5M €
Las Palmas
Información sobre balances y cuentas de resultados de UNITENERIFE SL (EXTINGUIDA) depositados en el Registro Mercantil de Las Palmas en los últimos ejercicios.
| Ejercicio Disponibilidad | Consultar en Axesor | |||||
| Consultar en Axesor | ||||||
| Entidad | Relación | Entidad/Relación | Desde | Hasta |
|---|---|---|---|---|
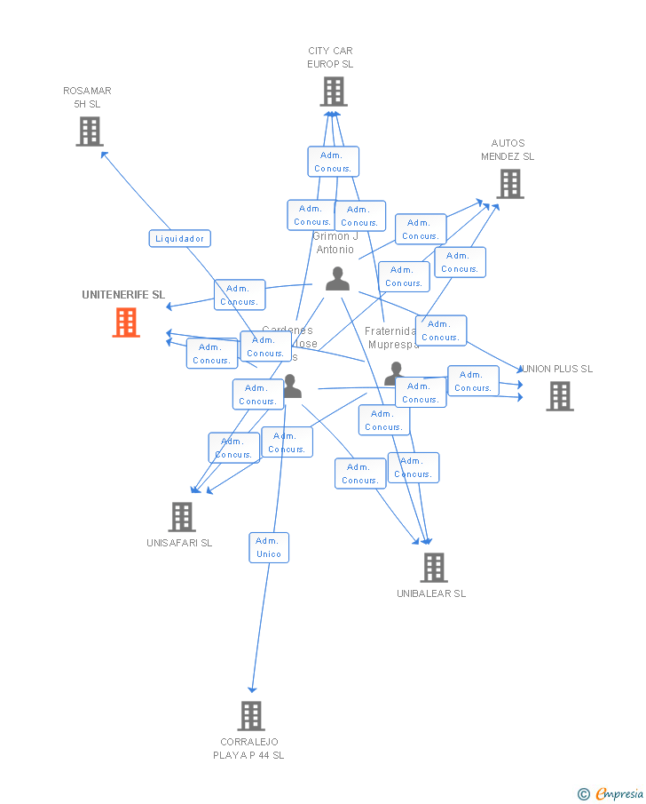
| Fraternidad Muprespa Nº 275 | Adm. Concurs. | Fraternidad Muprespa Nº 275 Adm. Concurs. | 03/10/2025 | 03/10/2025 |
| Beltran Grimon J Antonio | Adm. Concurs. | Beltran Grimon J Antonio Adm. Concurs. | 02/06/2009 | 03/10/2025 |
| Cardenes Armas Jose Luis | Adm. Concurs. | Cardenes Armas Jose Luis Adm. Concurs. | 02/06/2009 | 03/10/2025 |
| Fraternidad Muprespa | Adm. Concurs. | Fraternidad Muprespa Adm. Concurs. | 02/06/2009 | 03/10/2025 |

Resumen cronológico de actos publicados en las ediciones digitales de Boletines Oficiales (BORME, BOE, BOPI) inscritos por UNITENERIFE SL (EXTINGUIDA) o en los que participa indirectamente.
| Procedimiento concursal | 4/2005 |
| FIRME | SI, |
| Fecha de resolución | 22/05/2025 |
| Descripcion | Revocación de administradores concursales |
| Juzgado | num. 1 JUZGADO MERCANTIL |
| Adm. Concurs. | Cardenes Armas Jose Luis |
| Procedimiento concursal | 4/2005 |
| FIRME | SI, |
| Fecha de resolución | 22/05/2025 |
| Descripcion | Auto de conclusión del concurso. Finalización de fase de liquidación |
| Juzgado | num. 1 JUZGADO MERCANTIL |
| Procedimiento concursal | 4/2005 |
| FIRME | SI, |
| Fecha de resolución | 22/05/2025 |
| Descripcion | Revocación de administradores concursales |
| Juzgado | num. 1 JUZGADO MERCANTIL |
| Adm. Concurs. | Fraternidad Muprespa Nº 275 |
| Procedimiento concursal | 4/2005 |
| FIRME | SI, |
| Fecha de resolución | 22/05/2025 |
| Descripcion | Revocación de administradores concursales |
| Juzgado | num. 1 JUZGADO MERCANTIL |
| Adm. Concurs. | Beltran Grimon J Antonio |
| Procedimiento concursal | 4/2005 |
| FIRME | SI, |
| Fecha de resolución | 22/05/2025 |
| Descripcion | Cese de las limitaciones de las facultades de administración |
| Juzgado | num. 1 JUZGADO MERCANTIL |
El 3 de octubre de 2025 se inscribe en el Registro Mercantil la extinción de la sociedad, dejando de ser sujeto de derechos y obligaciones.
| Procedimiento concursal | 4/2005. |
| FIRME | Si, |
| Fecha de resolución | 28/10/2005 |
| Descripcion | Auto de declaración de concurso. Voluntario. |
| Juzgado | num. 1 JUZGADO MERCANTIL. |
| Procedimiento concursal | 4/2005. |
| FIRME | Si, |
| Fecha de resolución | 28/10/2005 |
| Descripcion | Resolución judicial de acumulación de concurso. |
| Juzgado | num. 1 JUZGADO MERCANTIL. |
| Procedimiento concursal | 4/2005. |
| Fecha de resolución | 28/10/2005 |
| Descripcion | Nombramiento de administradores. |
| Juzgado | num. 1 JUZGADO MERCANTIL. |
| Adm. Concurs. | Beltran Grimon J Antonio |
| Procedimiento concursal | 4/2005. |
| Fecha de resolución | 28/10/2005 |
| Descripcion | Nombramiento de administradores. |
| Juzgado | num. 1 JUZGADO MERCANTIL. |
| Adm. Concurs. | Cardenes Armas Jose Luis |
| Procedimiento concursal | 4/2005. |
| Fecha de resolución | 28/10/2005 |
| Descripcion | Nombramiento de administradores. |
| Juzgado | num. 1 JUZGADO MERCANTIL. |
| Adm. Concurs. | Fraternidad Muprespa |
| Procedimiento concursal | 4/2005. |
| FIRME | Si, |
| Fecha de resolución | 28/10/2005 |
| Descripcion | Resoluciones acordando la intervención o suspensión de las factultades de administración y disposición del concursado. |
| Juzgado | num. 1 JUZGADO MERCANTIL. |
| Informe axesor 360º | Informe de Crédito | Perfil Comercial de Empresa | |
| Importe de ventas y número de empleados | ![]() | ![]() | ![]() |
| Información mercantil y comercial | ![]() Completa | ![]() Completa | ![]() Básica |
| Administradores y dirigentes | ![]() | ![]() | ![]() Solo dirigentes |
| Empresas relacionadas (accionistas, participadas,…) | ![]() | ![]() | ![]() |
| Categoría crediticia y probabilidad de incumplimiento de pago | ![]() | ![]() | ![]() |
| Impagos (RAI y Asnef Empresas) e incidencias judiciales | ![]() | ![]() | ![]() |
| Balance y cuenta de pérdidas y ganancias | ![]() Completo | ![]() Extracto | ![]() |
| Ratios y magnitudes económico-financieras | ![]() Completo | ![]() Extracto | ![]() |
| Representación gráfica de empresas relacionadas | ![]() | ![]() | ![]() |
| Comparativa del balance con la media del sector | ![]() | ![]() | ![]() |
| Estado de flujos de efectivo y de cambios en el patrimonio neto | ![]() | ![]() | ![]() |
| Fuentes de financiación y avales | ![]() | ![]() | ![]() |
| Subvenciones, concursos/subastas públicas y marcas | ![]() | ![]() | ![]() |
| Acceder | Acceder | Acceder |
UNITENERIFE SL (EXTINGUIDA) fué una empresa constituida el 20/12/1996 y extinguida el 03/10/2025 inscrita en el Registro Mercantil de Las Palmas. y con domicilio en San Bartolomé de TirajanaSu clasificación nacional de actividades económicas era Alquiler de automóviles y vehículos de motor ligeros.
La empresa tenia un rango de facturación anual inferior a 500.000 euros.
UNITENERIFE SL (EXTINGUIDA) tiene 3 cargos directivos en activo y 0 cargos directivos históricos.