AVDA RAVAL 26 (MASSAMAGRELL). Ver mapa
La compraventa de inmuebles, la promoción y construcción de edificaciones, y el alquiler de inmuebles (excepto el arrendamiento inmobiliario).
no disponible
09/06/2021
5 años
325.000,00 €
-
Valencia
-
Administrador único
Información sobre balances y cuentas de resultados de UKIYO HOMES SL depositados en el Registro Mercantil de Valencia en los últimos ejercicios.
| Ejercicio Disponibilidad | 2019 3 horas | 2020 3 horas | 2021 3 horas | 2022 3 horas | Consultar en Axesor | |
| Consultar en Axesor | ||||||
| Entidad | Relación | Entidad/Relación | Desde | Hasta |
|---|---|---|---|---|
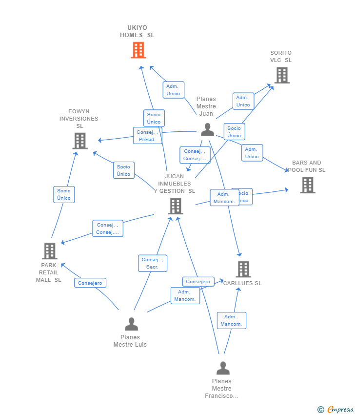
| JUCAN INMUEBLES Y GESTION SL | Socio Único | JUCAN INMUEBLES Y GESTION SL Socio Único | 16/06/2021 | |
| Planes Mestre Juan | Adm. Unico | Planes Mestre Juan Adm. Unico | 16/06/2021 |

Resumen cronológico de actos publicados en las ediciones digitales de Boletines Oficiales (BORME, BOE, BOPI) inscritos por UKIYO HOMES SL o en los que participa indirectamente.
Con fecha 14 de octubre de 2024, mediante la correspondiente escritura ha quedado incrito en el Registro Mercantil la ampliación de 322.000 € del capital social de la empresa. Esta ampliación representa un 10733.33 % de incremento del capital, quedando un capital social resultante de 325.000€.
| Capital social anterior: | 3.000 € |
| Aumento de capital: | 322.000 € |
| Capital social resultante: | 325.000 € |
| % incremento: | 10733.33 % |
Se constituye la empresa con fecha 16 de junio de 2021 mediante escritura pública. La empresa se crea con un capital social inicial de 3.000,00 Euros e inicia su actividad el 9 de junio de 2021. El domicilio social en el momento de su constitución se establece en AVDA RAVAL 26 (MASSAMAGRELL). La empresa indica que su actividad es La compraventa de inmuebles, la promoción y construcción de edificaciones, y el alquiler de inmuebles (excepto el arrendamiento inmobiliario).
| Informe de Crédito | Informe Mercantil, Incidencias y Vinculaciones | Perfil Comercial de Empresa | |
| Capital social actual y evolución | ![]() | ![]() | ![]() |
| Información mercantil y comercial | ![]() | ![]() | ![]() Básica |
| Administradores y dirigentes | ![]() | ![]() Solo administradores | ![]() Solo dirigentes |
| Empresas relacionadas (accionistas, participadas,…) | ![]() | ![]() | ![]() |
| Incidencias judiciales y procedimientos concursales | ![]() | ![]() | ![]() |
| Impagos en el fichero RAI | ![]() | ![]() | ![]() |
| Impagos en el fichero Asnef Empresas | ![]() | ![]() | ![]() |
| Categoría crediticia y probabilidad de incumplimiento de pago | ![]() | ![]() | ![]() |
| Extracto del balance y cuenta de pérdidas y ganancias | ![]() | ![]() | ![]() |
| Ratios y magnitudes económico-financieras | ![]() | ![]() | ![]() |
| Acceder | Acceder | Acceder |
UKIYO HOMES SL inscrita en el Registro Mercantil de Valencia.
capital social de la empresa es de 325.000,00 euros.