C/ VICENTE DELGADO ALGABA, 23 06010 (BADAJOZ). Ver mapa
: a) operadora de telecomunicaciones por cable e inalámbricas. B) prestación de servicios de televisión. E) instalación y montaje de telecomunicaciones. D) dirección de proyectos técnicos de telecomunicaciones. E) venta y distribución de equipos de telefonía. F) compra, venta y arrendamiento de toda.
no disponible
03/11/2020
5 años
44.500,00 €
1M €
Badajoz
-
Administradores solidarios
Información sobre balances y cuentas de resultados de TYNDALL TELECOM SL depositados en el Registro Mercantil de Badajoz en los últimos ejercicios.
| Ejercicio Disponibilidad | 2019 3 horas | 2020 Inmediata | 2021 Inmediata | 2022 Inmediata | 2023 Inmediata | Consultar en Axesor |
| Consultar en Axesor | ||||||
| Entidad | Relación | Entidad/Relación | Desde | Hasta |
|---|---|---|---|---|
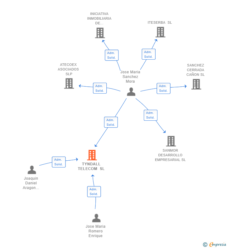
| Jose Maria Sanchez Mora | Adm. Solid. | Jose Maria Sanchez Mora Adm. Solid. | 04/10/2023 | |
| Joaquin Daniel Aragon Batista | Adm. Solid. | Joaquin Daniel Aragon Batista Adm. Solid. | 04/10/2023 | |
| Jose Maria Romero Enrique | Adm. Solid. | Jose Maria Romero Enrique Adm. Solid. | 04/10/2023 | |
| Jose Maria Sanchez Mora | Adm. Unico | Jose Maria Sanchez Mora Adm. Unico | 19/11/2020 | 04/10/2023 |


Resumen cronológico de actos publicados en las ediciones digitales de Boletines Oficiales (BORME, BOE, BOPI) inscritos por TYNDALL TELECOM SL o en los que participa indirectamente.
Publicación en el BORME de los siguientes nombramientos:
| Administradores Solidarios |
Con fecha 24 de septiembre de 2021, mediante la correspondiente escritura ha quedado incrito en el Registro Mercantil la ampliación de 41.480 € del capital social de la empresa. Esta ampliación representa un 1373.51 % de incremento del capital, quedando un capital social resultante de 44.500€.
| Capital social anterior: | 3.020 € |
| Aumento de capital: | 41.480 € |
| Capital social resultante: | 44.500 € |
| % incremento: | 1373.51 % |
Con fecha 16 de septiembre de 2021, mediante la correspondiente escritura ha quedado incrito en el Registro Mercantil la ampliación de 10 € del capital social de la empresa. Esta ampliación representa un 0.33 % de incremento del capital, quedando un capital social resultante de 3.020€.
| Capital social anterior: | 3.010 € |
| Aumento de capital: | 10 € |
| Capital social resultante: | 3.020 € |
| % incremento: | 0.33 % |
Se constituye la empresa con fecha 19 de noviembre de 2020 mediante escritura pública. La empresa se crea con un capital social inicial de 3.010,00 Euros e inicia su actividad el 3 de noviembre de 2020. El domicilio social en el momento de su constitución se establece en C/ VICENTE DELGADO ALGABA, 23 06010 (BADAJOZ). La empresa indica que su actividad es : a) Operadora de telecomunicaciones por cable e inalámbricas. b) Prestación de servicios de televisión. e) Instalación y montaje de telecomunicaciones. d) Dirección de proyectos técnicos de telecomunicaciones. e) Venta y distribución de equipos de telefonía. f) Compra, venta y arrendamiento de toda.
| Informe axesor 360º | Informe de Crédito | Perfil Comercial de Empresa | |
| Importe de ventas y número de empleados | ![]() | ![]() | ![]() |
| Información mercantil y comercial | ![]() Completa | ![]() Completa | ![]() Básica |
| Administradores y dirigentes | ![]() | ![]() | ![]() Solo dirigentes |
| Empresas relacionadas (accionistas, participadas,…) | ![]() | ![]() | ![]() |
| Categoría crediticia y probabilidad de incumplimiento de pago | ![]() | ![]() | ![]() |
| Impagos (RAI y Asnef Empresas) e incidencias judiciales | ![]() | ![]() | ![]() |
| Balance y cuenta de pérdidas y ganancias | ![]() Completo | ![]() Extracto | ![]() |
| Ratios y magnitudes económico-financieras | ![]() Completo | ![]() Extracto | ![]() |
| Representación gráfica de empresas relacionadas | ![]() | ![]() | ![]() |
| Comparativa del balance con la media del sector | ![]() | ![]() | ![]() |
| Estado de flujos de efectivo y de cambios en el patrimonio neto | ![]() | ![]() | ![]() |
| Fuentes de financiación y avales | ![]() | ![]() | ![]() |
| Subvenciones, concursos/subastas públicas y marcas | ![]() | ![]() | ![]() |
| Acceder | Acceder | Acceder |
TYNDALL TELECOM SL inscrita en el Registro Mercantil de Badajoz.
capital social de la empresa es de 44.500,00 euros y tiene una facturación anual entre 1.000.000 y 2.500.000 euros.