AVDA FELIPE II S/N (MADRID). Ver mapa
La hosteleria y restauracion; los servicios de ocio, entretenimiento y espectaculos; la organizacion de eventos y espectaculos de todo tipo, culturales, ludicos y de empresa, ademas cualesquiera otras actividades conexas que faciliten o complementen las anteriores.. Gestion e intermediacion para el alquiler de espacios para la celebracion de eventos corporativos, asambleas y congresos. Prestacion de servicios de marketing, publicidad y relaciones publicas.
no disponible
03/04/2017
9 años
3.000,00 €
0.5M €
Madrid
Administrador único
Información sobre balances y cuentas de resultados de TRUSS MADRID EVENTOS SL depositados en el Registro Mercantil de Madrid en los últimos ejercicios.
| Ejercicio Disponibilidad | 2019 Inmediata | 2020 3 horas | 2021 Inmediata | 2022 Inmediata | 2023 3 horas | Consultar en Axesor |
| Consultar en Axesor | ||||||
| Entidad | Relación | Entidad/Relación | Desde | Hasta |
|---|---|---|---|---|
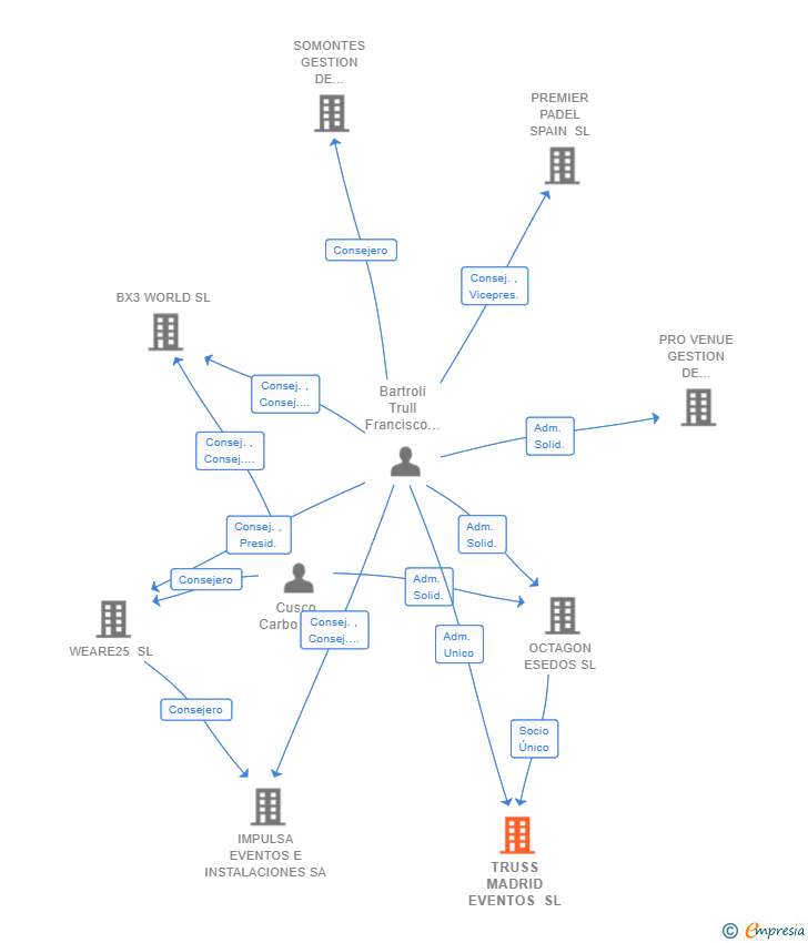
| ESEDOS EVENTS & PRODUCTIONS SL | Socio Único | ESEDOS EVENTS & PRODUCTIONS SL Socio Único | 25/04/2017 | |
| Bartroli Trull Francisco Javier | Adm. Unico | Bartroli Trull Francisco Javier Adm. Unico | 25/04/2017 |

Resumen cronológico de actos publicados en las ediciones digitales de Boletines Oficiales (BORME, BOE, BOPI) inscritos por TRUSS MADRID EVENTOS SL o en los que participa indirectamente.
Se modifica parcialmente la actividad de la sociedad. Las nuevas actividades que se incluyen en el objeto social de la sociedad son:
Gestion e intermediacion para el alquiler de espacios para la celebracion de eventos corporativos, asambleas y congresos. Prestacion de servicios de marketing, publicidad y relaciones publicas
Se constituye la empresa con fecha 25 de abril de 2017 mediante escritura pública. La empresa se crea con un capital social inicial de 3.000,00 Euros e inicia su actividad el 3 de abril de 2017. El domicilio social en el momento de su constitución se establece en AVDA FELIPE II S/N (MADRID). La empresa indica que su actividad es LA HOSTELERIA Y RESTAURACION; LOS SERVICIOS DE OCIO, ENTRETENIMIENTO Y ESPECTACULOS; LA ORGANIZACION DE EVENTOS Y ESPECTACULOS DE TODO TIPO, CULTURALES, LUDICOS Y DE EMPRESA, ADEMAS CUALESQUIERA OTRAS ACTIVIDADES CONEXAS QUE FACILITEN O COMPLEMENTEN LAS ANTERIORES.
| Informe axesor 360º | Informe de Crédito | Perfil Comercial de Empresa | |
| Importe de ventas y número de empleados | ![]() | ![]() | ![]() |
| Información mercantil y comercial | ![]() Completa | ![]() Completa | ![]() Básica |
| Administradores y dirigentes | ![]() | ![]() | ![]() Solo dirigentes |
| Empresas relacionadas (accionistas, participadas,…) | ![]() | ![]() | ![]() |
| Categoría crediticia y probabilidad de incumplimiento de pago | ![]() | ![]() | ![]() |
| Impagos (RAI y Asnef Empresas) e incidencias judiciales | ![]() | ![]() | ![]() |
| Balance y cuenta de pérdidas y ganancias | ![]() Completo | ![]() Extracto | ![]() |
| Ratios y magnitudes económico-financieras | ![]() Completo | ![]() Extracto | ![]() |
| Representación gráfica de empresas relacionadas | ![]() | ![]() | ![]() |
| Comparativa del balance con la media del sector | ![]() | ![]() | ![]() |
| Estado de flujos de efectivo y de cambios en el patrimonio neto | ![]() | ![]() | ![]() |
| Fuentes de financiación y avales | ![]() | ![]() | ![]() |
| Subvenciones, concursos/subastas públicas y marcas | ![]() | ![]() | ![]() |
| Acceder | Acceder | Acceder |
TRUSS MADRID EVENTOS SL inscrita en el Registro Mercantil de Madrid.
capital social de la empresa es de 3.000,00 euros y tiene una facturación anual inferior a 500.000 euros.
TRUSS MADRID EVENTOS SL tiene 1 cargos directivos en activo y 0 cargos directivos históricos.