C/ LUCHANA 23 - 7ª PLANTA (MADRID). Ver mapa
La explotación de servicios de alojamiento turístico y hotelero, incluyendo la gestión de apartamentos turísticos, viviendas de uso turístico, apartahoteles, establecimientos hoteleros alojamientos asimilables, todo ello bajo modalidades flexibles (estancias cortas, medias o largas) y etc...
no disponible
13/06/2025
8 meses
3.000,00 €
-
Madrid
-
Consejo de administración
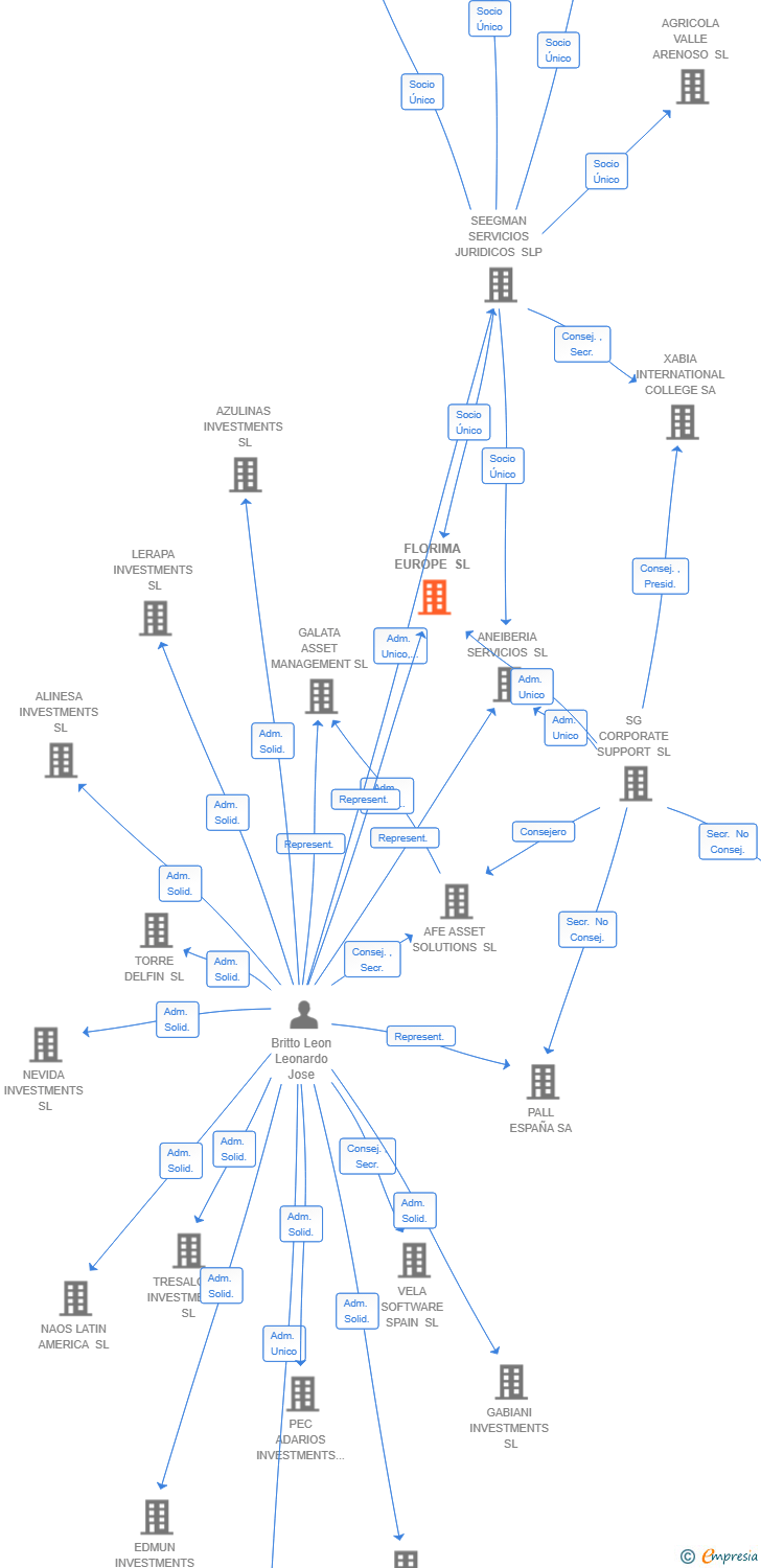
FLORIMA EUROPE SL

Resumen cronológico de actos publicados en las ediciones digitales de Boletines Oficiales (BORME, BOE, BOPI) inscritos por TRULIVING ALCOBENDAS SL o en los que participa indirectamente.
Publicación en el BORME de los siguientes ceses-dimisiones:
| Administrador Único | |
| Representante |
Publicación en el BORME de los siguientes nombramientos:
| Presidente | |
| Consejeros | |
| Secretario No Consejero | |
| Consejero Delegado | |
| Apoderados Mancomunados/Solidarios |
| MODIFICACION Y REFUNDICION DE LOS ESTATUTOS SOCIALES. |
Cambio del Organo de Administración: Administrador único a Consejo de administración.
La sociedad cambia su denominación social FLORIMA EUROPE SL a la denominación TRULIVING ALCOBENDAS SL
Traslado del domicilio social de la empresa situado en PASEO DE LA CASTELLANA 53 - PLANTA 1ª (MADRID) siendo el nuevo domicilio situado en C/ LUCHANA 23 - 7ª PLANTA (MADRID).
La sociedad cambia su actividad pasando a ser la nueva actividad o actividades de la empresa:
La explotación de servicios de alojamiento turístico y hotelero, incluyendo la gestión de apartamentos turísticos, viviendas de uso turístico, apartahoteles, establecimientos hoteleros alojamientos asimilables, todo ello bajo modalidades flexibles (estancias cortas, medias o largas) y etc..
El anterior objeto social de la sociedad era el siguiente:
La explotación de servicios de alojamiento turístico y hotelero, incluyendo la gestión de apartamentos turísticos, viviendas de uso turístico, apartahoteles, establecimientos hoteleros alojamientos asimilables, todo ello bajo modalidades flexibles (estancias cortas, medias o largas) y etc..
Se constituye la empresa con fecha 9 de julio de 2025 mediante escritura pública. La empresa se crea con un capital social inicial de 3.000,00 Euros e inicia su actividad el 13 de junio de 2025. El domicilio social en el momento de su constitución se establece en PASEO DE LA CASTELLANA 53 - PLANTA 1ª (MADRID). La empresa indica que su actividad es La compra y la venta, por cuenta e interés propio, acciones, participaciones y, en general, de activos y valores financieros, empresariales o de cualquier otra clase, con intervención en su caso, de los mediadores que legal o reglamentariamente deban hacerlo.etc...
Publicación en el BORME de los siguientes nombramientos:
| Administrador Único | |
| Representante |
TRULIVING ALCOBENDAS SL anteriormente denominada FLORIMA EUROPE SL inscrita en el Registro Mercantil de Madrid.
capital social de la empresa es de 3.000,00 euros.