C/ MAYOR 79 (PALENCIA). Ver mapa
A)la compra y venta de toda clase de gafas, lentes de contacto y toda clase de aparatos ópticos y de audición, así como artículos complementarias o accesorios de los mismos; y b)la fabricación, elaboración y graduación de lentes y cristales de todo género para toda clase de aparatos ópticos.
no disponible
10/11/2021
4 años
3.000,00 €
1M €
Palencia
-
Administradores solidarios
Información sobre balances y cuentas de resultados de TREVI OPTICAL GROUP SL depositados en el Registro Mercantil de Palencia en los últimos ejercicios.
| Ejercicio Disponibilidad | 2019 3 horas | 2020 3 horas | 2021 Inmediata | 2022 Inmediata | Consultar en Axesor | |
| Consultar en Axesor | ||||||
| Entidad | Relación | Entidad/Relación | Desde | Hasta |
|---|---|---|---|---|
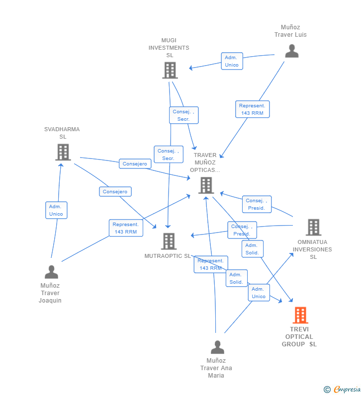
| MUTRAOPTIC SL | Adm. Solid. | MUTRAOPTIC SL Adm. Solid. | 17/11/2021 | |
| TRAVER MUÑOZ OPTICAS TRAMU SL | Adm. Solid. | TRAVER MUÑOZ OPTICAS TRAMU SL Adm. Solid. | 17/11/2021 |

Resumen cronológico de actos publicados en las ediciones digitales de Boletines Oficiales (BORME, BOE, BOPI) inscritos por TREVI OPTICAL GROUP SL o en los que participa indirectamente.
Se constituye la empresa con fecha 17 de noviembre de 2021 mediante escritura pública. La empresa se crea con un capital social inicial de 3.000,00 Euros e inicia su actividad el 10 de noviembre de 2021. El domicilio social en el momento de su constitución se establece en C/ MAYOR 79 (PALENCIA). La empresa indica que su actividad es a)La compra y venta de toda clase de gafas, lentes de contacto y toda clase de aparatos ópticos y de audición, así como artículos complementarias o accesorios de los mismos; y b)La fabricación, elaboración y graduación de lentes y cristales de todo género para toda clase de aparatos ópticos.
Publicación en el BORME de los siguientes nombramientos:
| Administradores Solidarios |
| Informe axesor 360º | Informe de Crédito | Perfil Comercial de Empresa | |
| Importe de ventas y número de empleados | ![]() | ![]() | ![]() |
| Información mercantil y comercial | ![]() Completa | ![]() Completa | ![]() Básica |
| Administradores y dirigentes | ![]() | ![]() | ![]() Solo dirigentes |
| Empresas relacionadas (accionistas, participadas,…) | ![]() | ![]() | ![]() |
| Categoría crediticia y probabilidad de incumplimiento de pago | ![]() | ![]() | ![]() |
| Impagos (RAI y Asnef Empresas) e incidencias judiciales | ![]() | ![]() | ![]() |
| Balance y cuenta de pérdidas y ganancias | ![]() Completo | ![]() Extracto | ![]() |
| Ratios y magnitudes económico-financieras | ![]() Completo | ![]() Extracto | ![]() |
| Representación gráfica de empresas relacionadas | ![]() | ![]() | ![]() |
| Comparativa del balance con la media del sector | ![]() | ![]() | ![]() |
| Estado de flujos de efectivo y de cambios en el patrimonio neto | ![]() | ![]() | ![]() |
| Fuentes de financiación y avales | ![]() | ![]() | ![]() |
| Subvenciones, concursos/subastas públicas y marcas | ![]() | ![]() | ![]() |
| Acceder | Acceder | Acceder |
TREVI OPTICAL GROUP SL inscrita en el Registro Mercantil de Palencia.
capital social de la empresa es de 3.000,00 euros y tiene una facturación anual entre 1.000.000 y 2.500.000 euros.