C/ CRUZ DEL ANGEL 10 - JAVALI NUEVO (MURCIA). Ver mapa
Su objeto social lo constituyen las siguientes actividades: transporte de mercancías por carretera. Las actividades integrantes del objeto social podrán ser desarrolladas por la sociedad directa o indirectamente, mediante la titularidad de acciones o de participaciones en sociedades con objeto idé.
no disponible
15/05/2018
8 años
20.000,00 €
0.5M €
Murcia
-
Administrador único
Información sobre balances y cuentas de resultados de TRANSPORTES PICHICHI SL depositados en el Registro Mercantil de Murcia en los últimos ejercicios.
| Ejercicio Disponibilidad | 2019 3 horas | Consultar en Axesor | ||||
| Consultar en Axesor | ||||||
| Entidad | Relación | Entidad/Relación | Desde | Hasta |
|---|---|---|---|---|
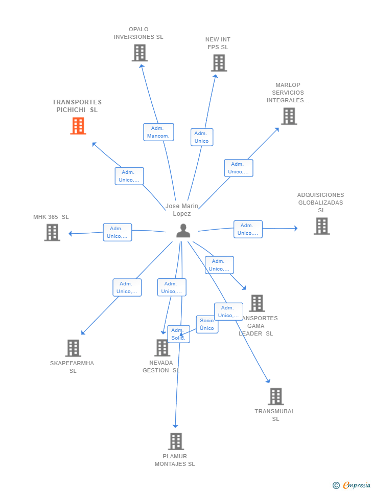
| Jose Marin Lopez | Socio Único | Jose Marin Lopez Socio Único | 10/08/2018 | |
| Jose Marin Lopez | Adm. Unico | Jose Marin Lopez Adm. Unico | 10/08/2018 | |
| Jose Ayala Martinez | Adm. Unico | Jose Ayala Martinez Adm. Unico | 29/05/2018 | 10/08/2018 |

Resumen cronológico de actos publicados en las ediciones digitales de Boletines Oficiales (BORME, BOE, BOPI) inscritos por TRANSPORTES PICHICHI SL o en los que participa indirectamente.
En virtud de Decreto firme de fecha 30 de noviembre de 2023 del Juzgado de lo Social número 4 de Murcia, se declara la INSOLVENCIA PROVISIONAL TOTAL de la sociedad.
Se constituye la empresa con fecha 29 de mayo de 2018 mediante escritura pública. La empresa se crea con un capital social inicial de 20.000,00 Euros e inicia su actividad el 15 de mayo de 2018. El domicilio social en el momento de su constitución se establece en C/ CRUZ DEL ANGEL 10 - JAVALI NUEVO (MURCIA). La empresa indica que su actividad es Su objeto social lo constituyen las siguientes actividades: Transporte de mercancías por carretera. Las actividades integrantes del objeto social podrán ser desarrolladas por la Sociedad directa o indirectamente, mediante la titularidad de acciones o de participaciones en sociedades con objeto idé.
| Informe axesor 360º | Informe de Crédito | Perfil Comercial de Empresa | |
| Importe de ventas y número de empleados | ![]() | ![]() | ![]() |
| Información mercantil y comercial | ![]() Completa | ![]() Completa | ![]() Básica |
| Administradores y dirigentes | ![]() | ![]() | ![]() Solo dirigentes |
| Empresas relacionadas (accionistas, participadas,…) | ![]() | ![]() | ![]() |
| Categoría crediticia y probabilidad de incumplimiento de pago | ![]() | ![]() | ![]() |
| Impagos (RAI y Asnef Empresas) e incidencias judiciales | ![]() | ![]() | ![]() |
| Balance y cuenta de pérdidas y ganancias | ![]() Completo | ![]() Extracto | ![]() |
| Ratios y magnitudes económico-financieras | ![]() Completo | ![]() Extracto | ![]() |
| Representación gráfica de empresas relacionadas | ![]() | ![]() | ![]() |
| Comparativa del balance con la media del sector | ![]() | ![]() | ![]() |
| Estado de flujos de efectivo y de cambios en el patrimonio neto | ![]() | ![]() | ![]() |
| Fuentes de financiación y avales | ![]() | ![]() | ![]() |
| Subvenciones, concursos/subastas públicas y marcas | ![]() | ![]() | ![]() |
| Acceder | Acceder | Acceder |
TRANSPORTES PICHICHI SL inscrita en el Registro Mercantil de Murcia.
capital social de la empresa es de 20.000,00 euros y tiene una facturación anual inferior a 500.000 euros.