A).- el transporte terrestre en servicios ordinarios, especiales o combinados, de mercaderías, bienes y efectos sin exclusión, mediante toda clase de vehículos y medios de locomoción autorizados para tal fin, sean propios o ajenos, sin limitación de territorio, con las operaciones anejas de recepci.
CNAE 4941 - Transporte de mercancías por carretera
A34012849
15/12/1981
44 años
179.536,00 €
0.5M €
Palencia
Consejo de administración
Información sobre balances y cuentas de resultados de TRANSPORTES PACHUCA SL depositados en el Registro Mercantil de Palencia en los últimos ejercicios.
| Ejercicio Disponibilidad | 2019 Inmediata | 2020 Inmediata | 2021 Inmediata | 2022 Inmediata | 2023 Inmediata | Consultar en Axesor |
| Consultar en Axesor | ||||||

Resumen cronológico de actos publicados en las ediciones digitales de Boletines Oficiales (BORME, BOE, BOPI) inscritos por TRANSPORTES PACHUCA SL o en los que participa indirectamente.
Publicación en el BORME de los siguientes ceses-dimisiones:
| Presidente | |
| Consejeros | |
| Secretario | |
| Consejero Delegado Solidario |
Publicación en el BORME de los siguientes nombramientos:
| Presidente | |
| Consejeros | |
| Secretario | |
| Consejeros Delegados Solidarios |
Publicación en el BORME de los siguientes reelecciones:
| Presidente | |
| Consejeros | |
| Secretario | |
| Consejeros Delegados Solidarios |
Los socios o accionistas de la empresa han reducido en 591.201,92 € el capital social de la sociedad. Esta reducción incrita en el Registro Mercantil, reduce el capital social en un 76.71 %, dejando el capital social de la sociedad en 179.536€.
| Capital social anterior: | 770.737,92 € |
| Reducción de capital: | 591.201,92 € |
| Capital social resultante: | 179.536 € |
| % reducción: | 76.71 % |
La sociedad cambia su actividad pasando a ser la nueva actividad o actividades de la empresa:
A).- el transporte terrestre en servicios ordinarios, especiales o combinados, de mercaderías, bienes y efectos sin exclusión, mediante toda clase de vehículos y medios de locomoción autorizados para tal fin, sean propios o ajenos, sin limitación de territorio, con las operaciones anejas de recepci
Publicación en el BORME de los siguientes ceses-dimisiones:
| Presidente | |
| Consejero | |
| Consejero Delegado Solidario | |
| Consejeros |
|
| Secretario |
Publicación en el BORME de los siguientes nombramientos:
| Presidente | |
| Consejeros | |
| Consejeros Delegados Solidarios | |
| Secretario |
| Informe axesor 360º | Informe de Crédito | Perfil Comercial de Empresa | |
| Importe de ventas y número de empleados | ![]() | ![]() | ![]() |
| Información mercantil y comercial | ![]() Completa | ![]() Completa | ![]() Básica |
| Administradores y dirigentes | ![]() | ![]() | ![]() Solo dirigentes |
| Empresas relacionadas (accionistas, participadas,…) | ![]() | ![]() | ![]() |
| Categoría crediticia y probabilidad de incumplimiento de pago | ![]() | ![]() | ![]() |
| Impagos (RAI y Asnef Empresas) e incidencias judiciales | ![]() | ![]() | ![]() |
| Balance y cuenta de pérdidas y ganancias | ![]() Completo | ![]() Extracto | ![]() |
| Ratios y magnitudes económico-financieras | ![]() Completo | ![]() Extracto | ![]() |
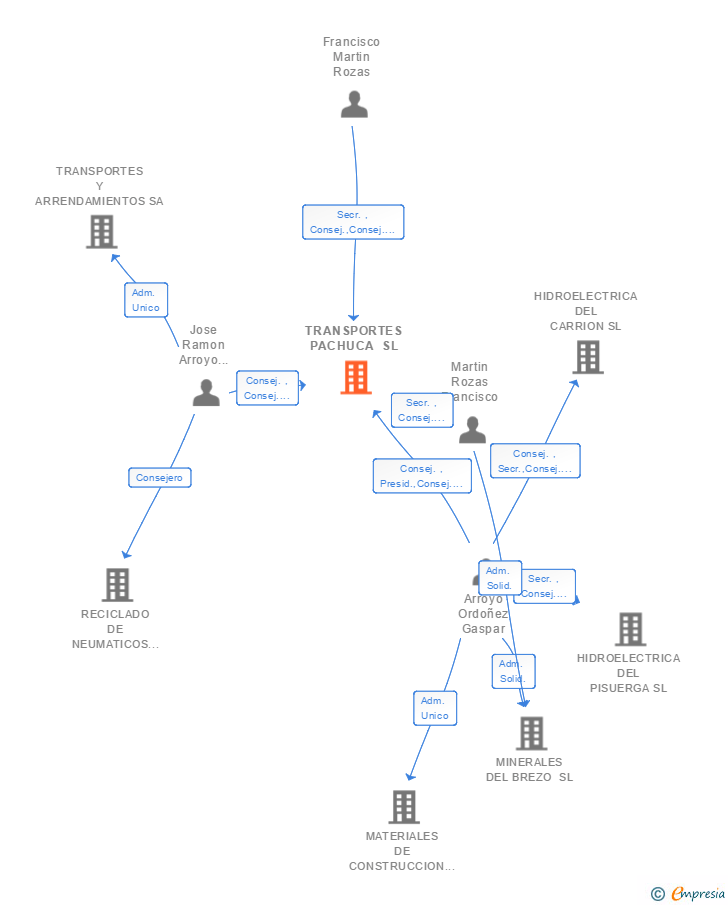
| Representación gráfica de empresas relacionadas | ![]() | ![]() | ![]() |
| Comparativa del balance con la media del sector | ![]() | ![]() | ![]() |
| Estado de flujos de efectivo y de cambios en el patrimonio neto | ![]() | ![]() | ![]() |
| Fuentes de financiación y avales | ![]() | ![]() | ![]() |
| Subvenciones, concursos/subastas públicas y marcas | ![]() | ![]() | ![]() |
| Acceder | Acceder | Acceder |
TRANSPORTES PACHUCA SL inscrita en el Registro Mercantil de Palencia. Su clasificación nacional de actividades económicas es Transporte de mercancías por carretera.
capital social de la empresa es de 179.536,00 euros y tiene una facturación anual inferior a 500.000 euros.
TRANSPORTES PACHUCA SL tiene 12 cargos directivos en activo y 4 cargos directivos históricos.