POLIG INDUSTRIAL EL PORTAL, CALLE MARRUECOS 1B, CP (JEREZ DE LA FRONTERA). Ver mapa
1. Actuar como sociedad holding mediante la participación en el capital deentidades residentes y no residentes en territorio español, dirigiendo ygestionando dichas participaciones cualesquiera que sea su naturaleza y objeto.2. La prestación de servicios a las sociedades participadas, consiste.
no disponible
22/03/2024
2 años
3.000,00 €
-
Cádiz
-
Administrador único
| Entidad | Relación | Entidad/Relación | Desde | Hasta |
|---|---|---|---|---|
| Francisco Javier Caliz Garcia | Apod. | Francisco Javier Caliz Garcia Apod. | 29/05/2024 | |
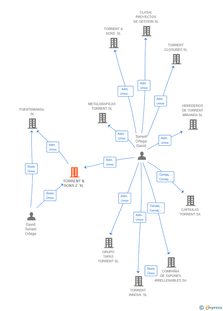
| David Torrent Ortega | Socio Único | David Torrent Ortega Socio Único | 16/04/2024 | |
| Torrent Ortega David | Adm. Unico | Torrent Ortega David Adm. Unico | 16/04/2024 |

Resumen cronológico de actos publicados en las ediciones digitales de Boletines Oficiales (BORME, BOE, BOPI) inscritos por TORRENT & SONS 2 SL o en los que participa indirectamente.
Se constituye la empresa con fecha 16 de abril de 2024 mediante escritura pública. La empresa se crea con un capital social inicial de 3.000,00 Euros e inicia su actividad el 22 de marzo de 2024. El domicilio social en el momento de su constitución se establece en POLIG INDUSTRIAL EL PORTAL, CALLE MARRUECOS 1B, CP (JEREZ DE LA FRONTERA). La empresa indica que su actividad es 1. Actuar como sociedad holding mediante la participación en el capital deentidades residentes y no residentes en territorio español, dirigiendo ygestionando dichas participaciones cualesquiera que sea su naturaleza y objeto.2. La prestación de servicios a las sociedades participadas, consiste.
| Informe de Crédito | Informe Mercantil, Incidencias y Vinculaciones | Perfil Comercial de Empresa | |
| Capital social actual y evolución | ![]() | ![]() | ![]() |
| Información mercantil y comercial | ![]() | ![]() | ![]() Básica |
| Administradores y dirigentes | ![]() | ![]() Solo administradores | ![]() Solo dirigentes |
| Empresas relacionadas (accionistas, participadas,…) | ![]() | ![]() | ![]() |
| Incidencias judiciales y procedimientos concursales | ![]() | ![]() | ![]() |
| Impagos en el fichero RAI | ![]() | ![]() | ![]() |
| Impagos en el fichero Asnef Empresas | ![]() | ![]() | ![]() |
| Categoría crediticia y probabilidad de incumplimiento de pago | ![]() | ![]() | ![]() |
| Extracto del balance y cuenta de pérdidas y ganancias | ![]() | ![]() | ![]() |
| Ratios y magnitudes económico-financieras | ![]() | ![]() | ![]() |
| Acceder | Acceder | Acceder |
TORRENT & SONS 2 SL inscrita en el Registro Mercantil de Cádiz.
capital social de la empresa es de 3.000,00 euros.