C/ LA MASO 81 - A CHALET (MADRID). Ver mapa
1. A) la adquisición o enajenación, por cualquier título, de edificios, viviendas y construcciones de todas clases, ya sean libres o de protección oficial, solares, parcelas, terrenos y toda clase de fincas rústicas y urbanas, así como su ordenación, parcelación o urbanización. 2. La promoción, adm.
no disponible
14/12/2022
3 años
6.000,00 €
-
Madrid
-
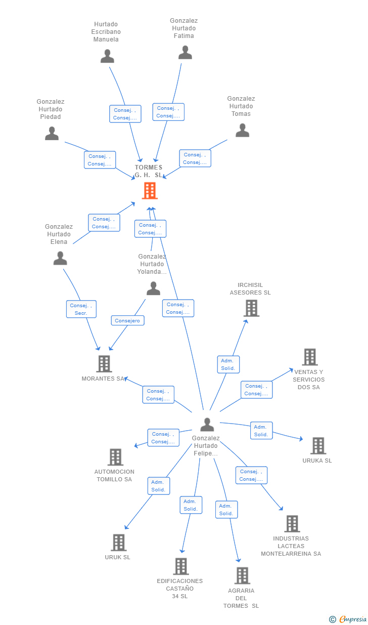
Consejo de administración

Resumen cronológico de actos publicados en las ediciones digitales de Boletines Oficiales (BORME, BOE, BOPI) inscritos por TORMES G.H. SL o en los que participa indirectamente.
| Modificación articulo 11º de los estatutos . |
Se constituye la empresa con fecha 22 de diciembre de 2022 mediante escritura pública. La empresa se crea con un capital social inicial de 6.000,00 Euros e inicia su actividad el 14 de diciembre de 2022. El domicilio social en el momento de su constitución se establece en C/ LA MASO 81 - A CHALET (MADRID). La empresa indica que su actividad es 1. a) La adquisición o enajenación, por cualquier título, de edificios, viviendas y construcciones de todas clases, ya sean libres o de protección oficial, solares, parcelas, terrenos y toda clase de fincas rústicas y urbanas, así como su ordenación, parcelación o urbanización. 2. La promoción, adm.
Publicación en el BORME de los siguientes nombramientos:
| Presidente | |
| Consejeros | |
| Secretario | |
| Consejeros Delegados Solidarios |
| Informe de Crédito | Informe Mercantil, Incidencias y Vinculaciones | Perfil Comercial de Empresa | |
| Capital social actual y evolución | ![]() | ![]() | ![]() |
| Información mercantil y comercial | ![]() | ![]() | ![]() Básica |
| Administradores y dirigentes | ![]() | ![]() Solo administradores | ![]() Solo dirigentes |
| Empresas relacionadas (accionistas, participadas,…) | ![]() | ![]() | ![]() |
| Incidencias judiciales y procedimientos concursales | ![]() | ![]() | ![]() |
| Impagos en el fichero RAI | ![]() | ![]() | ![]() |
| Impagos en el fichero Asnef Empresas | ![]() | ![]() | ![]() |
| Categoría crediticia y probabilidad de incumplimiento de pago | ![]() | ![]() | ![]() |
| Extracto del balance y cuenta de pérdidas y ganancias | ![]() | ![]() | ![]() |
| Ratios y magnitudes económico-financieras | ![]() | ![]() | ![]() |
| Acceder | Acceder | Acceder |
TORMES G.H. SL inscrita en el Registro Mercantil de Madrid.
capital social de la empresa es de 6.000,00 euros.