LIDO, 8 28043 MADRID. (MADRID). Ver mapa
La compraventa de bienes inmuebles, la promoción, gestión y desarrollo de todo tipo de operaciones inmobiliarias y urbanisticas.... Adquirir en propiedad o en cualquier modalidad de uso, bienes muebles o inmuebles aptos para la producción y fomento agrario.- producir, conservar, transformar, distribuir, transportar y vender en mercados interiores y exteriores, productos provenientes de explotaciones agrícolas, forestales o pecua.
CNAE 7490 - Otras actividades profesionales, científicas y técnicas n.c.o.p.
B86197290
15/04/2011
15 años
762.090,00 €
0.5M €
Madrid
1
Administradores solidarios
Información sobre balances y cuentas de resultados de TOPASCON SL depositados en el Registro Mercantil de Madrid en los últimos ejercicios.
| Ejercicio Disponibilidad | 2019 3 horas | 2020 3 horas | 2021 3 horas | 2022 3 horas | Consultar en Axesor | |
| Consultar en Axesor | ||||||
| Entidad | Relación | Entidad/Relación | Desde | Hasta |
|---|---|---|---|---|
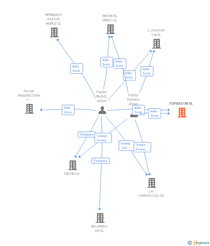
| Pastor Navarro Jesus | Adm. Solid. | Pastor Navarro Jesus Adm. Solid. | 16/05/2011 | 31/07/2025 |
| Pastor Muñoz Maria | Adm. Solid. | Pastor Muñoz Maria Adm. Solid. | 17/02/2021 | |
| Pastor Muñoz Jesus | Adm. Solid. | Pastor Muñoz Jesus Adm. Solid. | 16/05/2011 |

Resumen cronológico de actos publicados en las ediciones digitales de Boletines Oficiales (BORME, BOE, BOPI) inscritos por TOPASCON SL o en los que participa indirectamente.
Se modifica parcialmente la actividad de la sociedad. Las nuevas actividades que se incluyen en el objeto social de la sociedad son:
Adquirir en propiedad o en cualquier modalidad de uso, bienes muebles o inmuebles aptos para la producción y fomento agrario.- producir, conservar, transformar, distribuir, transportar y vender en mercados interiores y exteriores, productos provenientes de explotaciones agrícolas, forestales o pecua
El capital social de la empresa se incrementa en un 61.28 % (ampliación de 289.550 €). De esta forma, tras la ampliación la sociedad pasa de tener 472.540€ de capital social a 762.090€. Esta ampliación de capital fue inscrita en el Registro Mercantil con fecha 5 de septiembre de 2016.
| Capital social anterior: | 472.540 € |
| Aumento de capital: | 289.550 € |
| Capital social resultante: | 762.090 € |
| % incremento: | 61.28 % |
El capital social de la empresa se incrementa en un 13401.14 % (ampliación de 469.040 €). De esta forma, tras la ampliación la sociedad pasa de tener 3.500€ de capital social a 472.540€. Esta ampliación de capital fue inscrita en el Registro Mercantil con fecha 8 de abril de 2016.
| Capital social anterior: | 3.500 € |
| Aumento de capital: | 469.040 € |
| Capital social resultante: | 472.540 € |
| % incremento: | 13401.14 % |
Se constituye la empresa con fecha 16 de mayo de 2011 mediante escritura pública. La empresa se crea con un capital social inicial de 3.500,00 Euros e inicia su actividad el 15 de abril de 2011. El domicilio social en el momento de su constitución se establece en C/ LIDO, NUMERO 8 (MADRID). La empresa indica que su actividad es La compraventa de bienes inmuebles, la promoción, gestión y desarrollo de todo tipo de operaciones inmobiliarias y urbanisticas...
Publicación en el BORME de los siguientes nombramientos:
| Adm. Solid. |
| Informe axesor 360º | Informe de Crédito | Perfil Comercial de Empresa | |
| Importe de ventas y número de empleados | ![]() | ![]() | ![]() |
| Información mercantil y comercial | ![]() Completa | ![]() Completa | ![]() Básica |
| Administradores y dirigentes | ![]() | ![]() | ![]() Solo dirigentes |
| Empresas relacionadas (accionistas, participadas,…) | ![]() | ![]() | ![]() |
| Categoría crediticia y probabilidad de incumplimiento de pago | ![]() | ![]() | ![]() |
| Impagos (RAI y Asnef Empresas) e incidencias judiciales | ![]() | ![]() | ![]() |
| Balance y cuenta de pérdidas y ganancias | ![]() Completo | ![]() Extracto | ![]() |
| Ratios y magnitudes económico-financieras | ![]() Completo | ![]() Extracto | ![]() |
| Representación gráfica de empresas relacionadas | ![]() | ![]() | ![]() |
| Comparativa del balance con la media del sector | ![]() | ![]() | ![]() |
| Estado de flujos de efectivo y de cambios en el patrimonio neto | ![]() | ![]() | ![]() |
| Fuentes de financiación y avales | ![]() | ![]() | ![]() |
| Subvenciones, concursos/subastas públicas y marcas | ![]() | ![]() | ![]() |
| Acceder | Acceder | Acceder |
TOPASCON SL inscrita en el Registro Mercantil de Madrid. y con domicilio en MadridSu clasificación nacional de actividades económicas es Otras actividades profesionales, científicas y técnicas n.c.o.p..
capital social de la empresa es de 762.090,00 euros y tiene una facturación anual inferior a 500.000 euros.
TOPASCON SL tiene 2 cargos directivos en activo y 0 cargos directivos históricos.