C/ NACIONES 10 (MADRID). Ver mapa
A) actividades deportivas y de entretenimiento deportivo de juego de golf. Actividad deportiva y gestión de instalaciones deportivas relacionadas con el golf y gestión de sus licencias. 93.1 actividades deportivas (actividad principal).
no disponible
24/11/2021
4 años
597.000,00 €
-
Madrid
-
Administrador único
TOPGOLF IBERIA SL
Información sobre balances y cuentas de resultados de TOP ENTERTAINMENT IBERIA SL depositados en el Registro Mercantil de Madrid en los últimos ejercicios.
| Ejercicio Disponibilidad | 2019 3 horas | 2020 3 horas | 2021 3 horas | Consultar en Axesor | ||
| Consultar en Axesor | ||||||
| Entidad | Relación | Entidad/Relación | Desde | Hasta |
|---|---|---|---|---|
| JAUNA CONSULTING AGENCY SL | Socio Único | JAUNA CONSULTING AGENCY SL Socio Único | 12/11/2025 | 12/11/2025 |
| Alvarez Cantelar Fernando | Apod. | Alvarez Cantelar Fernando Apod. | 13/03/2025 | |
| Loring Diaz De Bustamante Manuel | Apod. | Loring Diaz De Bustamante Manuel Apod. | 13/03/2025 | |
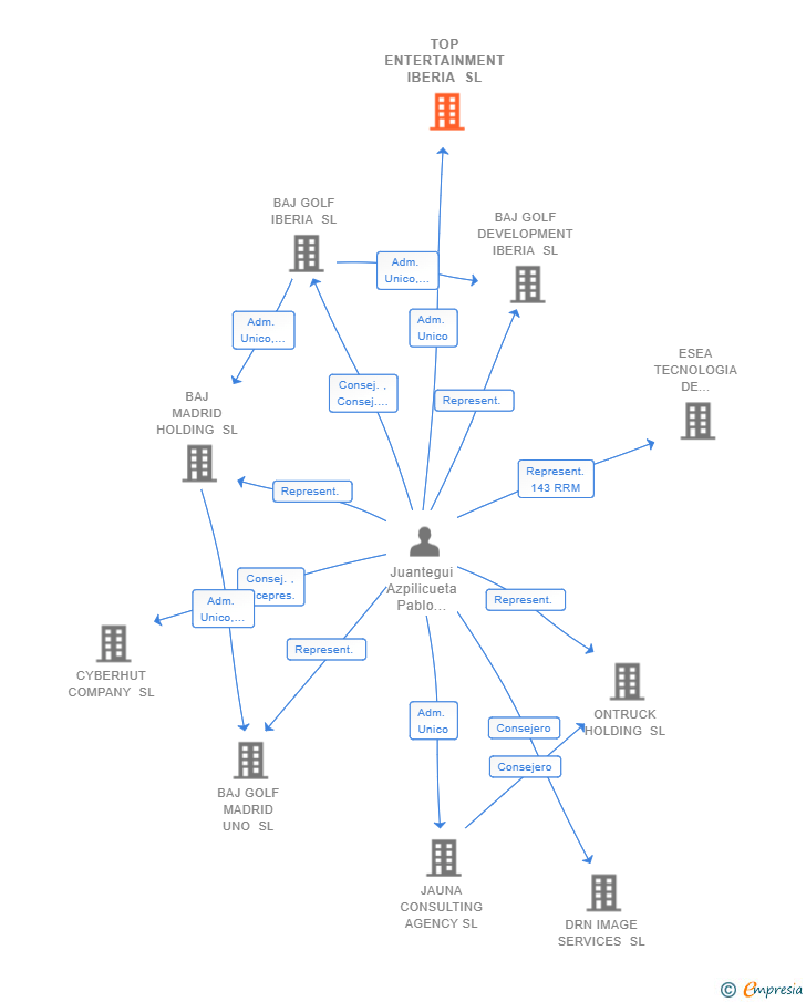
| Juantegui Azpilicueta Pablo Antonio | Adm. Unico | Juantegui Azpilicueta Pablo Antonio Adm. Unico | 30/11/2021 |

Resumen cronológico de actos publicados en las ediciones digitales de Boletines Oficiales (BORME, BOE, BOPI) inscritos por TOP ENTERTAINMENT IBERIA SL o en los que participa indirectamente.
Publicación en el BORME de los siguientes nombramientos:
| Administrador Único |
|
| Representante |
Los socios o accionistas de la empresa han ampliado en 594.000 € el capital social de la sociedad. Esta ampliación incrita en el Registro Mercantil, incrementa el capital social en un 19800.00 %, dejando el capital social de la sociedad en 597.000€.
| Capital social anterior: | 3.000 € |
| Aumento de capital: | 594.000 € |
| Capital social resultante: | 597.000 € |
| % incremento: | 19800.00 % |
| Artículo de los estatutos: 5. |
Publicación en el BORME de los siguientes nombramientos:
| Apoderados |
La sociedad cambia su denominación social TOPGOLF IBERIA SL a la denominación TOP ENTERTAINMENT IBERIA SL
Se constituye la empresa con fecha 30 de noviembre de 2021 mediante escritura pública. La empresa se crea con un capital social inicial de 3.000,00 Euros e inicia su actividad el 24 de noviembre de 2021. El domicilio social en el momento de su constitución se establece en C/ NACIONES 10 (MADRID). La empresa indica que su actividad es a) Actividades deportivas y de entretenimiento deportivo de juego de golf. Actividad deportiva y gestión de instalaciones deportivas relacionadas con el golf y gestión de sus licencias. 93.1 Actividades deportivas (Actividad Principal).
| Informe de Crédito | Predicción y Calificación | Perfil Comercial de Empresa | |
| Categoría crediticia y probabilidad de incumplimiento de pago | ![]() | ![]() | ![]() |
| Crédito recomendado | ![]() | ![]() | ![]() |
| Importe de ventas y número de empleados | ![]() | ![]() | ![]() |
| Información mercantil y comercial | ![]() | ![]() | ![]() Básica |
| Administradores y dirigentes | ![]() | ![]() | ![]() Solo dirigentes |
| Incidencias judiciales y procedimientos concursales | ![]() | ![]() | ![]() |
| Impagos en el fichero RAI | ![]() | ![]() | ![]() |
| Impagos en el fichero Asnef Empresas | ![]() | ![]() | ![]() |
| Extracto del balance y cuenta de pérdidas y ganancias | ![]() | ![]() | ![]() |
| Ratios y magnitudes económico-financieras | ![]() | ![]() | ![]() |
| Acceder | Acceder | Acceder |
TOP ENTERTAINMENT IBERIA SL anteriormente denominada TOPGOLF IBERIA SL inscrita en el Registro Mercantil de Madrid.
capital social de la empresa es de 597.000,00 euros.