AVDA ARBOLEDA 68 - CP 41940 (TOMARES). Ver mapa
La sociedad tendrá por objeto principal las actividades de comercio al por menor de productos textiles, prendas de vestir en local cnae: 4771. Y además, la sociedad tendrá por objeto las siguientes actividades. 1. Construcción, instalaciones y mantenimiento.
no disponible
22/07/2025
7 meses
4.884,00 €
-
Sevilla
-
Administrador único
| Entidad | Relación | Entidad/Relación | Desde | Hasta |
|---|---|---|---|---|
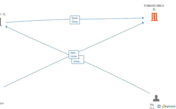
| REMARTI SL | Socio Único | REMARTI SL Socio Único | 15/09/2025 | |
| Medina Reyes Isabel Maria Medina Reyes | Adm. Unico | Medina Reyes Isabel Maria Medina Reyes Adm. Unico | 15/09/2025 |

Resumen cronológico de actos publicados en las ediciones digitales de Boletines Oficiales (BORME, BOE, BOPI) inscritos por TOMARESMLV SL o en los que participa indirectamente.
Se constituye la empresa con fecha 15 de septiembre de 2025 mediante escritura pública. La empresa se crea con un capital social inicial de 4.884,00 Euros e inicia su actividad el 22 de julio de 2025. El domicilio social en el momento de su constitución se establece en AVDA ARBOLEDA 68 - CP 41940 (TOMARES). La empresa indica que su actividad es La sociedad tendrá por objeto principal las actividades de Comercio al por menor de productos textiles, prendas de vestir en local CNAE: 4771. Y además, la sociedad tendrá por objeto las siguientes actividades. 1. Construcción, instalaciones y mantenimiento.
TOMARESMLV SL inscrita en el Registro Mercantil de Sevilla.
capital social de la empresa es de 4.884,00 euros.