ALFONSO XII, 16 28014 MADRID. (MADRID). Ver mapa
CNAE 2932 - Fabricación de otros componentes, piezas y accesorios para vehículos de motor
B58985342
-
-
41.449.070,00 €
0.5M €
Barcelona
Información sobre balances y cuentas de resultados de TODLEM SL depositados en el Registro Mercantil de Barcelona en los últimos ejercicios.
| Ejercicio Disponibilidad | 2019 Inmediata | 2020 Inmediata | 2021 Inmediata | 2022 3 horas | Consultar en Axesor | |
| Consultar en Axesor | ||||||

Resumen cronológico de actos publicados en las ediciones digitales de Boletines Oficiales (BORME, BOE, BOPI) inscritos por TODLEM SL o en los que participa indirectamente.
Publicación en el BORME de los siguientes revocaciones:
| Apoderados |
El capital social de la empresa se reduce en un 72.04 % (reducción de 106.810.500 €). De esta forma, tras la reducción de capital, la sociedad pasa de tener 148.259.570€ de capital social a 41.449.070€. Esta reducción de capital fue inscrita en el Registro Mercantil con fecha 23 de agosto de 2016.
| Capital social anterior: | 148.259.570 € |
| Reducción de capital: | 106.810.500 € |
| Capital social resultante: | 41.449.070 € |
| % reducción: | 72.04 % |
Los socios o accionistas de la empresa han ampliado en 6.880.900 € el capital social de la sociedad. Esta ampliación incrita en el Registro Mercantil, incrementa el capital social en un 4.87 %, dejando el capital social de la sociedad en 148.259.570€.
| Capital social anterior: | 141.378.670 € |
| Aumento de capital: | 6.880.900 € |
| Capital social resultante: | 148.259.570 € |
| % incremento: | 4.87 % |
Con fecha 10 de julio de 2013, mediante la correspondiente escritura ha quedado incrito en el Registro Mercantil la ampliación de 11.278.880 € del capital social de la empresa. Esta ampliación representa un 8.67 % de incremento del capital, quedando un capital social resultante de 141.378.670€.
| Capital social anterior: | 130.099.790 € |
| Aumento de capital: | 11.278.880 € |
| Capital social resultante: | 141.378.670 € |
| % incremento: | 8.67 % |
Con fecha 4 de diciembre de 2012, mediante la correspondiente escritura ha quedado incrito en el Registro Mercantil la ampliación de 25.985.190 € del capital social de la empresa. Esta ampliación representa un 24.96 % de incremento del capital, quedando un capital social resultante de 130.099.790€.
| Capital social anterior: | 104.114.600 € |
| Aumento de capital: | 25.985.190 € |
| Capital social resultante: | 130.099.790 € |
| % incremento: | 24.96 % |
Con fecha 24 de septiembre de 2012, la sociedad GESTAMP STADCO HOLDINGS SL ha sido absorbida por la sociedad TODLEM SL .
| Informe axesor 360º | Informe de Crédito | Perfil Comercial de Empresa | |
| Importe de ventas y número de empleados | ![]() | ![]() | ![]() |
| Información mercantil y comercial | ![]() Completa | ![]() Completa | ![]() Básica |
| Administradores y dirigentes | ![]() | ![]() | ![]() Solo dirigentes |
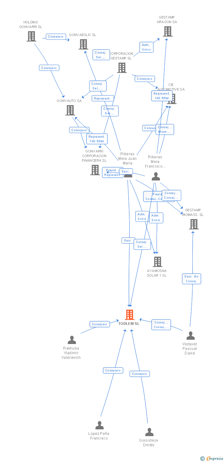
| Empresas relacionadas (accionistas, participadas,…) | ![]() | ![]() | ![]() |
| Categoría crediticia y probabilidad de incumplimiento de pago | ![]() | ![]() | ![]() |
| Impagos (RAI y Asnef Empresas) e incidencias judiciales | ![]() | ![]() | ![]() |
| Balance y cuenta de pérdidas y ganancias | ![]() Completo | ![]() Extracto | ![]() |
| Ratios y magnitudes económico-financieras | ![]() Completo | ![]() Extracto | ![]() |
| Representación gráfica de empresas relacionadas | ![]() | ![]() | ![]() |
| Comparativa del balance con la media del sector | ![]() | ![]() | ![]() |
| Estado de flujos de efectivo y de cambios en el patrimonio neto | ![]() | ![]() | ![]() |
| Fuentes de financiación y avales | ![]() | ![]() | ![]() |
| Subvenciones, concursos/subastas públicas y marcas | ![]() | ![]() | ![]() |
| Acceder | Acceder | Acceder |
TODLEM SL es una empresa inscrita en el Registro Mercantil de Barcelona. y con domicilio en MadridSu clasificación nacional de actividades económicas es Fabricación de otros componentes, piezas y accesorios para vehículos de motor.
capital social de la empresa es de 41.449.070,00 euros y tiene una facturación anual inferior a 500.000 euros.
TODLEM SL tiene 10 cargos directivos en activo y 10 cargos directivos históricos.
La empresa está auditada por PRICEWATERHOUSECOOPERS AUDITORES SL.