C/ MARQUES DE PARADAS 19 Bl.1 A - CP: 41003 (SEVILLA). Ver mapa
: la prestación de servicios turísticos, tales como visitas guiadas, rutas en barco, rutas gastronómicas entre otras. Alquiler de embarcaciones de recreo con y sin patrón. Compra y venta de todo tipo de embarcaciones. Alquiler, compra y venta de artículos náuticos.
no disponible
16/05/2017
9 años
208.054,00 €
0.5M €
Sevilla
Administrador único
PIGAFETTA TURISMO SERVICIOS COMUNICACION SL
Información sobre balances y cuentas de resultados de TIMON DE TRIANA SL depositados en el Registro Mercantil de Sevilla en los últimos ejercicios.
| Ejercicio Disponibilidad | 2019 3 horas | 2020 3 horas | Consultar en Axesor | |||
| Consultar en Axesor | ||||||
| Entidad | Relación | Entidad/Relación | Desde | Hasta |
|---|---|---|---|---|
| ALE MAISON SEVILLE SL (EXTINGUIDA) | Socio Único | ALE MAISON SEVILLE SL (EXTINGUIDA) Socio Único | 20/08/2021 | 27/02/2025 |
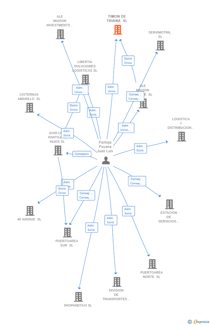
| Pantoja Puyana Juan Luis | Adm. Unico | Pantoja Puyana Juan Luis Adm. Unico | 20/08/2021 | |
| Da Rosa Tato Jose Maria | Adm. Unico | Da Rosa Tato Jose Maria Adm. Unico | 31/05/2017 | 20/08/2021 |

Resumen cronológico de actos publicados en las ediciones digitales de Boletines Oficiales (BORME, BOE, BOPI) inscritos por TIMON DE TRIANA SL o en los que participa indirectamente.
El capital social de la empresa se incrementa en un 90.61 % (ampliación de 98.905 €). De esta forma, tras la ampliación la sociedad pasa de tener 109.149€ de capital social a 208.054€. Esta ampliación de capital fue inscrita en el Registro Mercantil con fecha 17 de febrero de 2025.
| Capital social anterior: | 109.149 € |
| Aumento de capital: | 98.905 € |
| Capital social resultante: | 208.054 € |
| % incremento: | 90.61 % |
| Artículo de los estatutos. 3. Domicilio social y web corporativa.-. |
Traslado del domicilio social de la empresa situado en C/ CONCEPCION SOTO 51 1º C - LAS PAJANOSAS (GUILLENA) siendo el nuevo domicilio situado en C/ MARQUES DE PARADAS 19 Bl.1 A - CP: 41003 (SEVILLA).
| Artículo de los estatutos. 1. Denominación social.-. |
La sociedad cambia su denominación social PIGAFETTA TURISMO SERVICIOS COMUNICACION SL a la denominación TIMON DE TRIANA SL
Los datos registrales correctos de la sociedad son: Sección 8 Hoja 113978.
El capital social de la empresa se incrementa en un 3538.30 % (ampliación de 106.149 €). De esta forma, tras la ampliación la sociedad pasa de tener 3.000€ de capital social a 109.149€. Esta ampliación de capital fue inscrita en el Registro Mercantil con fecha 20 de agosto de 2021.
| Capital social anterior: | 3.000 € |
| Aumento de capital: | 106.149 € |
| Capital social resultante: | 109.149 € |
| % incremento: | 3538.30 % |
| Artículo de los estatutos: Artículo 6º.- Capital Social y participaciones. |
| Artículo de los estatutos: ARTICULO 3º.- DOMICILIO.. |
Traslado del domicilio social de la empresa situado en C/ PASTOR Y LANDERO 33 2 - CP 41001 (SEVILLA) siendo el nuevo domicilio situado en C/ CONCEPCION SOTO 51 1º C - LAS PAJANOSAS (GUILLENA).
Se constituye la empresa con fecha 31 de mayo de 2017 mediante escritura pública. La empresa se crea con un capital social inicial de 3.000,00 Euros e inicia su actividad el 16 de mayo de 2017. El domicilio social en el momento de su constitución se establece en C/ PASTOR Y LANDERO 33 2 - CP 41001 (SEVILLA). La empresa indica que su actividad es : La prestación de servicios turísticos, tales como visitas guiadas, rutas en barco, rutas gastronómicas entre otras. Alquiler de embarcaciones de recreo con y sin patrón. Compra y venta de todo tipo de embarcaciones. Alquiler, compra y venta de artículos náuticos.
| Informe de Crédito | Informe Mercantil, Incidencias y Vinculaciones | Perfil Comercial de Empresa | |
| Capital social actual y evolución | ![]() | ![]() | ![]() |
| Información mercantil y comercial | ![]() | ![]() | ![]() Básica |
| Administradores y dirigentes | ![]() | ![]() Solo administradores | ![]() Solo dirigentes |
| Empresas relacionadas (accionistas, participadas,…) | ![]() | ![]() | ![]() |
| Incidencias judiciales y procedimientos concursales | ![]() | ![]() | ![]() |
| Impagos en el fichero RAI | ![]() | ![]() | ![]() |
| Impagos en el fichero Asnef Empresas | ![]() | ![]() | ![]() |
| Categoría crediticia y probabilidad de incumplimiento de pago | ![]() | ![]() | ![]() |
| Extracto del balance y cuenta de pérdidas y ganancias | ![]() | ![]() | ![]() |
| Ratios y magnitudes económico-financieras | ![]() | ![]() | ![]() |
| Acceder | Acceder | Acceder |
TIMON DE TRIANA SL anteriormente denominada PIGAFETTA TURISMO SERVICIOS COMUNICACION SL inscrita en el Registro Mercantil de Sevilla.
capital social de la empresa es de 208.054,00 euros y tiene una facturación anual inferior a 500.000 euros.
TIMON DE TRIANA SL tiene 1 cargos directivos en activo y 0 cargos directivos históricos.