C/ SERRANO 188 (MADRID). Ver mapa
Compraventa (cnae 6810), arrendamiento y subarrendamiento (cnae 6820),intermediación, traspasos, explotación, gestión y administración (cnae 6832) en cualquiera de las formas permitidas por la vigente legislación de inmuebles.... La realización de todo tipo de actividades de carácter inmobiliario.
no disponible
15/02/2019
7 años
3.000,00 €
0.5M €
Madrid
-
Administradores solidarios
Información sobre balances y cuentas de resultados de TIERRAS DE SAMARKANDA SL depositados en el Registro Mercantil de Madrid en los últimos ejercicios.
| Ejercicio Disponibilidad | 2019 3 horas | 2020 3 horas | 2021 3 horas | 2022 3 horas | Consultar en Axesor | |
| Consultar en Axesor | ||||||
| Entidad | Relación | Entidad/Relación | Desde | Hasta |
|---|---|---|---|---|
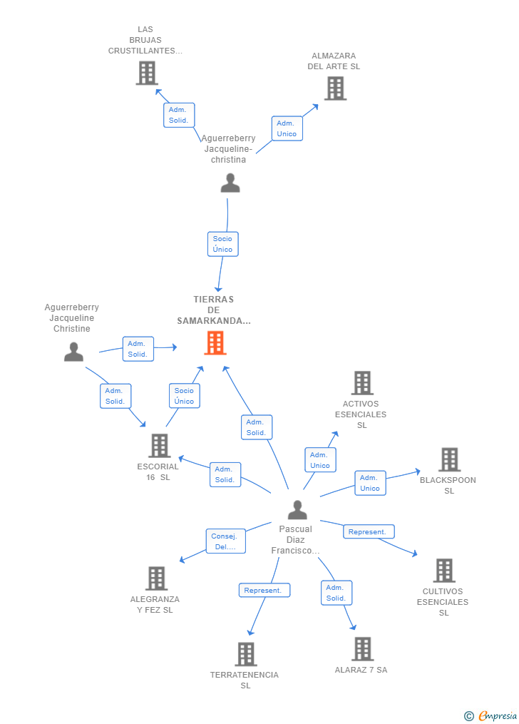
| ESCORIAL 16 SL | Socio Único | ESCORIAL 16 SL Socio Único | 06/07/2023 | |
| Pascual Diaz Francisco Javier | Adm. Solid. | Pascual Diaz Francisco Javier Adm. Solid. | 06/07/2023 | |
| Aguerreberry Jacqueline Christine | Adm. Solid. | Aguerreberry Jacqueline Christine Adm. Solid. | 06/07/2023 | |
| Aguerreberry Jacqueline-christina | Adm. Unico | Aguerreberry Jacqueline-christina Adm. Unico | 12/03/2019 | 06/07/2023 |
| Aguerreberry Jacqueline-christina | Socio Único | Aguerreberry Jacqueline-christina Socio Único | 12/03/2019 |

Resumen cronológico de actos publicados en las ediciones digitales de Boletines Oficiales (BORME, BOE, BOPI) inscritos por TIERRAS DE SAMARKANDA SL o en los que participa indirectamente.
Publicación en el BORME de los siguientes nombramientos:
| Administradores Solidarios |
Cambio del Organo de Administración: Administrador único a Administradores solidarios.
Se modifica parcialmente la actividad de la sociedad. Las nuevas actividades que se incluyen en el objeto social de la sociedad son:
La realización de todo tipo de actividades de carácter inmobiliario
Se constituye la empresa con fecha 12 de marzo de 2019 mediante escritura pública. La empresa se crea con un capital social inicial de 3.000,00 Euros e inicia su actividad el 15 de febrero de 2019. El domicilio social en el momento de su constitución se establece en C/ SERRANO 188 (MADRID). La empresa indica que su actividad es Compraventa (CNAE 6810), arrendamiento y subarrendamiento (CNAE 6820),intermediación, traspasos, explotación, gestión y administración (CNAE 6832) en cualquiera de las formas permitidas por la vigente legislación de inmuebles...
| Informe de Crédito | Informe Mercantil, Incidencias y Vinculaciones | Perfil Comercial de Empresa | |
| Capital social actual y evolución | ![]() | ![]() | ![]() |
| Información mercantil y comercial | ![]() | ![]() | ![]() Básica |
| Administradores y dirigentes | ![]() | ![]() Solo administradores | ![]() Solo dirigentes |
| Empresas relacionadas (accionistas, participadas,…) | ![]() | ![]() | ![]() |
| Incidencias judiciales y procedimientos concursales | ![]() | ![]() | ![]() |
| Impagos en el fichero RAI | ![]() | ![]() | ![]() |
| Impagos en el fichero Asnef Empresas | ![]() | ![]() | ![]() |
| Categoría crediticia y probabilidad de incumplimiento de pago | ![]() | ![]() | ![]() |
| Extracto del balance y cuenta de pérdidas y ganancias | ![]() | ![]() | ![]() |
| Ratios y magnitudes económico-financieras | ![]() | ![]() | ![]() |
| Acceder | Acceder | Acceder |
TIERRAS DE SAMARKANDA SL inscrita en el Registro Mercantil de Madrid.
capital social de la empresa es de 3.000,00 euros y tiene una facturación anual inferior a 500.000 euros.