C/ DE LA ESPERANZA 4, LOCAL (MADRID). Ver mapa
Alojamientos turisticos y otros alojamientos de corta estancia. Hosteleria y restauracion. Elaboracion y distribucion de cerveza.
no disponible
17/03/2017
9 años
8.000,00 €
-
Madrid
-
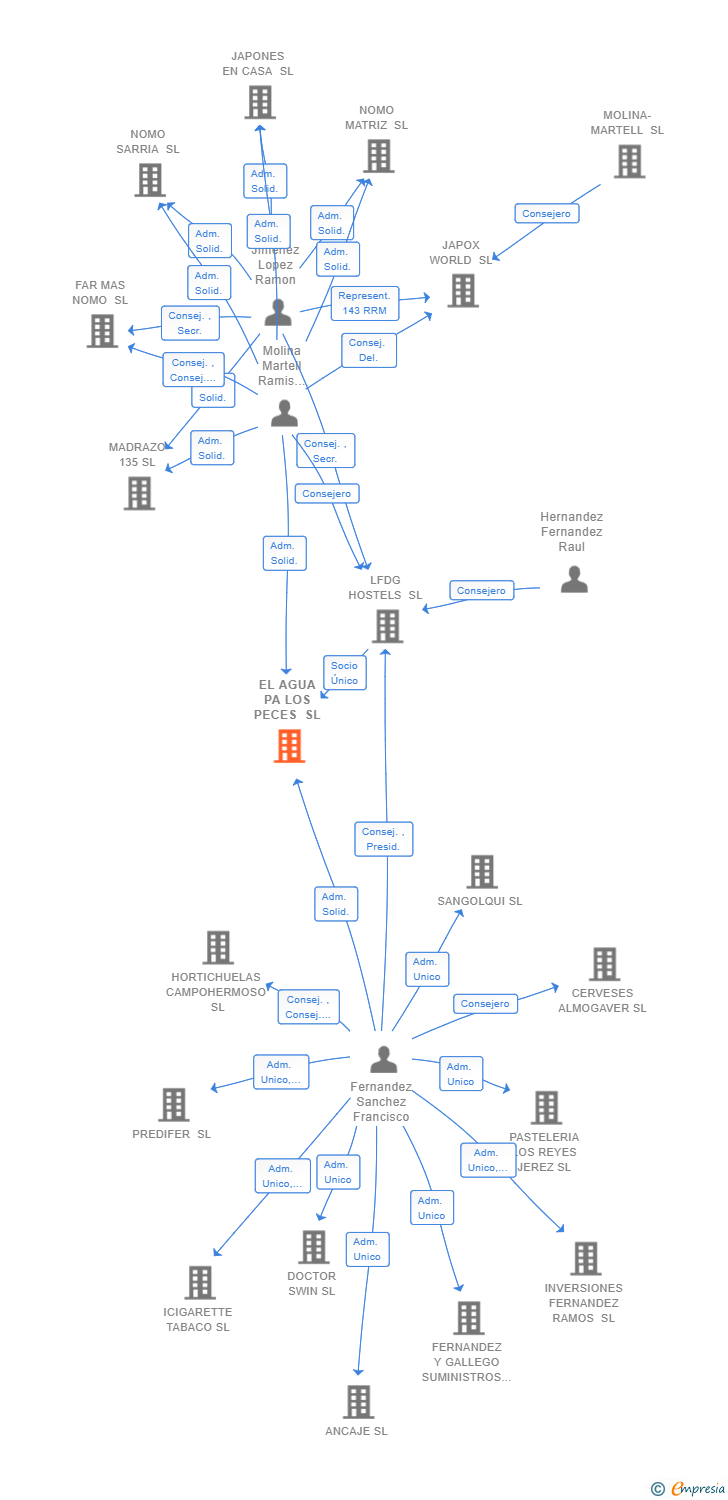
Administradores solidarios
EL AGUA PA LOS PECES SL
| Entidad | Relación | Entidad/Relación | Desde | Hasta |
|---|---|---|---|---|
| THE LOFT HOUSE HOLDING SPAIN SL | Socio Único | THE LOFT HOUSE HOLDING SPAIN SL Socio Único | 18/03/2025 | |
| Jimenez Lopez Ramon | Adm. Solid. | Jimenez Lopez Ramon Adm. Solid. | 18/03/2025 | |
| Molina Martell Ramis Patrick Borja | Adm. Solid. | Molina Martell Ramis Patrick Borja Adm. Solid. | 14/07/2023 | 18/03/2025 |
| Jimenez Lopez Ramon | Apod. | Jimenez Lopez Ramon Apod. | 07/11/2023 | |
| Fernandez Sanchez Francisco | Adm. Solid. | Fernandez Sanchez Francisco Adm. Solid. | 14/07/2023 | |
| Fernandez Sanchez Francisco | Adm. Mancom. | Fernandez Sanchez Francisco Adm. Mancom. | 20/06/2019 | 14/07/2023 |
| Jimenez Lopez Ramon | Adm. Mancom. | Jimenez Lopez Ramon Adm. Mancom. | 20/06/2019 | 14/07/2023 |
| THE LOFT HOUSE BARCELONA SL | Socio Único | THE LOFT HOUSE BARCELONA SL Socio Único | 20/06/2019 | |
| Hernandez Fernandez Raul | Adm. Unico | Hernandez Fernandez Raul Adm. Unico | 24/03/2017 | 20/06/2019 |

Resumen cronológico de actos publicados en las ediciones digitales de Boletines Oficiales (BORME, BOE, BOPI) inscritos por THE LOFT HOUSE MADRID SL o en los que participa indirectamente.
La sociedad cambia su denominación social EL AGUA PA LOS PECES SL a la denominación THE LOFT HOUSE MADRID SL
Los socios o accionistas de la empresa han ampliado en 5.000 € el capital social de la sociedad. Esta ampliación incrita en el Registro Mercantil, incrementa el capital social en un 166.67 %, dejando el capital social de la sociedad en 8.000€.
| Capital social anterior: | 3.000 € |
| Aumento de capital: | 5.000 € |
| Capital social resultante: | 8.000 € |
| % incremento: | 166.67 % |
Traslado del domicilio social de la empresa situado en AVDA DE MADRID 120 - NAVE 2 (ARGANDA DEL REY) siendo el nuevo domicilio situado en C/ DE LA ESPERANZA 4, LOCAL (MADRID).
Publicación en el BORME de los siguientes ceses-dimisiones:
| Administradores Mancomunados |
Publicación en el BORME de los siguientes nombramientos:
| Administradores Solidarios |
Cambio del Organo de Administración: Administradores mancomunados a Administradores solidarios.
Publicación en el BORME de los siguientes nombramientos:
| Administradores Mancomunados |
Cambio del Organo de Administración: Administrador único a Administradores mancomunados.
Se constituye la empresa con fecha 24 de marzo de 2017 mediante escritura pública. La empresa se crea con un capital social inicial de 3.000,00 Euros e inicia su actividad el 17 de marzo de 2017. El domicilio social en el momento de su constitución se establece en AVDA DE MADRID 120 - NAVE 2 (ARGANDA DEL REY). La empresa indica que su actividad es ALOJAMIENTOS TURISTICOS Y OTROS ALOJAMIENTOS DE CORTA ESTANCIA. HOSTELERIA Y RESTAURACION. ELABORACION Y DISTRIBUCION DE CERVEZA.
THE LOFT HOUSE MADRID SL anteriormente denominada EL AGUA PA LOS PECES SL inscrita en el Registro Mercantil de Madrid.
capital social de la empresa es de 8.000,00 euros.
THE LOFT HOUSE MADRID SL tiene 1 cargos directivos en activo y 0 cargos directivos históricos.