C/ CASTELLO 74 (MADRID). Ver mapa
LA ADQUISICION, TENENCIA, DISFRUTE Y ADMINISTRACION EN GENERAL Y ENAJENACION DE VALORES MOBILIARIOS Y OTROS ACTIVOS FINANCIEROS Y OTROS.
CNAE 6430 - Inversión colectiva, fondos y entidades financieras similares
A83028647
25/02/2002
24 años
-
0.5M €
Madrid
Información sobre balances y cuentas de resultados de TESTARROSA 1985 SICAV SA depositados en el Registro Mercantil de Madrid en los últimos ejercicios.
| Ejercicio Disponibilidad | 2019 Inmediata | 2020 3 horas | 2021 3 horas | Consultar en Axesor | ||
| Consultar en Axesor | ||||||

Resumen cronológico de actos publicados en las ediciones digitales de Boletines Oficiales (BORME, BOE, BOPI) inscritos por TESTARROSA 1985 SICAV SA o en los que participa indirectamente.
Publicación en el BORME de los siguientes reelecciones:
| Consejero | |
| Secretario |
Se omitió por error en la inscripción 30 la publicación de la reelección como consjero de don Angel Surroca Surroca.
Publicación en el BORME de los siguientes reelecciones:
| Consejeros |
Publicación en el BORME de los siguientes ceses-dimisiones:
| Presidente | |
| Entidad Gestora | |
| Entidad Depositaria | |
| Consejero | |
| Secretario | |
| Vicesecretario No Consejero |
Publicación en el BORME de los siguientes nombramientos:
| Presidente | |
| Entidad Gestora | |
| Entidad Depositaria | |
| Consejero | |
| Secretario | |
| Vicesecretario No Consejero | |
| Apoderado |
| 1. Denominación social y régimen jurídico. Designación del depositario. |
Traslado del domicilio social de la empresa situado en C/ JUAN IGNACIO LUCA DE TENA 11 (MADRID) siendo el nuevo domicilio situado en C/ CASTELLO 74 (MADRID).
Traslado del domicilio social de la empresa situado en CANTABRIA, s/n CIUDAD GRUPO SANTANDER. 28660 BOADILLA DEL MONTE. (MADRID) siendo el nuevo domicilio situado en C/ JUAN IGNACIO LUCA DE TENA 11 (MADRID).
Publicación en el BORME de los siguientes reelecciones:
| Presidente | |
| Consejero |
Publicación en el BORME de los siguientes reelecciones:
| Consejero | |
| Secretario | |
| Auditor |
Publicación en el BORME de los siguientes ceses-dimisiones:
| Consejero | |
| Secretario | |
| Consejero Delegado |
Publicación en el BORME de los siguientes nombramientos:
| Consejeros | |
| Secretario |
Publicación en el BORME de los siguientes reelecciones:
| Presidente | |
| Consejero |
El Consejo de Administración ha acordado convocar la Junta General de Accionistas de la Sociedad, con carácter ordinario, que se celebrará en Boadilla del Monte, Ciudad Grupo Santander, Avenida Cantabria, s/n, los días 26 de junio de 2012, a las dieciocho horas treinta minu... Ver más
| Informe axesor 360º | Informe de Crédito | Perfil Comercial de Empresa | |
| Importe de ventas y número de empleados | ![]() | ![]() | ![]() |
| Información mercantil y comercial | ![]() Completa | ![]() Completa | ![]() Básica |
| Administradores y dirigentes | ![]() | ![]() | ![]() Solo dirigentes |
| Empresas relacionadas (accionistas, participadas,…) | ![]() | ![]() | ![]() |
| Categoría crediticia y probabilidad de incumplimiento de pago | ![]() | ![]() | ![]() |
| Impagos (RAI y Asnef Empresas) e incidencias judiciales | ![]() | ![]() | ![]() |
| Balance y cuenta de pérdidas y ganancias | ![]() Completo | ![]() Extracto | ![]() |
| Ratios y magnitudes económico-financieras | ![]() Completo | ![]() Extracto | ![]() |
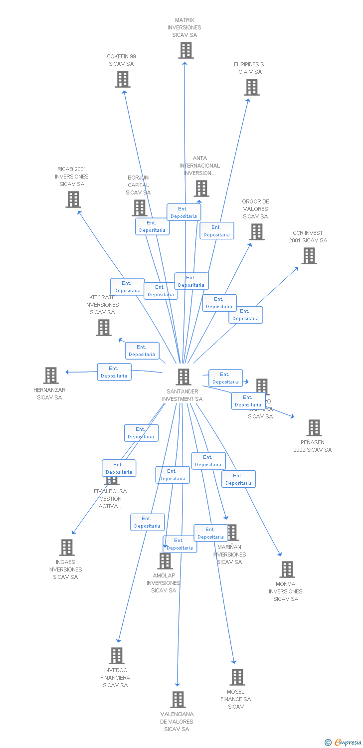
| Representación gráfica de empresas relacionadas | ![]() | ![]() | ![]() |
| Comparativa del balance con la media del sector | ![]() | ![]() | ![]() |
| Estado de flujos de efectivo y de cambios en el patrimonio neto | ![]() | ![]() | ![]() |
| Fuentes de financiación y avales | ![]() | ![]() | ![]() |
| Subvenciones, concursos/subastas públicas y marcas | ![]() | ![]() | ![]() |
| Acceder | Acceder | Acceder |
TESTARROSA 1985 SICAV SA inscrita en el Registro Mercantil de Madrid. y con domicilio en Boadilla del MonteSu clasificación nacional de actividades económicas es Inversión colectiva, fondos y entidades financieras similares.
La empresa tiene una facturación anual inferior a 500.000 euros.
TESTARROSA 1985 SICAV SA tiene 8 cargos directivos en activo y 6 cargos directivos históricos.
La empresa está auditada por DELOITTE SL.