932292228
TARRAGONA, 102 104 SOTANO 1 LO 11 C R ROMA 2000. 08015 BARCELONA. (BARCELONA). Ver mapa
CNAE 4613 - Intermediarios del comercio de la madera y materiales de construcción
B60288818
22/03/1993
33 años
-
0.5M €
Barcelona
Información sobre balances y cuentas de resultados de TESINTO SL depositados en el Registro Mercantil de Barcelona en los últimos ejercicios.
| Ejercicio Disponibilidad | Consultar en Axesor | |||||
| Consultar en Axesor | ||||||
| Entidad | Relación | Entidad/Relación | Desde | Hasta |
|---|---|---|---|---|
| Arnau Bevia Guillermo | Apod. | Arnau Bevia Guillermo Apod. | 19/09/2011 | |
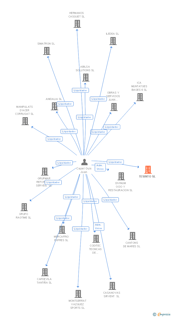
| Capel Guix Juan | Liquidador | Capel Guix Juan Liquidador | 12/09/2011 | |
| Sabate Tolosa Carmen | Administrador | Sabate Tolosa Carmen Administrador | 12/09/2011 |

Resumen cronológico de actos publicados en las ediciones digitales de Boletines Oficiales (BORME, BOE, BOPI) inscritos por TESINTO SL o en los que participa indirectamente.
| Informe axesor 360º | Informe de Crédito | Perfil Comercial de Empresa | |
| Importe de ventas y número de empleados | ![]() | ![]() | ![]() |
| Información mercantil y comercial | ![]() Completa | ![]() Completa | ![]() Básica |
| Administradores y dirigentes | ![]() | ![]() | ![]() Solo dirigentes |
| Empresas relacionadas (accionistas, participadas,…) | ![]() | ![]() | ![]() |
| Categoría crediticia y probabilidad de incumplimiento de pago | ![]() | ![]() | ![]() |
| Impagos (RAI y Asnef Empresas) e incidencias judiciales | ![]() | ![]() | ![]() |
| Balance y cuenta de pérdidas y ganancias | ![]() Completo | ![]() Extracto | ![]() |
| Ratios y magnitudes económico-financieras | ![]() Completo | ![]() Extracto | ![]() |
| Representación gráfica de empresas relacionadas | ![]() | ![]() | ![]() |
| Comparativa del balance con la media del sector | ![]() | ![]() | ![]() |
| Estado de flujos de efectivo y de cambios en el patrimonio neto | ![]() | ![]() | ![]() |
| Fuentes de financiación y avales | ![]() | ![]() | ![]() |
| Subvenciones, concursos/subastas públicas y marcas | ![]() | ![]() | ![]() |
| Acceder | Acceder | Acceder |
TESINTO SL ya disuelta inscrita en el Registro Mercantil de Barcelona. y con domicilio en BarcelonaSu clasificación nacional de actividades económicas era Intermediarios del comercio de la madera y materiales de construcción.
La empresa tenia un rango de facturación anual inferior a 500.000 euros.
TESINTO SL tiene 1 cargos directivos en activo y 2 cargos directivos históricos.