VIDAL ABARCA, 8 BAJO. 30850 TOTANA. (MURCIA). Ver mapa
La promocion y construccion de toda clase de viviendas o de locales comerciales, incluso de proteccion oficial, por cuenta propia o de terceros, parasu venta o arrendamiento, por partes o por pisos y sus locales comerciales.
CNAE 4110 - Promoción inmobiliaria
B73706608
09/03/2011
15 años
1.474.000,00 €
0.5M €
Murcia
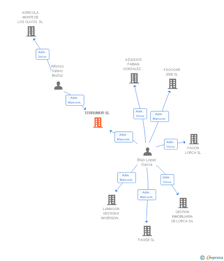
Administradores mancomunados
Información sobre balances y cuentas de resultados de TERRUMUR SL depositados en el Registro Mercantil de Murcia en los últimos ejercicios.
| Ejercicio Disponibilidad | Consultar en Axesor | |||||
| Consultar en Axesor | ||||||
| Entidad | Relación | Entidad/Relación | Desde | Hasta |
|---|---|---|---|---|
| TRIPTOLEMOS SL | Socio Único | TRIPTOLEMOS SL Socio Único | 05/07/2019 | |
| Antonio Murcia Lopez | Liquidador | Antonio Murcia Lopez Liquidador | 05/07/2019 | |
| Alfonso Valero Muñoz | Adm. Mancom. | Alfonso Valero Muñoz Adm. Mancom. | 13/04/2011 | 05/07/2019 |
| Blas Lopez Garcia | Adm. Mancom. | Blas Lopez Garcia Adm. Mancom. | 13/04/2011 | 05/07/2019 |
| Alfonso Valero Muñoz | Adm. Solid. | Alfonso Valero Muñoz Adm. Solid. | 11/03/2011 | 13/04/2011 |
| Blas Lopez Garcia | Adm. Solid. | Blas Lopez Garcia Adm. Solid. | 11/03/2011 | 13/04/2011 |

Resumen cronológico de actos publicados en las ediciones digitales de Boletines Oficiales (BORME, BOE, BOPI) inscritos por TERRUMUR SL o en los que participa indirectamente.
Publicación en el BORME de los siguientes ceses-dimisiones:
| Administradores Mancomunados |
Los socios o accionistas de la empresa han reducido en 3.200 € el capital social de la sociedad. Esta reducción incrita en el Registro Mercantil, reduce el capital social en un 0.22 %, dejando el capital social de la sociedad en 1.474.000€.
| Capital social anterior: | 1.477.200 € |
| Reducción de capital: | 3.200 € |
| Capital social resultante: | 1.474.000 € |
| % reducción: | 0.22 % |
Cambio del Organo de Administración: Administradores mancomunados a Liquidador.
Con fecha 11 de mayo de 2011, mediante la correspondiente escritura ha quedado incrito en el Registro Mercantil la ampliación de 556.500 € del capital social de la empresa. Esta ampliación representa un 60.44 % de incremento del capital, quedando un capital social resultante de 1.477.200€.
| Capital social anterior: | 920.700 € |
| Aumento de capital: | 556.500 € |
| Capital social resultante: | 1.477.200 € |
| % incremento: | 60.44 % |
Publicación en el BORME de los siguientes ceses-dimisiones:
| Adm. Solid. |
Publicación en el BORME de los siguientes nombramientos:
| Adm. Mancom. |
Los socios o accionistas de la empresa han ampliado en 917.500 € el capital social de la sociedad. Esta ampliación incrita en el Registro Mercantil, incrementa el capital social en un 28671.88 %, dejando el capital social de la sociedad en 920.700€.
| Capital social anterior: | 3.200 € |
| Aumento de capital: | 917.500 € |
| Capital social resultante: | 920.700 € |
| % incremento: | 28671.88 % |
Se constituye la empresa con fecha 11 de marzo de 2011 mediante escritura pública. La empresa se crea con un capital social inicial de 3.200,00 Euros e inicia su actividad el 9 de marzo de 2011. El domicilio social en el momento de su constitución se establece en C/ VIDAL ABARCA 8 BAJO (TOTANA). La empresa indica que su actividad es La promocion y construccion de toda clase de viviendas o de locales comerciales, incluso de Proteccion Oficial, por cuenta propia o de terceros, parasu venta o arrendamiento, por partes o por pisos y sus locales comerciales.
Publicación en el BORME de los siguientes nombramientos:
| Adm. Solid. |
| Informe de Crédito | Informe Mercantil, Incidencias y Vinculaciones | Perfil Comercial de Empresa | |
| Capital social actual y evolución | ![]() | ![]() | ![]() |
| Información mercantil y comercial | ![]() | ![]() | ![]() Básica |
| Administradores y dirigentes | ![]() | ![]() Solo administradores | ![]() Solo dirigentes |
| Empresas relacionadas (accionistas, participadas,…) | ![]() | ![]() | ![]() |
| Incidencias judiciales y procedimientos concursales | ![]() | ![]() | ![]() |
| Impagos en el fichero RAI | ![]() | ![]() | ![]() |
| Impagos en el fichero Asnef Empresas | ![]() | ![]() | ![]() |
| Categoría crediticia y probabilidad de incumplimiento de pago | ![]() | ![]() | ![]() |
| Extracto del balance y cuenta de pérdidas y ganancias | ![]() | ![]() | ![]() |
| Ratios y magnitudes económico-financieras | ![]() | ![]() | ![]() |
| Acceder | Acceder | Acceder |
TERRUMUR SL ya disuelta inscrita en el Registro Mercantil de Murcia. y con domicilio en TotanaSu clasificación nacional de actividades económicas era Promoción inmobiliaria.
capital social de la empresa es de 1.474.000,00 euros y tiene una facturación anual entre 500.000 y 1.000.000 euros.
TERRUMUR SL tiene 2 cargos directivos en activo y 2 cargos directivos históricos.