C/ CALATRAVA 44 - - OFICINA, B (CIUDAD REAL). Ver mapa
Promoción inmobiliaria,- construcción de edificios residenciales. Construcción de edificios no residenciales. Compraventa de bienes inmobiliarios por cuenta propia. Alquiler de bienes inmobiliarios por cuenta propia, excluido el arrendamiento financiero. Los c.N.A.E. Respectivos de cada actividad s.
no disponible
16/10/2014
11 años
3.000,00 €
-
Ciudad Real
Administrador único
Información sobre balances y cuentas de resultados de TERRANOVA HOMES SRL depositados en el Registro Mercantil de Ciudad Real en los últimos ejercicios.
| Ejercicio Disponibilidad | Consultar en Axesor | |||||
| Consultar en Axesor | ||||||
| Entidad | Relación | Entidad/Relación | Desde | Hasta |
|---|---|---|---|---|
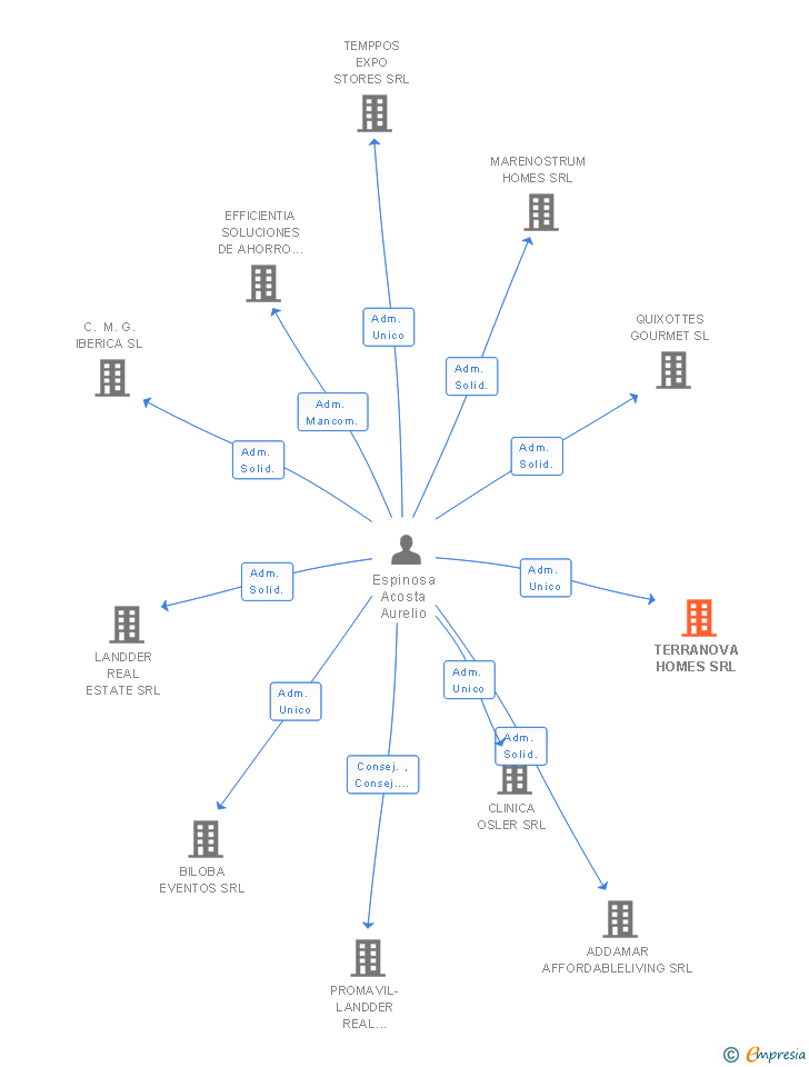
| Espinosa Acosta Aurelio | Adm. Unico | Espinosa Acosta Aurelio Adm. Unico | 04/11/2014 |

Resumen cronológico de actos publicados en las ediciones digitales de Boletines Oficiales (BORME, BOE, BOPI) inscritos por TERRANOVA HOMES SRL o en los que participa indirectamente.
Se abre de nuevo la hoja registral de la sociedad en el Registro Mercantil provincial, una vez desaparecida la causa que originó el cierre de la misma.
La Agencia Estatal de la Administración Tributaria ha dictado baja provisional en el óndice de entidades porqué los débitos tributarios de la entidad con la Hacienda pública del Estado han sido declarados fallidos o no haber presentado la declaración del impuesto de sociedades correspondiente a tres períodos impositivos consecutivos. Se cierra la hoja registral de la sociedad no pudióndose practicar ninguna inscripción.
Se constituye la empresa con fecha 4 de noviembre de 2014 mediante escritura pública. La empresa se crea con un capital social inicial de 3.000,00 Euros e inicia su actividad el 16 de octubre de 2014. El domicilio social en el momento de su constitución se establece en C/ CALATRAVA 44 - - OFICINA, B (CIUDAD REAL). La empresa indica que su actividad es Promoción inmobiliaria,- Construcción de edificios residenciales. Construcción de edificios no residenciales. Compraventa de bienes inmobiliarios por cuenta propia. Alquiler de bienes inmobiliarios por cuenta propia, excluido el arrendamiento financiero. Los C.N.A.E. respectivos de cada actividad s.
| Informe de Crédito | Predicción y Calificación | Perfil Comercial de Empresa | |
| Categoría crediticia y probabilidad de incumplimiento de pago | ![]() | ![]() | ![]() |
| Crédito recomendado | ![]() | ![]() | ![]() |
| Importe de ventas y número de empleados | ![]() | ![]() | ![]() |
| Información mercantil y comercial | ![]() | ![]() | ![]() Básica |
| Administradores y dirigentes | ![]() | ![]() | ![]() Solo dirigentes |
| Incidencias judiciales y procedimientos concursales | ![]() | ![]() | ![]() |
| Impagos en el fichero RAI | ![]() | ![]() | ![]() |
| Impagos en el fichero Asnef Empresas | ![]() | ![]() | ![]() |
| Extracto del balance y cuenta de pérdidas y ganancias | ![]() | ![]() | ![]() |
| Ratios y magnitudes económico-financieras | ![]() | ![]() | ![]() |
| Acceder | Acceder | Acceder |
TERRANOVA HOMES SRL inscrita en el Registro Mercantil de Ciudad Real.
capital social de la empresa es de 3.000,00 euros.
TERRANOVA HOMES SRL tiene 1 cargos directivos en activo y 0 cargos directivos históricos.