CR DE RIBES, NUMERO 143-149 (AIGUAFREDA). Ver mapa
Compraventa, adquisicion, suscripcion, tenencia, gestion, administracion y enajenacion de valores mobiliarios, participaciones sociales, acciones o cualquier forma de representacion en el capital de entidades mercantiles, etc.
no disponible
21/03/2025
11 meses
2.856.000,00 €
-
Barcelona
-
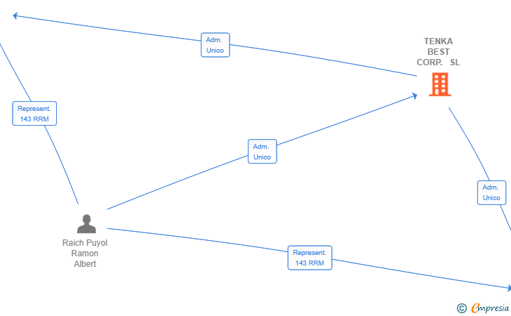
Administrador único
| Entidad | Relación | Entidad/Relación | Desde | Hasta |
|---|---|---|---|---|
| Porcel Martin Javier | Apod. Solid. | Porcel Martin Javier Apod. Solid. | 13/01/2026 | |
| Raich Puyol Ramon Albert | Adm. Unico | Raich Puyol Ramon Albert Adm. Unico | 10/04/2025 |

Resumen cronológico de actos publicados en las ediciones digitales de Boletines Oficiales (BORME, BOE, BOPI) inscritos por TENKA BEST CORP. SL o en los que participa indirectamente.
El capital social de la empresa se incrementa en un 95100.00 % (ampliación de 2.853.000 €). De esta forma, tras la ampliación la sociedad pasa de tener 3.000€ de capital social a 2.856.000€. Esta ampliación de capital fue inscrita en el Registro Mercantil con fecha 4 de julio de 2025.
| Capital social anterior: | 3.000 € |
| Aumento de capital: | 2.853.000 € |
| Capital social resultante: | 2.856.000 € |
| % incremento: | 95100.00 % |
Publicación en el BORME de los siguientes nombramientos:
| Administrador Único |
|
| Representante 143 RRM |
Publicación en el BORME de los siguientes nombramientos:
| Administrador Único |
|
| Representante 143 RRM |
Se constituye la empresa con fecha 10 de abril de 2025 mediante escritura pública. La empresa se crea con un capital social inicial de 3.000,00 Euros e inicia su actividad el 21 de marzo de 2025. El domicilio social en el momento de su constitución se establece en CR DE RIBES, NUMERO 143-149 (AIGUAFREDA). La empresa indica que su actividad es COMPRAVENTA, ADQUISICION, SUSCRIPCION, TENENCIA, GESTION, ADMINISTRACION Y ENAJENACION DE VALORES MOBILIARIOS, PARTICIPACIONES SOCIALES, ACCIONES O CUALQUIER FORMA DE REPRESENTACION EN EL CAPITAL DE ENTIDADES MERCANTILES, ETC.
TENKA BEST CORP. SL inscrita en el Registro Mercantil de Barcelona.
capital social de la empresa es de 2.856.000,00 euros.