C/ PRADO 26 - PISO 2º-D (MADRID). Ver mapa
La compra, venta, explotación, parcelación, urbanización, promoción, construcción y rehabilitación de fincas, tanto urbanas como rústicas -en su caso. El arrendamiento por cuenta propia de toda clase de inmuebles de cualquier naturaleza o uso, etc.
no disponible
10/05/2022
4 años
4.250.000,00 €
-
Madrid
-
Administradores mancomunados
Información sobre balances y cuentas de resultados de TENIESQUERDO SL depositados en el Registro Mercantil de Madrid en los últimos ejercicios.
| Ejercicio Disponibilidad | 2019 3 horas | 2020 3 horas | 2021 3 horas | 2022 3 horas | Consultar en Axesor | |
| Consultar en Axesor | ||||||
| Entidad | Relación | Entidad/Relación | Desde | Hasta |
|---|---|---|---|---|
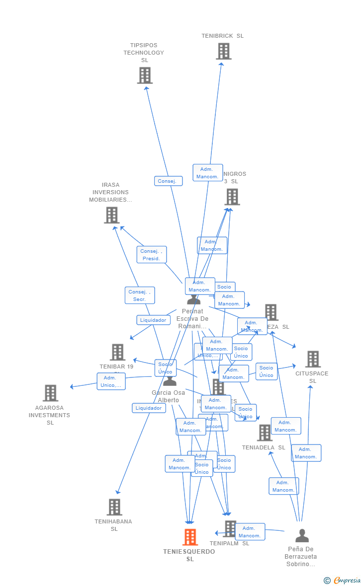
| INVERSIONES TENIGLA SL | Socio Único | INVERSIONES TENIGLA SL Socio Único | 30/05/2022 | 16/02/2023 |
| Perinat Escriva De Romani Jaime | Adm. Mancom. | Perinat Escriva De Romani Jaime Adm. Mancom. | 30/05/2022 | |
| Garcia Osa Alberto | Adm. Mancom. | Garcia Osa Alberto Adm. Mancom. | 30/05/2022 | |
| Peña De Berrazueta Sobrino Ignacio | Adm. Mancom. | Peña De Berrazueta Sobrino Ignacio Adm. Mancom. | 30/05/2022 |

Resumen cronológico de actos publicados en las ediciones digitales de Boletines Oficiales (BORME, BOE, BOPI) inscritos por TENIESQUERDO SL o en los que participa indirectamente.
Con fecha 16 de febrero de 2023, mediante la correspondiente escritura ha quedado incrito en el Registro Mercantil la ampliación de 2.122.000 € del capital social de la empresa. Esta ampliación representa un 70733.33 % de incremento del capital, quedando un capital social resultante de 2.125.000€.
| Capital social anterior: | 3.000 € |
| Aumento de capital: | 2.122.000 € |
| Capital social resultante: | 2.125.000 € |
| % incremento: | 70733.33 % |
El capital social de la empresa se incrementa en un 100.00 % (ampliación de 2.125.000 €). De esta forma, tras la ampliación la sociedad pasa de tener 2.125.000€ de capital social a 4.250.000€. Esta ampliación de capital fue inscrita en el Registro Mercantil con fecha 16 de febrero de 2023.
| Capital social anterior: | 2.125.000 € |
| Aumento de capital: | 2.125.000 € |
| Capital social resultante: | 4.250.000 € |
| % incremento: | 100.00 % |
Se constituye la empresa con fecha 30 de mayo de 2022 mediante escritura pública. La empresa se crea con un capital social inicial de 3.000,00 Euros e inicia su actividad el 10 de mayo de 2022. El domicilio social en el momento de su constitución se establece en C/ PRADO 26 - PISO 2º-D (MADRID). La empresa indica que su actividad es La compra, venta, explotación, parcelación, urbanización, promoción, construcción y rehabilitación de fincas, tanto urbanas como rústicas -en su caso. El arrendamiento por cuenta propia de toda clase de inmuebles de cualquier naturaleza o uso, etc.
Publicación en el BORME de los siguientes nombramientos:
| Administradores Mancomunados |
| Informe de Crédito | Informe Mercantil, Incidencias y Vinculaciones | Perfil Comercial de Empresa | |
| Capital social actual y evolución | ![]() | ![]() | ![]() |
| Información mercantil y comercial | ![]() | ![]() | ![]() Básica |
| Administradores y dirigentes | ![]() | ![]() Solo administradores | ![]() Solo dirigentes |
| Empresas relacionadas (accionistas, participadas,…) | ![]() | ![]() | ![]() |
| Incidencias judiciales y procedimientos concursales | ![]() | ![]() | ![]() |
| Impagos en el fichero RAI | ![]() | ![]() | ![]() |
| Impagos en el fichero Asnef Empresas | ![]() | ![]() | ![]() |
| Categoría crediticia y probabilidad de incumplimiento de pago | ![]() | ![]() | ![]() |
| Extracto del balance y cuenta de pérdidas y ganancias | ![]() | ![]() | ![]() |
| Ratios y magnitudes económico-financieras | ![]() | ![]() | ![]() |
| Acceder | Acceder | Acceder |
TENIESQUERDO SL inscrita en el Registro Mercantil de Madrid.
capital social de la empresa es de 4.250.000,00 euros.