942628485 942628485 942628486
BARRIO MARRON, s/n 39840 AMPUERO. (CANTABRIA). Ver mapa
FABRICACION Y VENTA DE PIEZAS METALICAS, DE CUALQUIER CLASE, PARA LA INDUSTRIA, EN GENERAL.
CNAE 2562 - Ingeniería mecánica por cuenta de terceros
B39448311
23/11/1998
27 años
920.000,00 €
2.5M €
Cantabria
97
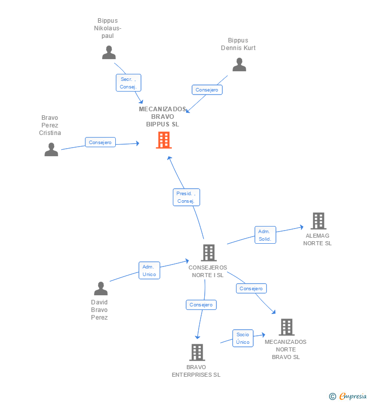
Administrador único
MECANIZADOS BRAVO BIPPUS SL
Información sobre balances y cuentas de resultados de TEKNIA SANTANDER SL depositados en el Registro Mercantil de Cantabria en los últimos ejercicios.
| Ejercicio Disponibilidad | 2019 Inmediata | 2020 Inmediata | 2021 Inmediata | 2022 Inmediata | 2023 Inmediata | Consultar en Axesor |
| Consultar en Axesor | ||||||

Resumen cronológico de actos publicados en las ediciones digitales de Boletines Oficiales (BORME, BOE, BOPI) inscritos por TEKNIA SANTANDER SL o en los que participa indirectamente.
CESADO Don Javier Lázpita Sarriugarte con DNI XXXXXXX, como representante persona física de "TEKNIA MANUFACTURING GROUP, S.L.", administrador único de "TEKNIA SANTANDER SL", con fecha 19 de diciembre de 2024.-
Publicación en el BORME de los siguientes nombramientos:
| Apoderado | |
| Apoderados Mancomunados/Solidarios |
La sociedad cambia su denominación social MECANIZADOS BRAVO BIPPUS SL a la denominación TEKNIA SANTANDER SL
Publicación en el BORME de los siguientes ceses-dimisiones:
| Presidente | |
| Consejeros | |
| Consejero | |
| Secretario |
Cambio del Organo de Administración: Consejo de administración a Administrador único. Se designa a D. JAVIER LAZPITA SARRIUGARTE, con DNI. número XXXXXXX como representante persona física de la mercantil nombrada administradora única.-
Publicación en el BORME de los siguientes revocaciones:
| Apoderados |
| Modificado el artículo 24 de los estatutos sociales, relativo a la retribución del órgano de administración. . |
Publicación en el BORME de los siguientes ceses-dimisiones:
| Consejero | |
| Secretario |
Publicación en el BORME de los siguientes nombramientos:
| Consejeros |
| Informe axesor 360º | Informe de Crédito | Perfil Comercial de Empresa | |
| Importe de ventas y número de empleados | ![]() | ![]() | ![]() |
| Información mercantil y comercial | ![]() Completa | ![]() Completa | ![]() Básica |
| Administradores y dirigentes | ![]() | ![]() | ![]() Solo dirigentes |
| Empresas relacionadas (accionistas, participadas,…) | ![]() | ![]() | ![]() |
| Categoría crediticia y probabilidad de incumplimiento de pago | ![]() | ![]() | ![]() |
| Impagos (RAI y Asnef Empresas) e incidencias judiciales | ![]() | ![]() | ![]() |
| Balance y cuenta de pérdidas y ganancias | ![]() Completo | ![]() Extracto | ![]() |
| Ratios y magnitudes económico-financieras | ![]() Completo | ![]() Extracto | ![]() |
| Representación gráfica de empresas relacionadas | ![]() | ![]() | ![]() |
| Comparativa del balance con la media del sector | ![]() | ![]() | ![]() |
| Estado de flujos de efectivo y de cambios en el patrimonio neto | ![]() | ![]() | ![]() |
| Fuentes de financiación y avales | ![]() | ![]() | ![]() |
| Subvenciones, concursos/subastas públicas y marcas | ![]() | ![]() | ![]() |
| Acceder | Acceder | Acceder |
TEKNIA SANTANDER SL anteriormente denominada MECANIZADOS BRAVO BIPPUS SL inscrita en el Registro Mercantil de Cantabria. y con domicilio en AmpueroSu clasificación nacional de actividades económicas es Ingeniería mecánica por cuenta de terceros.
capital social de la empresa es de 920.000,00 euros y tiene una facturación anual superior a 2.500.000 euros.
TEKNIA SANTANDER SL tiene 5 cargos directivos en activo y 6 cargos directivos históricos.
La empresa está auditada por MOORE AMS AUDITORES SL.