C/ CONDESA DE VENADITO 1 - 8ª PLANTA, MODULO 1 (MADRID). Ver mapa
La prestacion de servicios de gestion y asesoramiento tecnico y economico.-
no disponible
14/06/2017
8 años
152.672,46 €
2.5M €
Madrid
Administrador único
Información sobre balances y cuentas de resultados de TEKNIA ENTIDAD DE GESTION SL depositados en el Registro Mercantil de Madrid en los últimos ejercicios.
| Ejercicio Disponibilidad | 2019 Inmediata | 2020 Inmediata | 2021 Inmediata | 2022 Inmediata | 2023 Inmediata | Consultar en Axesor |
| Consultar en Axesor | ||||||

Resumen cronológico de actos publicados en las ediciones digitales de Boletines Oficiales (BORME, BOE, BOPI) inscritos por TEKNIA ENTIDAD DE GESTION SL o en los que participa indirectamente.
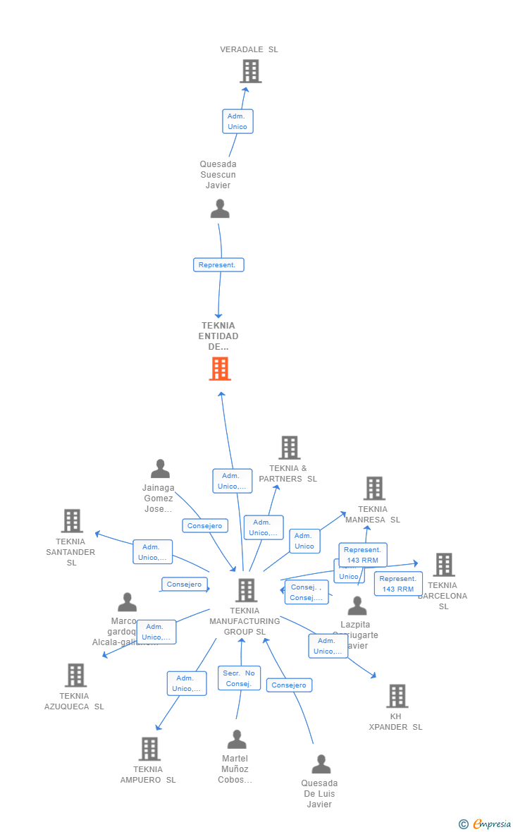
Traslado del domicilio social de la empresa situado en C/ ALUMINIO 4 - POLIGONO INDUSTRIAL MIRALCAMPO (AZUQUECA DE HENARES) siendo el nuevo domicilio situado en C/ CONDESA DE VENADITO 1 - 8ª PLANTA, MODULO 1 (MADRID).
A los efectos del artº 143 RRM se deja constancia de que la persona designada por la entidad TEKNIA MANUFACTURING GROUP, SL para que la represente en el desempeño de las funciones como Administrador Unico en la sociedad de esta hoja sea Javier Lázpita Sarriugarte.
Con fecha 16 de noviembre de 2020, la sociedad TEKNIA R&D SL ha sido absorbida por la sociedad TEKNIA ENTIDAD DE GESTION SL .
Traslado del domicilio social de la empresa situado en PLAZA DEL MARQUES DE SALAMANCA, NUMERO 9, 7º IZQUI (MADRID) siendo el nuevo domicilio situado en C/ ALUMINIO 4 - POLIGONO INDUSTRIAL MIRALCAMPO (AZUQUECA DE HENARES).
Publicación en el BORME de los siguientes nombramientos:
| Apoderados |
Se constituye la empresa con fecha 28 de septiembre de 2017 mediante escritura pública. La empresa se crea con un capital social inicial de 152.672,46 Euros e inicia su actividad el 14 de junio de 2017. El domicilio social en el momento de su constitución se establece en PLAZA DEL MARQUES DE SALAMANCA, NUMERO 9, 7º IZQUI (MADRID). La empresa indica que su actividad es LA PRESTACION DE SERVICIOS DE GESTION Y ASESORAMIENTO TECNICO Y ECONOMICO.
Publicación en el BORME de los siguientes nombramientos:
| Administrador Único | |
| Representante |
Con fecha 24 de julio de 2017, la sociedad TEKNIA MANUFACTURING GROUP SL ha sido segregada, resultando beneficiara de las segregación de la empresa TEKNIA ENTIDAD DE GESTION SL .
| Informe axesor 360º | Informe de Crédito | Perfil Comercial de Empresa | |
| Importe de ventas y número de empleados | ![]() | ![]() | ![]() |
| Información mercantil y comercial | ![]() Completa | ![]() Completa | ![]() Básica |
| Administradores y dirigentes | ![]() | ![]() | ![]() Solo dirigentes |
| Empresas relacionadas (accionistas, participadas,…) | ![]() | ![]() | ![]() |
| Categoría crediticia y probabilidad de incumplimiento de pago | ![]() | ![]() | ![]() |
| Impagos (RAI y Asnef Empresas) e incidencias judiciales | ![]() | ![]() | ![]() |
| Balance y cuenta de pérdidas y ganancias | ![]() Completo | ![]() Extracto | ![]() |
| Ratios y magnitudes económico-financieras | ![]() Completo | ![]() Extracto | ![]() |
| Representación gráfica de empresas relacionadas | ![]() | ![]() | ![]() |
| Comparativa del balance con la media del sector | ![]() | ![]() | ![]() |
| Estado de flujos de efectivo y de cambios en el patrimonio neto | ![]() | ![]() | ![]() |
| Fuentes de financiación y avales | ![]() | ![]() | ![]() |
| Subvenciones, concursos/subastas públicas y marcas | ![]() | ![]() | ![]() |
| Acceder | Acceder | Acceder |
TEKNIA ENTIDAD DE GESTION SL inscrita en el Registro Mercantil de Madrid.
capital social de la empresa es de 152.672,46 euros y tiene una facturación anual superior a 2.500.000 euros.
TEKNIA ENTIDAD DE GESTION SL tiene 2 cargos directivos en activo y 0 cargos directivos históricos.