BRASIL, 56 36204 VIGO. (PONTEVEDRA). Ver mapa
1) el estudio y la realización de negocios relacionados con la fabricación, adquisición, enajenación, importación, exportación, distribución, transporte y comercialización en general de áridos y hormigones, y productos derivados. 2) el estudio y la realización de negocios relacionados con la fabrica.
CNAE 2363 - Fabricación de hormigón fresco
no disponible
12/12/2008
5 años
(Extinguida el 03/10/2013)
4.000,00 €
2.5M €
Pontevedra
15
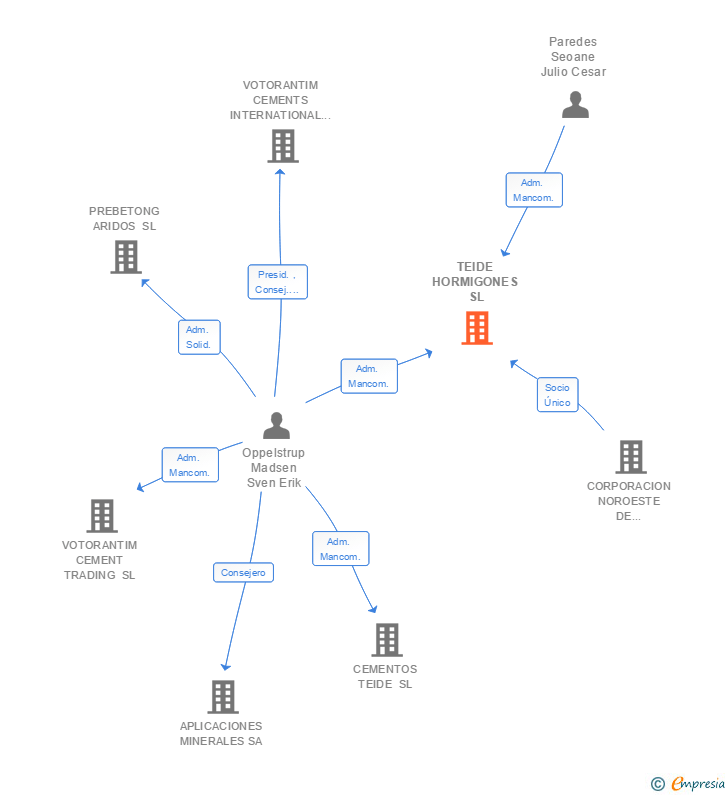
Administradores mancomunados
CIMPOR HORMIGON CANARIAS SL
Información sobre balances y cuentas de resultados de TEIDE HORMIGONES SL depositados en el Registro Mercantil de Pontevedra en los últimos ejercicios.
| Ejercicio Disponibilidad | Consultar en Axesor | |||||
| Consultar en Axesor | ||||||

Resumen cronológico de actos publicados en las ediciones digitales de Boletines Oficiales (BORME, BOE, BOPI) inscritos por TEIDE HORMIGONES SL o en los que participa indirectamente.
Con fecha 3 de octubre de 2013, la sociedad TEIDE HORMIGONES SL ha sido absorbida por la sociedad PREBETONG HORMIGONES SA .
Publicación en el BORME de los siguientes revocaciones:
| Socio Único | |
| Adm. Mancom. | |
| Apod. Mancom. | |
| Apod. Solid. | |
| Apoderado | |
| Apod. Mancom./Solid. |
Se disuelve la sociedad por fusión.
Publicación en el BORME de los siguientes nombramientos:
| Apod. Mancom./Solid. |
Anuncio de fusión.
Se hace público que el 9 de agosto de 2013 la Junta General Extraordinaria de Accionistas de Prebetong Hormigones, Sociedad Anónima ("Prebetong Hormigones") y el socio único de Teide Hormigones, Sociedad Limitada Unipersonal ("Teide Hormigo... Ver más
| Absorbente | |
| Absorbida |
|
La sociedad cambia su denominación social CIMPOR HORMIGON CANARIAS SL a la denominación TEIDE HORMIGONES SL
Publicación en el BORME de los siguientes revocaciones:
| Apoderados Solidarios | |
| Apoderados Mancomunados/Solidarios |
Publicación en el BORME de los siguientes nombramientos:
| Apoderados Mancomunados/Solidarios |
Publicación en el BORME de los siguientes revocaciones:
| Apoderados Mancomunados |
Publicación en el BORME de los siguientes nombramientos:
| Apoderados Mancomunados |
Publicación en el BORME de los siguientes nombramientos:
| Apoderados Solidarios |
Se constituye la empresa con fecha 16 de enero de 2009 mediante escritura pública. La empresa se crea con un capital social inicial de 4.000,00 Euros e inicia su actividad el 12 de diciembre de 2008. El domicilio social en el momento de su constitución se establece en C/ BRASIL 56 (VIGO). La empresa indica que su actividad es 1) El estudio y la realización de negocios relacionados con la fabricación, adquisición, enajenación, importación, exportación, distribución, transporte y comercialización en general de áridos y hormigones, y productos derivados. 2) El estudio y la realización de negocios relacionados con la fabrica.
Publicación en el BORME de los siguientes nombramientos:
| Administradores Mancomunados |
Publicación en el BORME de los siguientes nombramientos:
| Apoderados Mancomunados/Solidarios | |
| Apoderados Mancomunados | |
| Apoderado Solidario |
Publicación en el BORME de los siguientes nombramientos:
| Apoderados Solidarios |
| Informe axesor 360º | Informe de Crédito | Perfil Comercial de Empresa | |
| Importe de ventas y número de empleados | ![]() | ![]() | ![]() |
| Información mercantil y comercial | ![]() Completa | ![]() Completa | ![]() Básica |
| Administradores y dirigentes | ![]() | ![]() | ![]() Solo dirigentes |
| Empresas relacionadas (accionistas, participadas,…) | ![]() | ![]() | ![]() |
| Categoría crediticia y probabilidad de incumplimiento de pago | ![]() | ![]() | ![]() |
| Impagos (RAI y Asnef Empresas) e incidencias judiciales | ![]() | ![]() | ![]() |
| Balance y cuenta de pérdidas y ganancias | ![]() Completo | ![]() Extracto | ![]() |
| Ratios y magnitudes económico-financieras | ![]() Completo | ![]() Extracto | ![]() |
| Representación gráfica de empresas relacionadas | ![]() | ![]() | ![]() |
| Comparativa del balance con la media del sector | ![]() | ![]() | ![]() |
| Estado de flujos de efectivo y de cambios en el patrimonio neto | ![]() | ![]() | ![]() |
| Fuentes de financiación y avales | ![]() | ![]() | ![]() |
| Subvenciones, concursos/subastas públicas y marcas | ![]() | ![]() | ![]() |
| Acceder | Acceder | Acceder |
TEIDE HORMIGONES SL anteriormente denominada CIMPOR HORMIGON CANARIAS SL fué una empresa constituida el 12/12/2008 y extinguida el 03/10/2013 inscrita en el Registro Mercantil de Pontevedra. Su clasificación nacional de actividades económicas era Fabricación de hormigón fresco.
capital social de la empresa es de 4.000,00 euros y tiene una facturación anual superior a 2.500.000 euros.
TEIDE HORMIGONES SL tiene 18 cargos directivos en activo y 46 cargos directivos históricos.
La empresa está auditada por DELOITTE SL.