CMNO DE LA ESTACION S/N (MURO DE ALCOY). Ver mapa
A - . La compraventa e intermediación en dichas compraventas, de toda clase de fincas rústicas y urbanas, la promoción y construcción sobre las mismas de toda clase de edificaciones, su rehabilitación, venta o arrendamiento no financiero, y la construcción de toda clase de obras públicas o privadas.
no disponible
26/03/2018
8 años
3.000,00 €
0.5M €
Alicante
-
Administrador único
Información sobre balances y cuentas de resultados de TECNOARCHIVOS SL depositados en el Registro Mercantil de Alicante en los últimos ejercicios.
| Ejercicio Disponibilidad | 2019 3 horas | 2020 3 horas | Consultar en Axesor | |||
| Consultar en Axesor | ||||||
| Entidad | Relación | Entidad/Relación | Desde | Hasta |
|---|---|---|---|---|
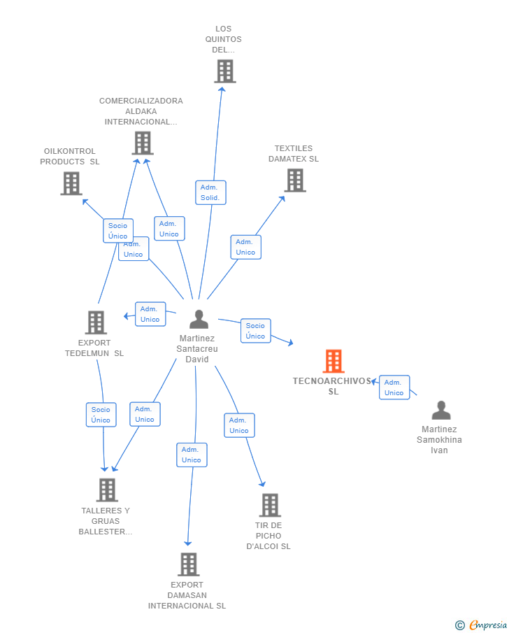
| Martinez Samokhina Ivan | Adm. Unico | Martinez Samokhina Ivan Adm. Unico | 22/04/2021 | |
| Martinez Santacreu David | Adm. Unico | Martinez Santacreu David Adm. Unico | 10/08/2018 | 22/04/2021 |
| Martinez Santacreu David | Socio Único | Martinez Santacreu David Socio Único | 10/08/2018 |

Resumen cronológico de actos publicados en las ediciones digitales de Boletines Oficiales (BORME, BOE, BOPI) inscritos por TECNOARCHIVOS SL o en los que participa indirectamente.
Se constituye la empresa con fecha 10 de agosto de 2018 mediante escritura pública. La empresa se crea con un capital social inicial de 3.000,00 Euros e inicia su actividad el 26 de marzo de 2018. El domicilio social en el momento de su constitución se establece en CMNO DE LA ESTACION S/N (MURO DE ALCOY). La empresa indica que su actividad es A - . La compraventa e intermediación en dichas compraventas, de toda clase de fincas rústicas y urbanas, la promoción y construcción sobre las mismas de toda clase de edificaciones, su rehabilitación, venta o arrendamiento no financiero, y la construcción de toda clase de obras públicas o privadas.
| Informe axesor 360º | Informe de Crédito | Perfil Comercial de Empresa | |
| Importe de ventas y número de empleados | ![]() | ![]() | ![]() |
| Información mercantil y comercial | ![]() Completa | ![]() Completa | ![]() Básica |
| Administradores y dirigentes | ![]() | ![]() | ![]() Solo dirigentes |
| Empresas relacionadas (accionistas, participadas,…) | ![]() | ![]() | ![]() |
| Categoría crediticia y probabilidad de incumplimiento de pago | ![]() | ![]() | ![]() |
| Impagos (RAI y Asnef Empresas) e incidencias judiciales | ![]() | ![]() | ![]() |
| Balance y cuenta de pérdidas y ganancias | ![]() Completo | ![]() Extracto | ![]() |
| Ratios y magnitudes económico-financieras | ![]() Completo | ![]() Extracto | ![]() |
| Representación gráfica de empresas relacionadas | ![]() | ![]() | ![]() |
| Comparativa del balance con la media del sector | ![]() | ![]() | ![]() |
| Estado de flujos de efectivo y de cambios en el patrimonio neto | ![]() | ![]() | ![]() |
| Fuentes de financiación y avales | ![]() | ![]() | ![]() |
| Subvenciones, concursos/subastas públicas y marcas | ![]() | ![]() | ![]() |
| Acceder | Acceder | Acceder |
TECNOARCHIVOS SL inscrita en el Registro Mercantil de Alicante.
capital social de la empresa es de 3.000,00 euros y tiene una facturación anual inferior a 500.000 euros.