CMNO DE RIUDELLOTS 1-3 - POLIGON INDUSTRIAL LES FE (CAMPLLONG). Ver mapa
Diseño, fabricación, comercialización, montaje, desmontaje, reparación y mantenimiento de todo tipo de maquinaria e instalaciones para la industria alimentaria, incluidos todo tipo de repuestos y materiales accesorios y necesarios para dichas máquinas e instalaciones.
no disponible
06/03/2017
9 años
4.000,00 €
0.5M €
Girona
Administrador único
Información sobre balances y cuentas de resultados de TECNICAL FOOD SL depositados en el Registro Mercantil de Girona en los últimos ejercicios.
| Ejercicio Disponibilidad | 2019 3 horas | 2020 3 horas | 2021 Inmediata | 2022 Inmediata | Consultar en Axesor | |
| Consultar en Axesor | ||||||
| Entidad | Relación | Entidad/Relación | Desde | Hasta |
|---|---|---|---|---|
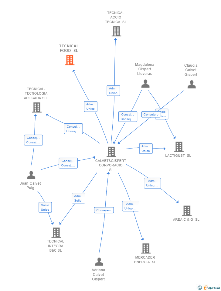
| CALVET&GISPERT CORPORACIO SL | Adm. Unico | CALVET&GISPERT CORPORACIO SL Adm. Unico | 17/02/2022 | |
| Pere Cullell Cullell | Apod. | Pere Cullell Cullell Apod. | 17/02/2022 | |
| CALVET&GISPERT CORPORACIO SL | Adm. Solid. | CALVET&GISPERT CORPORACIO SL Adm. Solid. | 23/09/2021 | 17/02/2022 |
| Pere Cullell Cullell | Adm. Solid. | Pere Cullell Cullell Adm. Solid. | 20/03/2017 | 17/02/2022 |
| Joan Calvet Puig | Adm. Solid. | Joan Calvet Puig Adm. Solid. | 20/03/2017 | 23/09/2021 |
| Magdalena Gispert Lloveras | Apod. | Magdalena Gispert Lloveras Apod. | 20/03/2017 |


Resumen cronológico de actos publicados en las ediciones digitales de Boletines Oficiales (BORME, BOE, BOPI) inscritos por TECNICAL FOOD SL o en los que participa indirectamente.
Publicación en el BORME de los siguientes ceses-dimisiones:
| Administradores Solidarios |
Cambio del Organo de Administración: Administradores solidarios a Administrador único.
Se constituye la empresa con fecha 20 de marzo de 2017 mediante escritura pública. La empresa se crea con un capital social inicial de 4.000,00 Euros e inicia su actividad el 6 de marzo de 2017. El domicilio social en el momento de su constitución se establece en CMNO DE RIUDELLOTS 1-3 - POLIGON INDUSTRIAL LES FE (CAMPLLONG). La empresa indica que su actividad es Diseño, fabricación, comercialización, montaje, desmontaje, reparación y mantenimiento de todo tipo de maquinaria e instalaciones para la industria alimentaria, incluidos todo tipo de repuestos y materiales accesorios y necesarios para dichas máquinas e instalaciones.
Publicación en el BORME de los siguientes nombramientos:
| Administradores Solidarios |
| Informe axesor 360º | Informe de Crédito | Perfil Comercial de Empresa | |
| Importe de ventas y número de empleados | ![]() | ![]() | ![]() |
| Información mercantil y comercial | ![]() Completa | ![]() Completa | ![]() Básica |
| Administradores y dirigentes | ![]() | ![]() | ![]() Solo dirigentes |
| Empresas relacionadas (accionistas, participadas,…) | ![]() | ![]() | ![]() |
| Categoría crediticia y probabilidad de incumplimiento de pago | ![]() | ![]() | ![]() |
| Impagos (RAI y Asnef Empresas) e incidencias judiciales | ![]() | ![]() | ![]() |
| Balance y cuenta de pérdidas y ganancias | ![]() Completo | ![]() Extracto | ![]() |
| Ratios y magnitudes económico-financieras | ![]() Completo | ![]() Extracto | ![]() |
| Representación gráfica de empresas relacionadas | ![]() | ![]() | ![]() |
| Comparativa del balance con la media del sector | ![]() | ![]() | ![]() |
| Estado de flujos de efectivo y de cambios en el patrimonio neto | ![]() | ![]() | ![]() |
| Fuentes de financiación y avales | ![]() | ![]() | ![]() |
| Subvenciones, concursos/subastas públicas y marcas | ![]() | ![]() | ![]() |
| Acceder | Acceder | Acceder |
TECNICAL FOOD SL inscrita en el Registro Mercantil de Girona.
capital social de la empresa es de 4.000,00 euros y tiene una facturación anual entre 500.000 y 1.000.000 euros.
TECNICAL FOOD SL tiene 3 cargos directivos en activo y 0 cargos directivos históricos.