CNAE 4321 - Instalaciones eléctricas
A28668580
25/11/1990
30 años
(Extinguida el 06/10/2020)
180.300,00 €
0.5M €
Madrid
Información sobre balances y cuentas de resultados de TECNESUR SA depositados en el Registro Mercantil de Madrid en los últimos ejercicios.
| Ejercicio Disponibilidad | Consultar en Axesor | |||||
| Consultar en Axesor | ||||||
| Entidad | Relación | Entidad/Relación | Desde | Hasta |
|---|---|---|---|---|
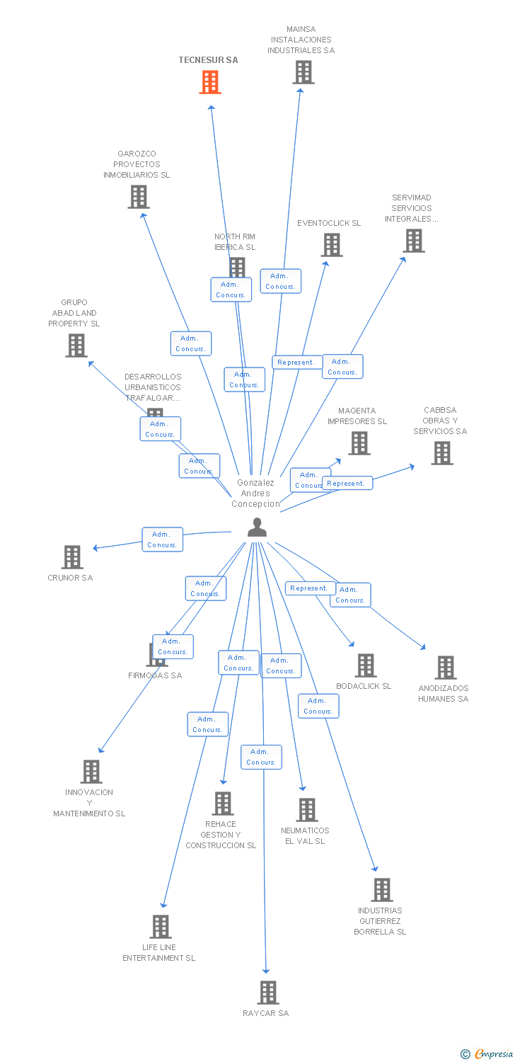
| Gonzalez Andres Concepcion | Adm. Concurs. | Gonzalez Andres Concepcion Adm. Concurs. | 10/12/2009 | 06/10/2020 |
| Neves Luis Miguel Paula Amadeu | Apod. | Neves Luis Miguel Paula Amadeu Apod. | 06/10/2020 | |
| Garcia Serna Antonio | Apod. | Garcia Serna Antonio Apod. | 06/10/2020 | |
| Neves Luis Miguel Paula Amadeu | Apod. | Neves Luis Miguel Paula Amadeu Apod. | 06/10/2020 | |
| Fonseca Lopez Belmonte Juan Bautista | Apod. | Fonseca Lopez Belmonte Juan Bautista Apod. | 06/10/2020 | |
| Quejada Saez Luis Enrique | Apod. | Quejada Saez Luis Enrique Apod. | 06/10/2020 | |
| Bel Matias Jose Juan | Apod. Mancom./Solid. | Bel Matias Jose Juan Apod. Mancom./Solid. | 06/10/2020 | |
| Fonseca Lopez Belmonte Juan Bautista | Apod. Mancom./Solid. | Fonseca Lopez Belmonte Juan Bautista Apod. Mancom./Solid. | 06/10/2020 | |
| Fonseca Herrero Juan Bautista | Adm. Unico | Fonseca Herrero Juan Bautista Adm. Unico | 23/10/2012 |

Resumen cronológico de actos publicados en las ediciones digitales de Boletines Oficiales (BORME, BOE, BOPI) inscritos por TECNESUR SA o en los que participa indirectamente.
Publicación en el BORME de los siguientes revocaciones:
| Apoderados | |
| Apoderados Mancomunados/Solidarios |
| Procedimiento concursal | 711/2009 |
| FIRME | Si, |
| Fecha de resolución | 12/04/2019 |
| Descripcion | Auto de conclusión del concurso. Insuficiencia de la masa activa |
| Juzgado | num. 0 JUZGADO DE LO MERCANTIL NUMERO 7 DE MADRID |
| Resoluciones | Mandamiento expedido el día 12.04.2019 ordenando la inscripción de la conclusión de concurso y extinción de la sociedad acordado mediante auto de misma fecha el cual se transcribe literalmente |
| Procedimiento concursal | 711/2009 |
| FIRME | Si, |
| Fecha de resolución | 20/12/2013 |
| Descripcion | Auto de aprobación del plan de liquidación |
| Juzgado | num. 7 JUZGADO DE LO MERCANTIL DE MADRID |
| Resoluciones | Se aprueba el plan de liquidación presentados por la Administración Concursal formándose la Sección Sexta de Calificación |
Doña Virginia Montejo Labrada, Secretario Judicial del Juzgado de lo Mercantil número 7 de Madrid,
Hago saber:
Que en el concurso número 711/2009, del deudor Tecnesur, S.A., se ha dictado con fecha de 20 de diciembre de 2013, auto de apr... Ver más
| Empresa |
|
| Procedimiento concursal | 711/2009. |
| FIRME | Si, |
| Fecha de resolución | 3/10/2012 |
| Descripcion | Auto de declaración de concurso. Voluntario. |
| Juzgado | num. 7 JUZGADO DE LO MERCANTIL DE MADRID. |
| Resoluciones | DECLARADO FIRME EL AUTO DE FECHA 13-11-2009. |
| Procedimiento concursal | 711/2009. |
| FIRME | No, |
| Fecha de resolución | 3/10/2012 |
| Descripcion | Auto de apertura de la fase de liquidación. |
| Juzgado | num. 7 JUZGADO DE LO MERCANTIL DE MADRID. |
| Resoluciones | SE ABRE LA FASE DE LIQUIDACION DE LA SOCIEDAD. -NO SE INSCRIBE LA DECLARACION DE CONCURSO, NOMBRAMIENTO DE ADMINISTRADOR JUDICIAL Y ACEPTACION DE CARGOS, POR YA FIGURAR INSCRITO EN EL REGISTRO POR LA PRECEDENTE INSCRIPCION 27&.- |
| Procedimiento concursal | 711/2009. |
| Fecha de resolución | 13/11/2009 |
| Descripcion | Nombramiento de administradores. |
| Juzgado | num. 7 JUZGADO DE LO MERCANTIL DE MADRID. |
| Adm. Concurs. | Gonzalez Andres Concepcion |
| Procedimiento concursal | 711/2009. |
| FIRME | No, |
| Fecha de resolución | 13/11/2009 |
| Descripcion | Auto de declaración de concurso. Voluntario. |
| Juzgado | num. 7 JUZGADO DE LO MERCANTIL DE MADRID. |
| Resoluciones | El Administrador Unico Concursal, ademas de las facultades legalmente previstas, debera prestar su autorizacion o conformidad a los actos de administracion y disposicion sobre el patrimonio del deudor, en los terminos del articulo 40 de la ley Concursal. |
El capital social de la empresa se reduce en un 0.00 % (reducción de 1,21 €). De esta forma, tras la reducción de capital, la sociedad pasa de tener 60.101,21€ de capital social a 60.100€. Esta reducción de capital fue inscrita en el Registro Mercantil con fecha 10 de julio de 2009.
| Capital social anterior: | 60.101,21 € |
| Reducción de capital: | 1,21 € |
| Capital social resultante: | 60.100 € |
| % reducción: | 0.00 % |
Con fecha 10 de julio de 2009, mediante la correspondiente escritura ha quedado incrito en el Registro Mercantil la ampliación de 120.200 € del capital social de la empresa. Esta ampliación representa un 200.00 % de incremento del capital, quedando un capital social resultante de 180.300€.
| Capital social anterior: | 60.100 € |
| Aumento de capital: | 120.200 € |
| Capital social resultante: | 180.300 € |
| % incremento: | 200.00 % |
| Informe axesor 360º | Informe de Crédito | Perfil Comercial de Empresa | |
| Importe de ventas y número de empleados | ![]() | ![]() | ![]() |
| Información mercantil y comercial | ![]() Completa | ![]() Completa | ![]() Básica |
| Administradores y dirigentes | ![]() | ![]() | ![]() Solo dirigentes |
| Empresas relacionadas (accionistas, participadas,…) | ![]() | ![]() | ![]() |
| Categoría crediticia y probabilidad de incumplimiento de pago | ![]() | ![]() | ![]() |
| Impagos (RAI y Asnef Empresas) e incidencias judiciales | ![]() | ![]() | ![]() |
| Balance y cuenta de pérdidas y ganancias | ![]() Completo | ![]() Extracto | ![]() |
| Ratios y magnitudes económico-financieras | ![]() Completo | ![]() Extracto | ![]() |
| Representación gráfica de empresas relacionadas | ![]() | ![]() | ![]() |
| Comparativa del balance con la media del sector | ![]() | ![]() | ![]() |
| Estado de flujos de efectivo y de cambios en el patrimonio neto | ![]() | ![]() | ![]() |
| Fuentes de financiación y avales | ![]() | ![]() | ![]() |
| Subvenciones, concursos/subastas públicas y marcas | ![]() | ![]() | ![]() |
| Acceder | Acceder | Acceder |
TECNESUR SA fué una empresa constituida el 25/11/1990 y extinguida el 06/10/2020 inscrita en el Registro Mercantil de Madrid. y con domicilio en MadridSu clasificación nacional de actividades económicas era Instalaciones eléctricas.
capital social de la empresa es de 180.300,00 euros y tiene una facturación anual inferior a 500.000 euros.
TECNESUR SA tiene 1 cargos directivos en activo y 1 cargos directivos históricos.
La empresa está auditada por CARPE AUDITORA SLP.