C/ TORMES 13A (FUENLABRADA). Ver mapa
Actividad principal. Otras actividades de telecomunicaciones. Otras actividades. - comercio al por menor de muebles, aparatos de iluminación y otros artículos de uso doméstico en establecimientos especializados. - comercio al por menor de equipos de audio y video en establecimientos especializados.
no disponible
26/02/2019
7 años
4.998,00 €
0.5M €
Madrid
-
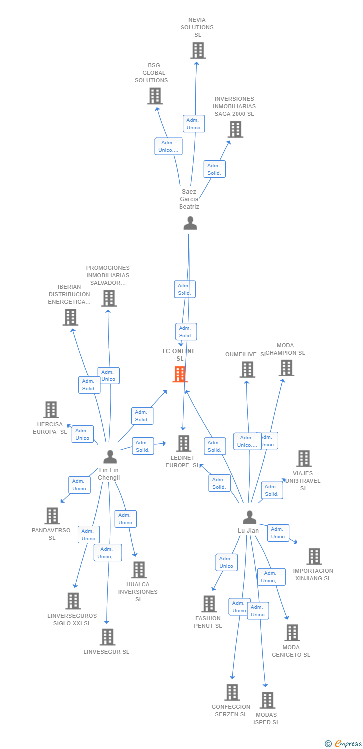
Administradores solidarios
| Entidad | Relación | Entidad/Relación | Desde | Hasta |
|---|---|---|---|---|
| Lin Lin Chengli | Adm. Solid. | Lin Lin Chengli Adm. Solid. | 12/03/2019 | 05/11/2024 |
| Saez Garcia Beatriz | Adm. Solid. | Saez Garcia Beatriz Adm. Solid. | 03/07/2019 | |
| Hu Yunquian | Adm. Solid. | Hu Yunquian Adm. Solid. | 12/03/2019 | 03/07/2019 |
| Lu Jian | Adm. Solid. | Lu Jian Adm. Solid. | 12/03/2019 |

Resumen cronológico de actos publicados en las ediciones digitales de Boletines Oficiales (BORME, BOE, BOPI) inscritos por TC ONLINE SL o en los que participa indirectamente.
La sociedad cambia su actividad pasando a ser la nueva actividad o actividades de la empresa:
Actividad principal. Otras actividades de telecomunicaciones. Otras actividades. - comercio al por menor de muebles, aparatos de iluminación y otros artículos de uso doméstico en establecimientos especializados. - comercio al por menor de equipos de audio y video en establecimientos especializados
El anterior objeto social de la sociedad era el siguiente:
Actividad principal. Otras actividades de telecomunicaciones. Otras actividades. - comercio al por menor de muebles, aparatos de iluminación y otros artículos de uso doméstico en establecimientos especializados. - comercio al por menor de equipos de audio y video en establecimientos especializados
Se constituye la empresa con fecha 12 de marzo de 2019 mediante escritura pública. La empresa se crea con un capital social inicial de 4.998,00 Euros e inicia su actividad el 26 de febrero de 2019. El domicilio social en el momento de su constitución se establece en C/ TORMES 13A (FUENLABRADA). La empresa indica que su actividad es Actividad principal. - Comercio al por menor de muebles, aparatos de iluminación y otros artículos de uso doméstico en establecimientos especializados, código de la CNAE número 4759. Otras actividades: - Comercio al por menor de equipos de audio y video en establecimientos especializados, código de.
Publicación en el BORME de los siguientes nombramientos:
| Administradores Solidarios |
| Informe de Crédito | Informe Mercantil, Incidencias y Vinculaciones | Perfil Comercial de Empresa | |
| Capital social actual y evolución | ![]() | ![]() | ![]() |
| Información mercantil y comercial | ![]() | ![]() | ![]() Básica |
| Administradores y dirigentes | ![]() | ![]() Solo administradores | ![]() Solo dirigentes |
| Empresas relacionadas (accionistas, participadas,…) | ![]() | ![]() | ![]() |
| Incidencias judiciales y procedimientos concursales | ![]() | ![]() | ![]() |
| Impagos en el fichero RAI | ![]() | ![]() | ![]() |
| Impagos en el fichero Asnef Empresas | ![]() | ![]() | ![]() |
| Categoría crediticia y probabilidad de incumplimiento de pago | ![]() | ![]() | ![]() |
| Extracto del balance y cuenta de pérdidas y ganancias | ![]() | ![]() | ![]() |
| Ratios y magnitudes económico-financieras | ![]() | ![]() | ![]() |
| Acceder | Acceder | Acceder |
TC ONLINE SL inscrita en el Registro Mercantil de Madrid.
capital social de la empresa es de 4.998,00 euros y tiene una facturación anual inferior a 500.000 euros.