C/ MAR DE CRETA 1 (ALBORAYA). Ver mapa
La sociedad tiene, para sí misma o para terceros, por objeto: la gestión, administración, explotación de establecimientos y prestación de servicios de hostelería, restauración, catering, comida para llevar, venta de comida a domicilio, o cualesquiera otras actividades relacionadas con la hostelería.
no disponible
05/10/2023
2 años
3.000,00 €
-
Valencia
-
Administradores mancomunados
Información sobre balances y cuentas de resultados de TB SAGUNTO SL depositados en el Registro Mercantil de Valencia en los últimos ejercicios.
| Ejercicio Disponibilidad | 2019 3 horas | 2020 3 horas | 2021 3 horas | 2022 3 horas | 2023 3 horas | Consultar en Axesor |
| Consultar en Axesor | ||||||
| Entidad | Relación | Entidad/Relación | Desde | Hasta |
|---|---|---|---|---|
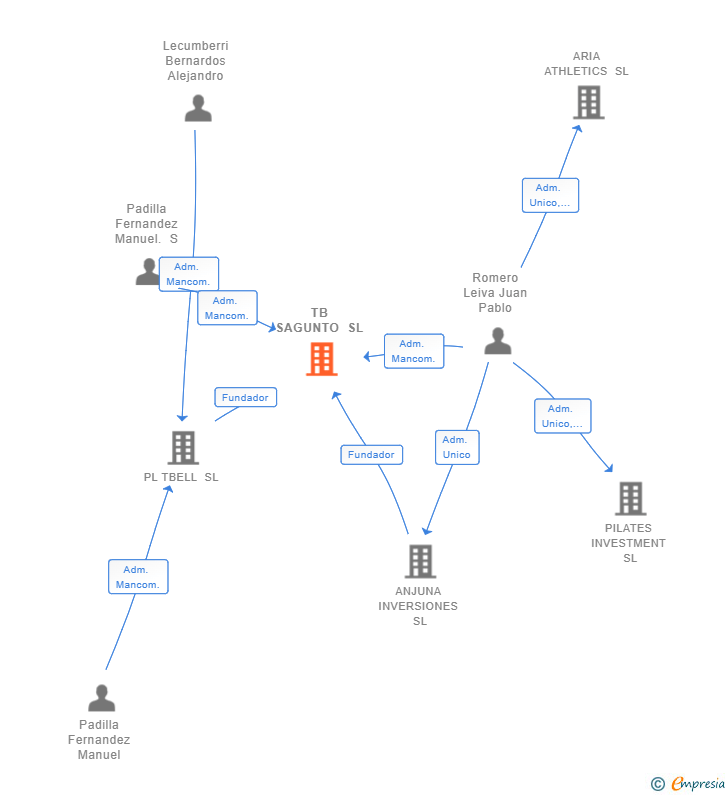
| Romero Leiva Juan Pablo | Adm. Mancom. | Romero Leiva Juan Pablo Adm. Mancom. | 26/10/2023 | |
| Padilla Fernandez Manuel | Adm. Mancom. | Padilla Fernandez Manuel Adm. Mancom. | 26/10/2023 | |
| ANJUNA INVERSIONES SL | Fundador | ANJUNA INVERSIONES SL Fundador | 26/10/2023 | |
| PL TBELL SL | Fundador | PL TBELL SL Fundador | 26/10/2023 |

Resumen cronológico de actos publicados en las ediciones digitales de Boletines Oficiales (BORME, BOE, BOPI) inscritos por TB SAGUNTO SL o en los que participa indirectamente.
Se constituye la empresa con fecha 26 de octubre de 2023 mediante escritura pública. La empresa se crea con un capital social inicial de 3.000,00 Euros e inicia su actividad el 5 de octubre de 2023. El domicilio social en el momento de su constitución se establece en C/ MAR DE CRETA 1 (ALBORAYA). La empresa indica que su actividad es La sociedad tiene, para sí misma o para terceros, por objeto: La gestión, administración, explotación de establecimientos y prestación de servicios de hostelería, restauración, catering, comida para llevar, venta de comida a domicilio, o cualesquiera otras actividades relacionadas con la hostelería.
Publicación en el BORME de los siguientes nombramientos:
| Administradores Mancomunados | |
| Fundadores |
| Informe de Crédito | Informe Mercantil, Incidencias y Vinculaciones | Perfil Comercial de Empresa | |
| Capital social actual y evolución | ![]() | ![]() | ![]() |
| Información mercantil y comercial | ![]() | ![]() | ![]() Básica |
| Administradores y dirigentes | ![]() | ![]() Solo administradores | ![]() Solo dirigentes |
| Empresas relacionadas (accionistas, participadas,…) | ![]() | ![]() | ![]() |
| Incidencias judiciales y procedimientos concursales | ![]() | ![]() | ![]() |
| Impagos en el fichero RAI | ![]() | ![]() | ![]() |
| Impagos en el fichero Asnef Empresas | ![]() | ![]() | ![]() |
| Categoría crediticia y probabilidad de incumplimiento de pago | ![]() | ![]() | ![]() |
| Extracto del balance y cuenta de pérdidas y ganancias | ![]() | ![]() | ![]() |
| Ratios y magnitudes económico-financieras | ![]() | ![]() | ![]() |
| Acceder | Acceder | Acceder |
TB SAGUNTO SL inscrita en el Registro Mercantil de Valencia.
capital social de la empresa es de 3.000,00 euros.