C/ CLAUDIO COELLO 88 - 5º F (MADRID). Ver mapa
La investigación, desarrollo y comercialización de tecnología sustentable para la innovación de la industria de la aquacultura, así como la fabricación, distribución, importación, exportación y venta de materias primas y productos terminados.
no disponible
20/01/2020
6 años
3.000,00 €
0.5M €
Madrid
-
Administrador único
MARABASCO SL
Información sobre balances y cuentas de resultados de SUSTAINABLE KINETICS R&D SL depositados en el Registro Mercantil de Madrid en los últimos ejercicios.
| Ejercicio Disponibilidad | 2019 3 horas | 2020 Inmediata | 2021 Inmediata | 2022 Inmediata | 2023 Inmediata | Consultar en Axesor |
| Consultar en Axesor | ||||||
| Entidad | Relación | Entidad/Relación | Desde | Hasta |
|---|---|---|---|---|
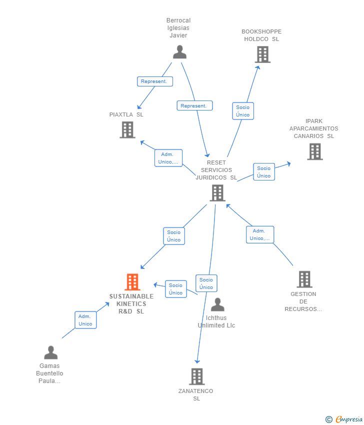
| Gamas Buentello Paula Jimena | Adm. Unico | Gamas Buentello Paula Jimena Adm. Unico | 30/06/2021 | |
| Ichthus Unlimited Llc | Socio Único | Ichthus Unlimited Llc Socio Único | 30/06/2021 | |
| RESET SERVICIOS JURIDICOS SL | Adm. Unico | RESET SERVICIOS JURIDICOS SL Adm. Unico | 11/02/2020 | 30/06/2021 |
| Berrocal Iglesias Javier | Represent. | Berrocal Iglesias Javier Represent. | 11/02/2020 | 30/06/2021 |
| RESET SERVICIOS JURIDICOS SL | Socio Único | RESET SERVICIOS JURIDICOS SL Socio Único | 11/02/2020 |

Resumen cronológico de actos publicados en las ediciones digitales de Boletines Oficiales (BORME, BOE, BOPI) inscritos por SUSTAINABLE KINETICS R&D SL o en los que participa indirectamente.
Publicación en el BORME de los siguientes ceses-dimisiones:
| Administrador Único | |
| Representante |
| Artículo de los estatutos: Modificado el Objeto social, dando una nueva redacción al Artículo 2º de los Estatutos sociales. |
La sociedad cambia su denominación social MARABASCO SL a la denominación SUSTAINABLE KINETICS R&D SL
Traslado del domicilio social de la empresa situado en C/ ZURBANO, Nº 45, 1º. C.P. 28010 (MADRID) siendo el nuevo domicilio situado en C/ CLAUDIO COELLO 88 - 5º F (MADRID).
La sociedad cambia su actividad pasando a ser la nueva actividad o actividades de la empresa:
La investigación, desarrollo y comercialización de tecnología sustentable para la innovación de la industria de la aquacultura, así como la fabricación, distribución, importación, exportación y venta de materias primas y productos terminados
El anterior objeto social de la sociedad era el siguiente:
La investigación, desarrollo y comercialización de tecnología sustentable para la innovación de la industria de la aquacultura, así como la fabricación, distribución, importación, exportación y venta de materias primas y productos terminados
Se constituye la empresa con fecha 11 de febrero de 2020 mediante escritura pública. La empresa se crea con un capital social inicial de 3.000,00 Euros e inicia su actividad el 20 de enero de 2020. El domicilio social en el momento de su constitución se establece en C/ ZURBANO, Nº 45, 1º. C.P. 28010 (MADRID). La empresa indica que su actividad es LA COMPRAVENTA, ADQUISICION, TENENCIA, DISFRUTE Y ENAJENACION DE VALORES MOBILIARIOS Y DE PARTICIPACIONES SOCIALES O ACCIONES EN EL CAPITAL SOCIAL, O DE CUALQUIER TIPO DE SOCIEDADES PUDIENDO AL EFECTO CONSTUIR O PARTICIPAR, EN CONCEPTO DE SOCIO O ACCIONISTA, EN OTRAS SOCIEDADES, YA SEAN ESPAÑOLAS O.
Publicación en el BORME de los siguientes nombramientos:
| Administrador Único | |
| Representante |
| Informe axesor 360º | Informe de Crédito | Perfil Comercial de Empresa | |
| Importe de ventas y número de empleados | ![]() | ![]() | ![]() |
| Información mercantil y comercial | ![]() Completa | ![]() Completa | ![]() Básica |
| Administradores y dirigentes | ![]() | ![]() | ![]() Solo dirigentes |
| Empresas relacionadas (accionistas, participadas,…) | ![]() | ![]() | ![]() |
| Categoría crediticia y probabilidad de incumplimiento de pago | ![]() | ![]() | ![]() |
| Impagos (RAI y Asnef Empresas) e incidencias judiciales | ![]() | ![]() | ![]() |
| Balance y cuenta de pérdidas y ganancias | ![]() Completo | ![]() Extracto | ![]() |
| Ratios y magnitudes económico-financieras | ![]() Completo | ![]() Extracto | ![]() |
| Representación gráfica de empresas relacionadas | ![]() | ![]() | ![]() |
| Comparativa del balance con la media del sector | ![]() | ![]() | ![]() |
| Estado de flujos de efectivo y de cambios en el patrimonio neto | ![]() | ![]() | ![]() |
| Fuentes de financiación y avales | ![]() | ![]() | ![]() |
| Subvenciones, concursos/subastas públicas y marcas | ![]() | ![]() | ![]() |
| Acceder | Acceder | Acceder |
SUSTAINABLE KINETICS R&D SL anteriormente denominada MARABASCO SL inscrita en el Registro Mercantil de Madrid.
capital social de la empresa es de 3.000,00 euros y tiene una facturación anual inferior a 500.000 euros.