928890306 928890306 928890196
FEDERICO DIAZ BERTRANA, 14 35470 ALDEA DE SAN NICOLAS (LA). (LAS PALMAS). Ver mapa
Venta al por mayor y detalle, suministros y distribución productos alimentarios y explotación de supermercados. Cnae 4711 comercio al por menor en establecimientos no especializados, con predominio en productos alimenticios, bebidas y tabaco.... Venta al por mayor y detalle, suministros y distribución productos alimentarios y explotación de supermercados. Explotación de fincas/viveros...La prestación de servicios de apoyo comercial, y en general, de asesoramiento y gestión de la implantación del supermercado, a socios, franquiciados...
CNAE 4711 - Comercio al por menor en establecimientos no especializados, con predominio en productos alimenticios, bebidas y tabaco
B35372622
17/08/1994
31 años
-
2.5M €
Las Palmas
70
Administradores solidarios
Información sobre balances y cuentas de resultados de SUMINISTROS ALIMENTARIOS DE LA ALDEA SL depositados en el Registro Mercantil de Las Palmas en los últimos ejercicios.
| Ejercicio Disponibilidad | 2019 Inmediata | 2020 Inmediata | 2021 Inmediata | 2022 Inmediata | Consultar en Axesor | |
| Consultar en Axesor | ||||||
| Entidad | Relación | Entidad/Relación | Desde | Hasta |
|---|---|---|---|---|
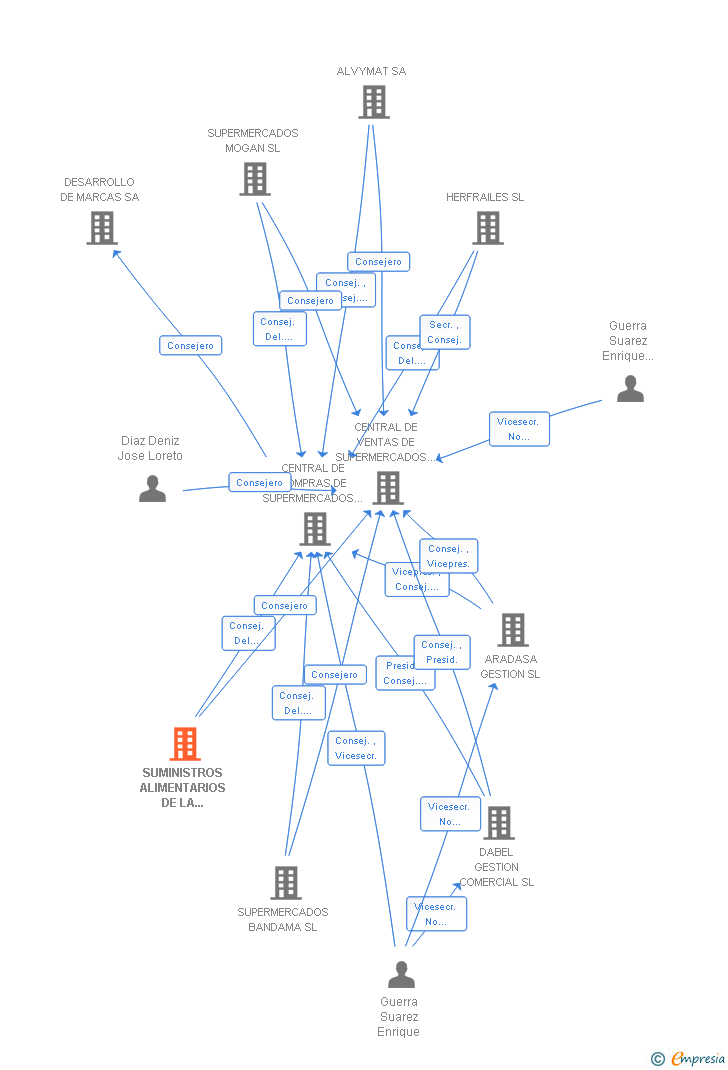
| Diaz Ojeda Sergio Miguel | Adm. Solid. | Diaz Ojeda Sergio Miguel Adm. Solid. | 10/04/2025 | |
| Diaz Suarez Ines | Adm. Solid. | Diaz Suarez Ines Adm. Solid. | 10/04/2025 | |
| Diaz Suarez Sergio | Adm. Solid. | Diaz Suarez Sergio Adm. Solid. | 10/04/2025 | |
| Diaz Ojeda Sergio Miguel | Adm. Unico | Diaz Ojeda Sergio Miguel Adm. Unico | 10/04/2025 | |
| Diaz Suarez Ines | Apod. Solid. | Diaz Suarez Ines Apod. Solid. | 17/09/2024 | |
| Diaz Suarez Sergio | Apod. Solid. | Diaz Suarez Sergio Apod. Solid. | 17/09/2024 | |
| Diaz Suarez Ines | Apod. Mancom./Solid. | Diaz Suarez Ines Apod. Mancom./Solid. | 12/07/2022 | |
| Diaz Suarez Sergio | Apod. Mancom./Solid. | Diaz Suarez Sergio Apod. Mancom./Solid. | 12/07/2022 | |
| Diaz Suarez Ines | Apod. | Diaz Suarez Ines Apod. | 10/02/2017 | |
| Ramos Rodriguez Jose | Apod. | Ramos Rodriguez Jose Apod. | 15/09/2015 | 09/02/2017 |

Resumen cronológico de actos publicados en las ediciones digitales de Boletines Oficiales (BORME, BOE, BOPI) inscritos por SUMINISTROS ALIMENTARIOS DE LA ALDEA SL o en los que participa indirectamente.
Publicación en el BORME de los siguientes ceses-dimisiones:
| Presidente |
|
| Vicepresidente | |
| Consejero | |
| Consejeros |
|
| Secretario | |
| Consejero Delegado Mancomunado | |
| Consejeros Delegados Mancomunados |
|
Publicación en el BORME de los siguientes nombramientos:
| Presidente |
|
| Vicepresidente | |
| Consejero | |
| Consejeros |
|
| Secretario | |
| Consejeros Delegados Mancomunados | |
| Consejero Delegado Mancomunado |
|
Publicación en el BORME de los siguientes nombramientos:
| Administradores Solidarios |
Publicación en el BORME de los siguientes nombramientos:
| Apoderados Solidarios |
Publicación en el BORME de los siguientes reelecciones:
| Presidente | |
| Vicepresidente | |
| Consejeros |
|
| Consejeros Delegados Mancomunados |
|
Publicación en el BORME de los siguientes nombramientos:
| Apoderados Mancomunados/Solidarios |
Publicación en el BORME de los siguientes reelecciones:
| Presidente |
|
| Vicepresidente | |
| Consejero | |
| Consejeros |
|
Publicación en el BORME de los siguientes nombramientos:
| Presidente |
|
| Consejero | |
| Secretario | |
| Consejeros Delegados Mancomunados |
|
Publicación en el BORME de los siguientes nombramientos:
| Consejeros Delegados Mancomunados |
|
Publicación en el BORME de los siguientes nombramientos:
| Presidente Comisión Ejecutiva | |
| Vicepresidente Comisión Ejec. | |
| Consejeros | |
| Secretario No. Mien. | |
| Vicesecretario No Consejero | |
| Miembros Comisión Ejecutiva |
|
Publicación en el BORME de los siguientes reelecciones:
| Presidente | |
| Vicepresidente | |
| Consejeros |
|
| Consejero | |
| Secretario | |
| Consejero Delegado Mancomunado | |
| Consejeros Delegados Mancomunados |
|
| Artículo de los estatutos: 2. Objeto social.-. |
Se modifica parcialmente la actividad de la sociedad. Las nuevas actividades que se incluyen en el objeto social de la sociedad son:
Venta al por mayor y detalle, suministros y distribución productos alimentarios y explotación de supermercados. Explotación de fincas/viveros...La prestación de servicios de apoyo comercial, y en general, de asesoramiento y gestión de la implantación del supermercado, a socios, franquiciados..
| Artículo de los estatutos: 2. Objeto.-. |
La sociedad cambia su actividad pasando a ser la nueva actividad o actividades de la empresa:
Venta al por mayor y detalle, suministros y distribución productos alimentarios y explotación de supermercados. Cnae 4711 comercio al por menor en establecimientos no especializados, con predominio en productos alimenticios, bebidas y tabaco...
| Informe axesor 360º | Informe de Crédito | Perfil Comercial de Empresa | |
| Importe de ventas y número de empleados | ![]() | ![]() | ![]() |
| Información mercantil y comercial | ![]() Completa | ![]() Completa | ![]() Básica |
| Administradores y dirigentes | ![]() | ![]() | ![]() Solo dirigentes |
| Empresas relacionadas (accionistas, participadas,…) | ![]() | ![]() | ![]() |
| Categoría crediticia y probabilidad de incumplimiento de pago | ![]() | ![]() | ![]() |
| Impagos (RAI y Asnef Empresas) e incidencias judiciales | ![]() | ![]() | ![]() |
| Balance y cuenta de pérdidas y ganancias | ![]() Completo | ![]() Extracto | ![]() |
| Ratios y magnitudes económico-financieras | ![]() Completo | ![]() Extracto | ![]() |
| Representación gráfica de empresas relacionadas | ![]() | ![]() | ![]() |
| Comparativa del balance con la media del sector | ![]() | ![]() | ![]() |
| Estado de flujos de efectivo y de cambios en el patrimonio neto | ![]() | ![]() | ![]() |
| Fuentes de financiación y avales | ![]() | ![]() | ![]() |
| Subvenciones, concursos/subastas públicas y marcas | ![]() | ![]() | ![]() |
| Acceder | Acceder | Acceder |
SUMINISTROS ALIMENTARIOS DE LA ALDEA SL inscrita en el Registro Mercantil de Las Palmas. y con domicilio en Aldea de San Nicolás, LaSu clasificación nacional de actividades económicas es Comercio al por menor en establecimientos no especializados, con predominio en productos alimenticios, bebidas y tabaco.
La empresa tiene una facturación anual superior a 2.500.000 euros.
SUMINISTROS ALIMENTARIOS DE LA ALDEA SL tiene 1 cargos directivos en activo y 1 cargos directivos históricos.
La empresa está auditada por AUDIATLANTICA SL.