C/ CAMINO DE CASTILLEJOS 5 Bl.1 1 1 (MALAGA). Ver mapa
1. Actividades de las sociedades holding. Compraventa, adquisición, y enajenación de valores mobiliarios y de participaciones sociales o acciones en el capital social de cualquier tipo de sociedad. Respetando, en todo, la normativa de la ley del mercado de valores y la ley de entidades colectivas. 2.
no disponible
19/06/2019
7 años
55.000,00 €
-
Málaga
-
Administrador único
Información sobre balances y cuentas de resultados de STRONG-LEADER SL depositados en el Registro Mercantil de Málaga en los últimos ejercicios.
| Ejercicio Disponibilidad | 2019 3 horas | Consultar en Axesor | ||||
| Consultar en Axesor | ||||||
| Entidad | Relación | Entidad/Relación | Desde | Hasta |
|---|---|---|---|---|
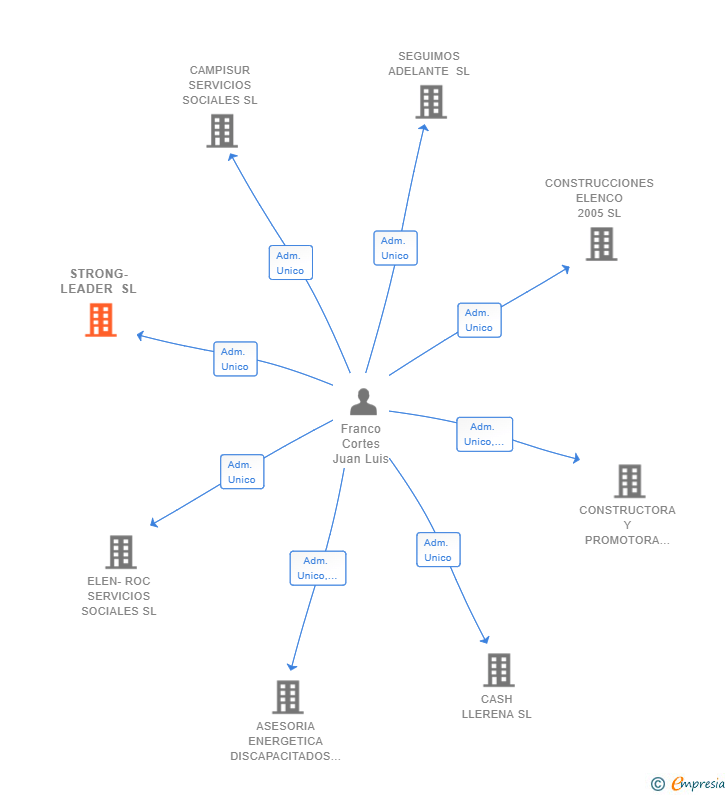
| Franco Cortes Juan Luis | Adm. Unico | Franco Cortes Juan Luis Adm. Unico | 02/12/2019 | |
| Duran Mesas Vanessa | Adm. Unico | Duran Mesas Vanessa Adm. Unico | 28/06/2019 | 02/12/2019 |

Resumen cronológico de actos publicados en las ediciones digitales de Boletines Oficiales (BORME, BOE, BOPI) inscritos por STRONG-LEADER SL o en los que participa indirectamente.
En ejecución de títulos judiciales con el número 31/2022, por Resolución que ha devenido firme, se ha dictado Decreto de fecha 11 de abril de 2.022, por el Juzgado de lo Social nº 8 de los de Málaga, en el que se declara la insolvencia provisional de esta Sociedad, con un principal de 26.776'53 euros y 4.016'47 euros de intereses y costas.-
En ejecución de títulos judiciales con el número 199/2021, por Resolución que ha devenido firme, se ha dictado Decreto de fecha 22 de febrero de 2.022, por el Juzgado de lo Social nº 1 de los de Málaga, en el que se declara la insolvencia provisional de esta Sociedad, con un principal de 27.293'65 euros y 4.095 euros de intereses y costas.-
En ejecución de títulos judiciales con el número 201/2021, por Resolución que ha devenido firme, se ha dictado Decreto de fecha 10 de noviembre de 2.021, por el Juzgado de lo Social nº 8 de los de Málaga, en el que se declara la insolvencia provisional de esta Sociedad, con un principal de 36.865'19 euros y 5.529'77 euros de intereses y costas.-
En ejecución de títulos judiciales con el número 167/2021, por Resolución que ha devenido firme, se ha dictado Decreto de fecha 8 de noviembre de 2.021, por el Juzgado de lo Social nº 10 de los de Málaga, en el que se declara la insolvencia provisional de esta Sociedad, con un principal de 22.433'26 euros y 4.486'65 euros de intereses y costas.-
En ejecución de títulos judiciales con el número 168/2021, por Resolución que ha devenido firme, se ha dictado Decreto de fecha 8 de noviembre de 2.021, por el Juzgado de lo Social nº 10 de los de Málaga, en el que se declara la insolvencia provisional de esta Sociedad, con un principal de 22.279'48 euros y 4.455'90 euros de intereses y costas.-
En ejecución de títulos judiciales con el número 119/2021, por Resolución que ha devenido firme, se ha dictado Decreto de fecha 16 de julio de 2.021, por el Juzgado de lo Social nº 9 de los de Málaga, en el que se declara la insolvencia provisional de esta Sociedad, con un principal de 16.565'82 euros y 3.314'04 euros de intereses y costas.-
Con fecha 13 de marzo de 2020, mediante la correspondiente escritura ha quedado incrito en el Registro Mercantil la ampliación de 52.000 € del capital social de la empresa. Esta ampliación representa un 1733.33 % de incremento del capital, quedando un capital social resultante de 55.000€.
| Capital social anterior: | 3.000 € |
| Aumento de capital: | 52.000 € |
| Capital social resultante: | 55.000 € |
| % incremento: | 1733.33 % |
Traslado del domicilio social de la empresa situado en C/ EUGENIO ONEGUIN 5 - LOCAL C (MALAGA) siendo el nuevo domicilio situado en C/ CAMINO DE CASTILLEJOS 5 Bl.1 1 1 (MALAGA).
Se constituye la empresa con fecha 28 de junio de 2019 mediante escritura pública. La empresa se crea con un capital social inicial de 3.000,00 Euros e inicia su actividad el 19 de junio de 2019. El domicilio social en el momento de su constitución se establece en C/ EUGENIO ONEGUIN 5 - LOCAL C (MALAGA). La empresa indica que su actividad es 1. Actividades de las sociedades holding. Compraventa, adquisición, y enajenación de valores mobiliarios y de participaciones sociales o acciones en el capital social de cualquier tipo de sociedad. Respetando, en todo, la normativa de la Ley del Mercado de Valores y la Ley de Entidades Colectivas. 2.
| Informe de Crédito | Informe Mercantil, Incidencias y Vinculaciones | Perfil Comercial de Empresa | |
| Capital social actual y evolución | ![]() | ![]() | ![]() |
| Información mercantil y comercial | ![]() | ![]() | ![]() Básica |
| Administradores y dirigentes | ![]() | ![]() Solo administradores | ![]() Solo dirigentes |
| Empresas relacionadas (accionistas, participadas,…) | ![]() | ![]() | ![]() |
| Incidencias judiciales y procedimientos concursales | ![]() | ![]() | ![]() |
| Impagos en el fichero RAI | ![]() | ![]() | ![]() |
| Impagos en el fichero Asnef Empresas | ![]() | ![]() | ![]() |
| Categoría crediticia y probabilidad de incumplimiento de pago | ![]() | ![]() | ![]() |
| Extracto del balance y cuenta de pérdidas y ganancias | ![]() | ![]() | ![]() |
| Ratios y magnitudes económico-financieras | ![]() | ![]() | ![]() |
| Acceder | Acceder | Acceder |
STRONG-LEADER SL inscrita en el Registro Mercantil de Málaga.
capital social de la empresa es de 55.000,00 euros.